Article 67
Citation: OJ EPO 2016, A67
Online publication date: 31.8.2016
EUROPEAN PATENT OFFICE
Information from the EPO
Validation of European patents in the Republic of Moldova
I. Basic principles
The system for validating European patents in the Republic of Moldova introduced under the validation agreement between the European Patent Organisation and the government of the Republic of Moldova came into force on 1 November 2015.1
The validation system provides European patent applicants with a simple and cost-effective way of obtaining patent protection in the Republic of Moldova. At the applicant's request, and on payment of the prescribed fee, European applications (direct or Euro-PCT) and patents can be validated in the Republic of Moldova, where they will have the same effects as national applications and patents. The validation procedure is not based on direct application of the EPC but is governed solely by national law.
The rules on the validation system in the Republic of Moldova are set out in Articles 2(2)(b), Article 3, Article 4(1) and (2)(e), Article 5(2)(c), Article 8(3), Article 20(1), Articles 441 to 443, Article 52(2), Article 64(1) and Article 93(41) of Law No. 50‑XVI of 7 March 2008 on the protection of inventions, as amended and supplemented by Law No. 160 of 30 July 2015 (hereinafter: "Law No. 50‑XVI").2
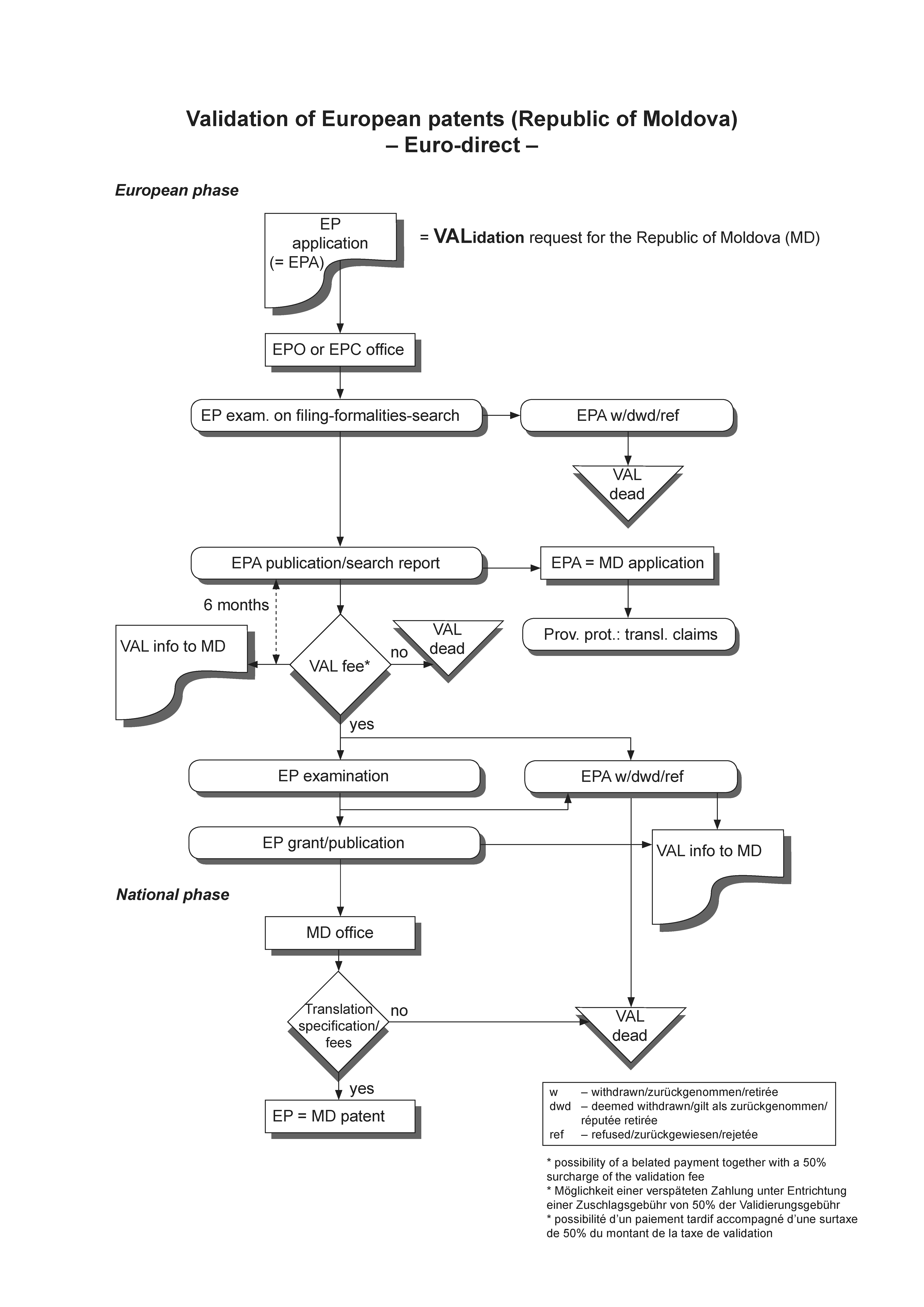
These rules are set out in Section VI below. The flowcharts in Section VII are a handy guide illustrating the steps in the procedure for validation via the two filing routes.
II. Validation procedure
Validation of European patent applications
1. Validation is at the applicant's request. A request is deemed to be made for any European patent application filed on or after 1 November 2015 (Article 442(1) of Law No. 50‑XVI). Validation is not available for applications filed prior to that date, or for any European patents resulting from such applications.
2. The EPO and the State Agency on Intellectual Property (AGEPI) have agreed to fix the validation fee for the Republic of Moldova at EUR 200, as published in the decision of the President of the EPO dated 1 October 2015.3 It must be paid to the EPO (not AGEPI) within six months from the date on which the European Patent Bulletin mentions the publication of the European search report (Article 442(4) of Law No. 50‑XVI).
3. After expiry of the basic time limit, the validation fee can still be paid, together with a 50% surcharge,4
(a) within a two-month "grace period" from expiry of the basic time limit, or
(b) along with the further processing concerning the designation fee: within a two-month period from notification of a communication noting a loss of rights due to non-payment of the designation fee under Rule 112(1) EPC.
4. No notification of non-compliance with the basic time limit or expiry of the grace period is issued. Nor is re-establishment of rights possible in respect of the periods for paying the validation fee.
5. The EPO's Rules relating to Fees apply mutatis mutandis to payment of the validation fee (Article 442(4), second sentence, of Law No. 50‑XVI). The fee is specified in the schedule of fees and expenses published in the EPO's Official Journal.
6. If the validation fee is not paid in time, the validation request is deemed withdrawn (Article 442(3), second sentence, of Law No. 50‑XVI). It is by paying the validation fee that applicants opt to validate their European patent application in the Republic of Moldova. The declaration in Section 33.25 of the request for grant (EPO Form 1001, version 11.15) is merely for information purposes and is intended to assist in recording fee payments.
7. Applicants can withdraw their validation request at any time by informing the EPO accordingly. The request will also be deemed withdrawn if by final decision the European patent application is refused, withdrawn or deemed withdrawn (Article 442(3) of Law No. 50‑XVI). Validly paid validation fees will not be refunded (Article 442(4), second sentence, of Law No. 50‑XVI).
8. European patent applications for which the validation fee has been paid and which have been refused, withdrawn or deemed withdrawn in proceedings before the EPO may be converted into national patent applications by submitting to AGEPI a request for conversion. The request for conversion must be submitted within three months following the date on which the European patent application was refused, withdrawn or deemed withdrawn. It must contain the request for grant of a national patent, a copy of the European patent application, a translation into Romanian6 of the latter and proof of payment of the prescribed fee (Article 441(9) of Law No. 50‑XVI).
9. If a European patent application is validated in the Republic of Moldova, any European divisional application arising from it can also be validated.
Validation of Euro-PCT applications
10. Validation is also available for international applications under the PCT (Article 3 of Law No. 50‑XVI) filed on or after 1 November 2015, unless designation of the EPO and/or the Republic of Moldova has been withdrawn.
11. The procedure for Euro-PCT applications is the same as for European ones, except that the validation fee upon entry into the European phase must be paid to the EPO within 31 months from the filing date (or earliest priority date) or within six months from the date of publication of the international search report (ISR), whichever time limit expires later (Article 442(4) of Law No. 50‑XVI).
12. If the application enters the European phase early, before the end of the 31‑month period under Rule 159(1) EPC, the applicant must fulfil the entry requirements as if that period expired on the date of the request for early processing. Thus payment of the validation fee depends on when early processing is requested – i.e. on whether the time limit for paying it has already expired on the date the request is made. If, on that date, the ISR has not yet been published, the validation fee can still be paid within six months from the date of the ISR's publication.
III. Effects of validation
13. Under Article 441(1) of Law No. 50‑XVI, a European patent application for which validation has been requested is equivalent to a regular national application, and after publication confers provisional protection under Article 441(3) of Law No. 50‑XVI, provided the applicant files the claims with AGEPI in Romanian and pays the prescribed fee. AGEPI will publish these claims.
14. Once the EPO publishes the mention of grant, a European patent validated in the Republic of Moldova has the same effects as a national patent (Article 441(4) of Law No. 50‑XVI), provided that within three months of that publication the proprietor files a Romanian translation of the patent specification with AGEPI and pays the prescribed fee (Article 442(6) of Law No. 50‑XVI). Proprietors will have a further three months to file this translation if they pay, within this additional period, a 100% surcharge on the prescribed publication fee (Article 442(10) of Law No. 50‑XVI).
15. Under Article 443(2) of Law No. 50‑XVI, if the translation of the application or patent confers narrower protection than the text in the language of the EPO proceedings, then the translation will be the authentic text – except in revocation proceedings, which will be based on the language of the EPO proceedings.
16. Article 441(5) and (6) of Law No. 50‑XVI covers cases of conflict between European and national applications or patents. It corresponds to Article 139(1) and (2) EPC, and makes clear that for subsequent Moldovan applications an earlier European application validated in the Republic of Moldova has the same prior-art effect as a national application. However, it only has such effect if the validation fee has been paid, thereby ensuring that not every European application counts as a prior right. The same applies if an earlier national application or patent is prejudicial to a later European patent validated in the Republic of Moldova.
17. If a patent validated in the Republic of Moldova is subsequently amended in opposition or limitation proceedings before the EPO, the patent owner will, within three months of the date on which the mention of the decision to maintain the European patent as amended or to limit it was published, furnish AGEPI with a translation into Romanian of the amended claims and pay the prescribed publication fee (Article 442(7) of Law No. 50‑XVI). The translation may still be validly filed within an additional period of three months of expiry of the basic time limit, provided that a 100% surcharge on the publication fee is paid within this additional period (Article 442(10) of Law No. 50‑XVI).
18. The effects of validated European patents and applications can lapse retroactively. For example, the provisional protection conferred by a published European application will be lost ab initio if the validation request subsequently lapses (Article 441(7) of Law No. 50‑XVI). Similarly, to the extent that a patent granted for an application is revoked in EPO opposition or revocation proceedings or limited in EPO limitation proceedings, that provisional protection and the patent's effects will be lost ab initio (Article 441(8) of Law No. 50‑XVI).
19. Renewal fees for validated European patents are payable to AGEPI (not the EPO), under the provisions governing national patents, for the years following that in which mention of grant of the European patent was published (Article 93(41) of Law No. 50‑XVI).
20. The Moldovan provisions on the revocation of national patents apply to validated European patents (Article 64(1) of Law No. 50‑XVI). The grounds for revocation in Article 64(1) of Law No. 50‑XVI largely correspond to those in Article 138 EPC.
IV. Informing the public
21. The European Patent Register gives details about the validation of European patent applications and patents, recording the states for which validation has been requested and the relevant fee paid, and the lapse of any validation request already published in the register. The European Patent Bulletin and the patent documents published by the EPO also mention any validation of European applications and patents.
22. Once the validation fee has been paid, the EPO will inform AGEPI of the European applications for which validation has been validly requested. AGEPI will publish this information as soon as possible, but no earlier than 18 months from the relevant priority date (Article 442(2) of Law No. 50‑XVI). Lapses of validation requests will be published if details of the validation have already been published.
23. AGEPI will also publish the translations of the specifications of validated European patents filed by the applicant under Article 442(6) of Law No. 50‑XVI as well as of amended European patents filed by the applicant under Article 442(7) of Law No. 50‑XVI, and make known their subsequent fate in accordance with the provisions governing national patents.
V. Applicability of national law
24. For the purposes of validation, the EPO acts purely on the basis of the validation agreement with the Republic of Moldova. The procedure itself and the legal effects of validation are governed solely by the national law of the Republic of Moldova.
25. Since, therefore, any EPO action relating to validation is not taken by virtue of the EPC and is instead subject to national law, the EPC provisions on legal remedies and appeals do not apply.
VI. Legislation and texts governing validation7
Law on the protection of inventions No. 50‑XVI of 7 March 2008
Published in Official Gazette ("Monitorul Oficial") No. 117-119/455 of 04.07.2008
Amended by Law No.160 of 30.07.2015 and Law No.173 of 25.07.2014
CHAPTER I
GENERAL PROVISIONS
[…]
Article 2 Legal framework
[…]
(2) The rights resulting from:
[…]
(b) a validated European patent
shall be recognised and protected on the territory of the Republic of Moldova in accordance with this Law.
[…]
Article 3 Basic concepts
For the purposes of this Law, the concepts as set forth below shall have the following meaning:
[…]
"European patent application" means an application for a European patent filed under the Convention on the Grant of European Patents (European Patent Convention), adopted in Munich on 5 October 1973, as well as an international application filed under the Patent Cooperation Treaty for which the European Patent Office (hereinafter referred to as "the EPO") acts as designated or elected Office and in which the Republic of Moldova is designated;
[…]
"validated European patent" means a patent granted by the EPO under the European Patent Convention, adopted in Munich on 5 October 1973, on an application for a European patent in respect of which validation in the Republic of Moldova was requested;
[…]
"validation of a European patent" means the recognition, on request, of the effects of a European patent application or European patent in the Republic of Moldova;
[…]
"validation agreement" means the Agreement between the Government of the Republic of Moldova and the European Patent Organisation on Validation of European Patents, signed on 16 October 2013.
Article 4 Forms of protection of inventions
(1) Inventions shall be protected by the titles of protection granted in accordance with this Law, and by the Eurasian patent and the validated European patent.
(2) Inventions shall be protected by the following titles of protection:
[…]
e) validated European patent.
[…]
Article 5 National office
[…]
(2) In accordance with this Law, AGEPI shall:
[…]
(c) […] carry out the procedures for validation of the effects of European patent applications and European patents in the Republic of Moldova;
[…]
CHAPTER II
SUBSTANTIVE PATENT LAW
Section 1
Patentability
Article 8 Novelty
[…]
(3) The state of the art shall also be held to comprise the content of patent applications as filed with AGEPI and of European patent applications for which the validation fee has been paid, the dates of filing of which are prior to the date referred to in paragraph 2 and which were published on or after that date in accordance with Article 49.
Section 3
Effects of patents and patent applications
Article 20 Rights conferred by a patent
(1) A patent for invention, a short-term patent for invention, a Eurasian patent and a validated European patent shall confer on their owner an exclusive right to exploit the invention for the entire term of the patent.
[…]
CHAPTER III
PATENT APPLICATION
Section 3
Procedure for applications filed under the international conventions
Article 441 European patent applications and validated European patents
(1) European patent applications and validated European patents shall, subject to the provisions of Articles 441–443, have the same effects and be subject to the same conditions as patent applications or patents in accordance with this Law.
(2) A European patent application which has been accorded a filing date shall be equivalent to a regular patent application, benefiting, where appropriate, from the priority claimed for the European patent application, whatever its outcome may be.
(3) A published European patent application shall provisionally confer the same protection as is conferred by a published patent application, in accordance with this Law, as from the date on which a translation of the claims of the published European patent application into the state language is published by AGEPI, following payment of the prescribed publication fee.
(4) A validated European patent shall confer as from the date of publication of the mention of the grant of the patent by the EPO the same rights as would be conferred by a patent in accordance with this Law.
(5) A European patent application for which the validation fee has been paid and a validated European patent shall, with regard to a patent application and a patent, have the same prior-art effect as a patent application or patent in accordance with this Law.
(6) A patent application and a patent shall, with regard to a validated European patent, have the same prior-art effect as they have with regard to a patent.
(7) Where the request for validation is withdrawn or deemed withdrawn, the European patent application shall be deemed not to have had ab initio the effects referred to in paragraph 3.
(8) Where it has been revoked in opposition or revocation proceedings or limited in limitation proceedings before the EPO, a validated European patent and the European patent application on which it is based shall be deemed not to have had ab initio the effects specified in paragraphs 3 and 4.
(9) A European patent application for which the validation fee has been paid may be converted into a national patent application by submitting to AGEPI a request for conversion, containing the request for grant of a patent, a copy of the European patent application, a certified translation of the European patent application into the state language and proof of payment of the prescribed fee, within three months following the date on which the European patent application was refused, withdrawn or deemed withdrawn. If the translation of the European patent application is not filed with AGEPI or the prescribed fee is not paid at the date of filing of the request for conversion or within three months of that date, the request for conversion shall be deemed withdrawn.
Article 442 Procedure for validation of European patents
(1) A European patent application and a European patent granted in respect of such application shall be validated in the Republic of Moldova where the request for validation is mentioned by the applicant in the European patent application. The request for validation shall be deemed to be filed with any European patent application filed with the EPO on or after the date on which the validation agreement enters into force.
(2) AGEPI shall publish any request for validation and enter it in the National Register of Patent Applications after it has been informed by the EPO that the prescribed validation fee has been paid, but not before the expiry of a time limit of 18 months from the filing date or, if priority has been claimed, the earliest priority date.
(3) The request for validation may be withdrawn at any time. It shall be deemed withdrawn where the prescribed validation fee has not been paid in time or where the European patent application has been finally refused, withdrawn or deemed withdrawn. AGEPI shall publish such information if the request for validation has already been published in accordance with paragraph 2. The manner of publication and the content of the information published under paragraphs 2 and 3 shall be specified in the Regulations.
(4) The validation fee under paragraph 2 shall be paid to the EPO within six months from the date on which the European Patent Bulletin mentions the publication of the European search report or, where applicable, within the period for performing the acts required for entry into the European phase of an international application for which the EPO acts as designated or elected Office and in which the Republic of Moldova is designated. The validation fee payable under the rules governing the payment of fees at the EPO shall not be refunded.
(5) The validation fee may still be validly paid within two months of expiry of the relevant period referred to in paragraph 4, provided that a 50% surcharge is paid within this additional period.
(6) Within three months of the date on which the mention of the grant of the European patent has been published, the patent owner shall furnish to AGEPI the translation of the patent specification into the state language and pay the prescribed publication fee.
(7) If, as a result of an opposition or a request for limitation filed with the EPO, the European patent is maintained in amended form, the patent owner shall, within three months of the date on which the mention of the decision to maintain the European patent as amended or to limit it is published, furnish to AGEPI a translation of the amended claims into the state language and pay the prescribed publication fee.
(8) Where the text of the patent specification and of the claims contains reference signs used in the drawings, such drawings shall be attached to the translation referred to in paragraphs 6 and 7.
(9) If the requirements provided by law are met, AGEPI shall publish any translation filed in due time under paragraph 6 or 7 and enter the validated European patent in the National Register of Patents. AGEPI shall certify, on request, the validation of the European patent in the Republic of Moldova in accordance with this Law.
(10) If the translation specified in paragraph 6 or 7 is not filed in due time or the publication fee is not paid within the prescribed time limit, the validated European patent shall be deemed void ab initio. The translation may still be validly filed within an additional period of three months of expiry of the relevant period referred to in paragraphs 6 and 7, provided that a 100% surcharge on the publication fee is paid within this additional period.
(11) To maintain the validated European patent in force, renewal fees shall be paid in accordance with Article 93.
Article 443 Authentic text of European patent applications or European patents
(1) The authentic text in any proceedings in the Republic of Moldova shall be the text of the European patent application or European patent in the language of the proceedings before the EPO.
(2) With the exception of revocation proceedings, should the European patent application or the European patent in the language of the translation confer protection which is narrower than that conferred by it in the language of the proceedings before the EPO, the translation shall be regarded as the authentic text.
(3) The applicant for a European patent or the owner of a validated European patent may file, at any time, a corrected translation. The corrected translation of the claims of a published European patent application or the patent specification of a validated European patent shall not have any legal effects until it has been published by AGEPI, following payment of the prescribed publication fee.
(4) Any person who, in good faith, uses or has made effective and serious preparations for using the invention, the use of which would not constitute infringement of the application or patent in the original translation may, after the corrected translation takes effect, continue such use in the course of his business or for the needs thereof without payment.
CHAPTER IV
PROCEDURE UP TO GRANT
Section 1
Examination up to grant
Article 52 Examination of the requirements for grant of a short-term patent
[…]
(2) In the examination under paragraph 1, AGEPI shall conduct a prior-art search, covering patents, patent applications, utility models filed with AGEPI having a filing date earlier than the filing date of the examined application and published under Article 49 on or after that date, European patent applications for which the validation fee has been paid and validated European patents, Eurasian applications and Eurasian patents, and the general knowledge included in sources intended for the general public, which became available to the public before the filing date of the patent application.
[…]
CHAPTER V
PROCEDURE AFTER GRANT
Section 1
Maintenance, termination and revocation
Article 64 Revocation
(1) Patents granted by AGEPI and validated European patents may be revoked in whole or in part
[…]
CHAPTER VII
COMMON PROVISIONS
Section 1
General provisions governing procedure
Article 93 Fees
[…]
(41) The renewal fees for a validated European patent for the years following the year in which the mention of grant of the European patent is published by the EPO shall be paid to AGEPI. If the renewal fees for the European patent are due within two months from the date on which the mention of the grant of the European patent is published, these fees shall be deemed validly paid if the payment is made within that period.
[…]
VII. Flowcharts

2 The consolidated version of Law No. 50‑XVI as amended by Law No. 160 of 30 July 2015 was published in the State Register of Legal Acts of the Republic of Moldova at: http://lex.justice.md/index.php?action=view&view=doc&lang=1&id=328367.
4 See Article 442(5) of Law No. 50‑XVI and point 2 of the notice from the EPO dated 5 February 2015 concerning the time limits for paying validation fees (OJ EPO 2015, A19).
5 Applicants must indicate whether they intend to pay the validation fee.
6 Law No. 50‑XVI refers to the "state language". According to judgment No. 36 of the Constitutional Court of the Republic of Moldova of 5 December 2013, the "state language" of the Republic of Moldova is Romanian.
7 Please note that only the Romanian and Russian versions of Law No. 50‑XVI are legally binding: http://lex.justice.md/viewdoc.php?action=view&view=doc&id=328367&lang=1, http://lex.justice.md/viewdoc.php?action=view&view=doc&id=328367&lang=2.
