Article 23
Citation: OJ EPO 2025, A23
Online publication date: 31.3.2025
EUROPEAN PATENT OFFICE
Information from the EPO
Validation of European patents in the Lao People's Democratic Republic
I. Basic principles
The system for validating European patents in the Lao People's Democratic Republic (Lao PDR) introduced under the validation agreement between the European Patent Organisation and the Ministry of Industry and Commerce of Lao PDR enters into force on 1 April 2025.1
The validation system provides European patent applicants with a simple and cost-effective way of obtaining patent protection in Lao PDR. At the applicant's request, and on payment of the prescribed fee, European applications (direct or Euro-PCT) and patents can be validated in Lao PDR, where they will have the same effects as national applications and patents. The validation procedure is not based on direct application of the EPC but is governed solely by national law.
The rules on the validation system in Lao PDR are set out in parts I to V of the Instruction for Validation of European Patents in Lao PDR and the associated Additional Recommendation, pursuant to the Patent Law of Lao PDR.2
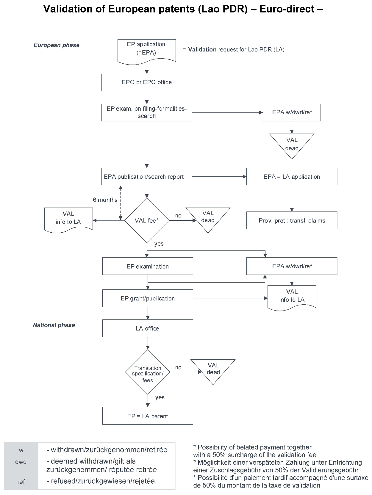
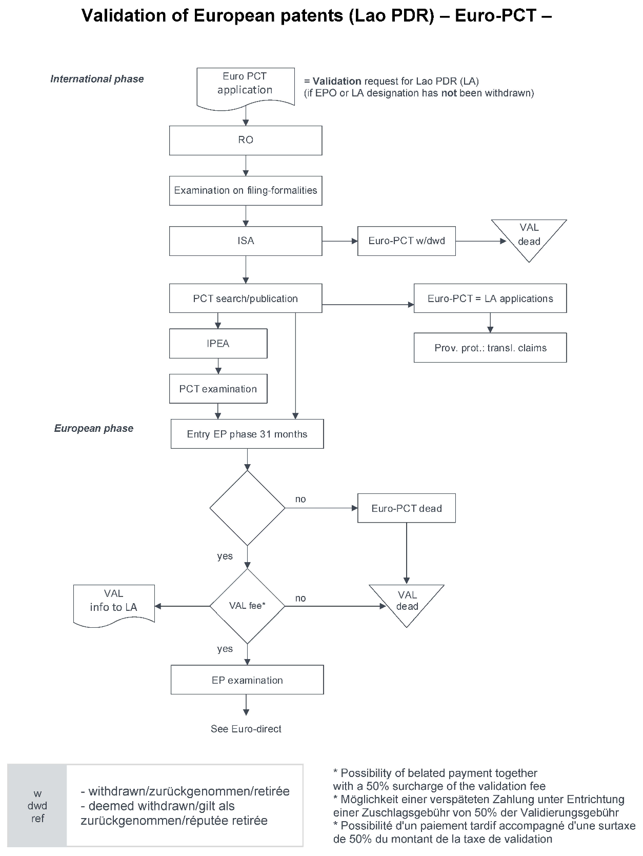
These rules are set out in section VI below. The flowcharts in section VII are a handy guide illustrating the steps in the procedure for validation via the two filing routes.
II. Validation procedure
Validation of European patent applications
1. Validation is at the applicant's request. A request is deemed to be made for any European patent application filed on or after 1 April 2025 (part II, Article 2(1) of the Instruction for Validation of European Patents in Lao PDR). Validation is not available for applications filed prior to that date, or for any European patents resulting from such applications.
2. The EPO and the Ministry of Industry and Commerce, Department of Intellectual Property of Lao PDR (DIP) have agreed to fix the validation fee for Lao PDR at EUR 180, as published in the decision of the President of the EPO dated 19 February 2025.3 It must be paid to the EPO (not DIP) within six months from the date on which the European Patent Bulletin mentions the publication of the European search report (part III, Article 1(1) of the Instruction for Validation of European Patents in Lao PDR).
3. After expiry of the basic time limit, the validation fee can still be paid, together with a 50% surcharge,4
(a) within a two-month "grace period" from expiry of the basic time limit, or
(b) along with the further processing concerning the designation fee: within a two-month period from notification of a communication noting a loss of rights due to non-payment of the designation fee under Rule 112(1) EPC.
4. No notification of non-compliance with the basic time limit or expiry of the grace period is issued. Nor is re-establishment of rights possible in respect of the periods for paying the validation fee.
5. The EPO's Rules relating to Fees apply mutatis mutandis to payment of the validation fee (part III, Article 1(3) of the Instruction for Validation of European Patents in Lao PDR). The fee is specified in the schedule of fees and expenses published in the EPO's Interactive schedule for all fees.5
6. If the validation fee is not paid in time, the validation request is deemed withdrawn (part II, Article 2(3) of the Instruction for Validation of European Patents in Lao PDR). It is by paying the validation fee that applicants retain the option to validate their European patent application or European patent in Lao PDR. The declaration in section 33.26 of the request for grant of a European patent (EPO Form 1001, available from 1 April 2025 in the EPO's online filing tools and for download on epo.org) is merely an expression of their intention.
7. Applicants can withdraw their validation request at any time by informing the EPO accordingly. The request will also be deemed withdrawn if by final decision the European patent application is refused (part II, Article 2(3) of the Instruction for Validation of European Patents in Lao PDR). Validly paid validation fees will not be refunded (part III, Article 1(3) of the Instruction for Validation of European Patents in Lao PDR).
8. If a European patent application is validated in Lao PDR, any European divisional application arising from it can also be validated.
Validation of Euro-PCT applications
9. Validation is also available for international applications under the PCT (number (1) of the Additional Recommendation) filed on or after 1 April 2025 unless designation of the EPO and/or Lao PDR has been withdrawn.
10. The procedure for Euro-PCT applications is the same as for European ones, except that the validation fee upon entry into the European phase must be paid to the EPO within 31 months from the filing date (or earliest priority date) or within six months from the date of publication of the international search report (ISR), whichever time limit expires later (part III, Article 1(1) of the Instruction for Validation of European Patents in Lao PDR).
11. If the application enters the European phase early, before the end of the 31-month period under Rule 159(1) EPC, the applicant must fulfil the entry requirements as if that period expired on the date of the request for early processing. Thus, payment of the validation fee depends on when early processing is requested – i.e. on whether the time limit for paying it has already expired on the date the request is made. If, on that date, the ISR has not yet been published, the validation fee can still be paid within six months from the date of the ISR's publication.
III. Effects of validation
12. Under part II, Article 3(1) of the Instruction for Validation of European Patents in Lao PDR, a European patent application for which validation has been requested is equivalent to a regular national application, and after publication confers provisional protection under part II, Article 3(2) of the Instruction for Validation of European Patents in Lao PDR, provided the applicant files the claims with the DIP in Lao and pays the prescribed fee. The DIP will publish these claims.
13. Once the EPO publishes the mention of grant, a European patent validated in Lao PDR has the same effects as a national patent (under part II, Article 4(1) of the Instruction for Validation of European Patents in Lao PDR), provided that within three months of that publication the proprietor files a Lao translation of the claims with the DIP and pays the prescribed publication fee (part II, Article 4(2) of the Instruction for Validation of European Patents in Lao PDR). Proprietors will have a further three months to file this translation if they pay, within this additional period, a 100% surcharge on the prescribed publication fee (part II, Article 4(6) of the Instruction for Validation of European Patents in Lao PDR).
14. Under part II, Article 5(1) and (2) of the Instruction for Validation of European Patents in Lao PDR, the text of a European patent application or a European patent in the language of the proceedings before the EPO shall be the authentic text in any proceedings in Lao PDR. However, the translation into Lao filed with the DIP shall be regarded as authentic, except in revocation proceedings, should the European patent application or European patent in the language of the translation confer protection which is narrower than that conferred by it in the language of the proceedings before the EPO. The applicant or patent proprietor can file a corrected translation, which will take effect after it has been made available to the public.
15. Part II, Article 6 of the Instruction for Validation of European Patents in Lao PDR covers cases of conflict between European and national applications or patents. It corresponds to Article 139(1) and (2) EPC, and makes clear that, for subsequent Lao applications an earlier European application validated in Lao PDR has the same prior-art effect as a national application. However, it only has such effect if the validation fee has been paid, thereby ensuring that not every European application counts as a prior right. The same applies if an earlier national application or patent is prejudicial to a later European patent validated in Lao PDR.
16. If a patent validated in Lao PDR is subsequently amended in opposition or limitation proceedings before the EPO, the patent owner will, within three months of the date on which the mention of the decision to maintain the European patent as amended or to limit it was published, furnish the DIP with a translation into Lao of the amended claims and pay the prescribed publication fee (part II, Article 4(3) of the Instruction for Validation of European Patents in Lao PDR). The translation may still be validly filed within an additional period of three months of expiry of the basic time limit, provided that a 100% surcharge on the publication fee is paid within this additional period (part II, Article 4(6) of the Instruction for Validation of European Patents in Lao PDR).
17. The effects of validated European patents and applications can lapse retroactively. For example, the provisional protection conferred by the translation of the claims of a European application published in Lao PDR will be lost ab initio if the validation request subsequently lapses (part II, Article 3(3) of the Instruction for Validation of European Patents in Lao PDR). Similarly, to the extent that a patent granted for an application is revoked in EPO opposition or revocation proceedings or limited in EPO limitation proceedings, that provisional protection and the patent's effects will be lost ab initio (part II, Article 4(7) of the Instruction for Validation of European Patents in Lao PDR).
18. Renewal fees for validated European patents are payable to the DIP (not the EPO), under the provisions governing national patents, for the years following that in which mention of grant of the European patent was published (part III, Article 2(1) of the Instruction for Validation of European Patents in Lao PDR).
19. The Lao provisions on the revocation of national patents apply to validated European patents.
IV. Informing the public
20. The European Patent Register gives details about the validation of European patent applications and patents, recording the states for which validation has been requested and the relevant fee paid, and the lapse of any validation request already published in the register. The European Patent Bulletin and the patent documents published by the EPO also mention any validation of European applications and patents.
21. Once the validation fee has been paid, the EPO will inform the DIP of the European applications for which validation has been validly requested. The DIP will publish this information as soon as possible, but no earlier than 18 months from the relevant priority date (part II, Article 2(2) of the Instruction for Validation of European Patents in Lao PDR). Lapses of validation requests will be published if details of the validation have already been published.
22. The DIP will also publish the translations of the claims of validated European patents filed by the applicant under part II, Article 4(2) and (5) of the Instruction for Validation of European Patents in Lao PDR, as well as of amended claims of European patents filed by the applicant under part II, Article 4(3) and (5) of the Instruction for Validation of European Patents in Lao PDR, and make known their subsequent fate in accordance with the provisions governing national patents.
V. Applicability of national law
23. For the purposes of validation, the EPO acts purely on the basis of the validation agreement with Lao PDR. The procedure itself and the legal effects of validation are governed solely by the national law of Lao PDR.
24. Since, therefore, any EPO action relating to validation is not taken by virtue of the EPC and is instead subject to national law, the EPC provisions on legal remedies and appeals do not apply.
VI. Legislation and texts governing validation7
Law on Intellectual Property No. 50/NA of the Lao People's Democratic Republic as adopted on 20 November 2023 and in force since 24 January 2024, and
amended and supplemented by the Instruction for Validation of European Patents in Lao PDR under the Validation Agreement No. 0153/MOIC published on 21 February 2025,
as well as Additional Recommendation No. 0153/DIP dated 13 February 2025:
Lao People's Democratic Republic
Peace Independence Democracy Unity Prosperity
Ministry of Industry and Commerce
Department of Intellectual Property
No. 0153/MOIC
Vientiane, Date 31/01/2025
INSTRUCTION
FOR VALIDATION OF EUROPEAN PATENTS IN LAO PDR
UNDER THE VALIDATION AGREEMENT
- Pursuant to Law on Intellectual Property, No. 50/NA, dated 20 November 2023;
- Pursuant to the Decree on the Organization and Activity of the Ministry of Industry and Commerce, No. 275/PM, dated 01 September 2023;
- Pursuant to a request of the Department of Intellectual Property No. 083/DIP, dated 23 January 2025.
To implement the validation of European patents in Lao PDR in accordance with the Validation Agreement between the Government of the Lao People's Democratic Republic and the European Patent Organization dated 13 May 2024 recognize European patents granted by the European Patent Office aim to supporting and promoting validation of European patents in Lao PDR and distribute in national socio-economic development
The Minister of Industry and Commerce issues the following Instruction:
I. VALIDATION OF EUROPEAN PATENTS IN LAO PDR UNDER THE VALIDATION AGREEMENT
Validation of European patents in Lao PDR under the Validation Agreement is a recognition European patents granted by the European Patent Office and recognize officially in the Lao PDR by the Department of Intellectual Property.
II. PROCEDURES ON VALIDATION OF EUROPEAN PATENTS
1. Validation of European Patent
A European patent application and a European patent validated in the Lao PDR shall, subject to the following provisions, have the effect of and be subject to the same conditions as a national patent application and a national patent under IP Law.
2. Request for Validation
A request for validation shall be as follows:
1) A European patent application and a European patent granted on such application shall be validated in the Lao PDR at the request of the applicant. The request for validation shall be deemed to be filed with any European patent application filed on or after the date on which the Agreement on Validation of European Patents between the Government of the Lao People's Democratic Republic and the European Patent Organization enters into force.
2) The DIP shall publish any request for validation as soon as possible after it has been informed by the EPO that the prescribed validation fee has been paid, but not before the expiry of 18 months from the filing date or, if priority has been claimed, the earliest priority date.
3) The request for validation may be withdrawn at any time. It shall be deemed withdrawn where the prescribed validation fee has not been paid in time or where the European patent application has been finally refused, withdrawn or deemed withdrawn. The DIP shall publish this as soon as possible if the request for validation has already been published by it in accordance with paragraph 2 of this Article.
3. Effects of European Patent Application
European Patent Application shall have effect as follows:
1) A European patent application which has been accorded a filing date shall be equivalent to a regular national patent application, where appropriate with the priority claimed for the European patent application, whatever its outcome may be.
2) A published European patent application shall provisionally confer the same protection as is conferred by a published national patent application as from the date on which a translation of the claims of the published European patent application into Lao and English has been made available to the public by the DIP.
3) The European patent application shall be deemed not to have had ab initio the effects specified in paragraph 2 of this Article where the request for validation is withdrawn or deemed withdrawn.
4. Effects of European Patents
European Patents shall have effect as follows:
1) A validated European patent shall, subject to paragraphs 2 to 7 of this Article, confer as from the date of publication of the mention of its grant by the EPO the same rights as would be conferred by a national patent under the IP Law.
2) Within three months of the date on which the mention of the grant of the European patent has been published, the proprietor of the patent shall furnish to the DIP the translation of the claims into Lao and English and pay the prescribed fee for publication.
3) If, as a result of an opposition or a request for limitation filed with the EPO, the European patent is maintained in amended form, the proprietor of the patent shall, within three months of the date on which the mention of the decision to maintain the European patent as amended or to limit it was published, furnish to the DIP the translation into Lao and English of the amended claims and pay the prescribed fee for publication.
4) Where the text of claims contains reference, signs used in the drawings, such drawings shall be attached to the translation referred to in paragraph 2 or 3 of this Article.
5) The DIP shall publish any translation duly filed under paragraph 2 or 3 of this Article as soon as possible.
6) If the translation specified in paragraph 2 or 3 of this Article is not filed in due time or the publication fee is not paid in due time, the validated European patent shall be deemed to be void ab initio. The translation may still be validly filed within an additional period of three months of expiry of the relevant periods referred to in paragraphs 2 and 3 of this Article, provided that a 100% surcharge on the publication fee is paid within this additional period.
7) A validated European patent and the European patent application on which it is based shall be deemed not to have had ab initio the effects specified in paragraph 1 of this Article and Article 7(2) to the extent that the patent has been revoked in opposition or central revocation proceedings or limited in limitation proceedings before the EPO.
5. Authentic text of European patent applications or European patents
1) The text of a European patent application or a European patent in the language of the proceedings before the EPO shall be the authentic text in any proceedings in the Lao PDR.
2) However, the translation as provided for under Articles 8 and Article 9 shall be regarded as authentic, except in revocation proceedings, should the application or patent in the language of the translation confer protection which is narrower than that conferred by it in the language of the proceedings.
3) The applicant for a European patent or patent proprietor of a validated European patent may file, at any time, a corrected translation. The corrected translation of the claims of a published European patent application shall not have any legal effects until it has been made available to the public by the DIP. The corrected translation of the claims of a validated European patent shall not have any legal effects until it has been made available to the public by the DIP.
4) Any person who, in good faith, uses or has made effective and serious preparations for using an invention, the use of which would not constitute infringement of the application or patent in the original translation may, after the corrected translation takes effect, continue such use in the course of his business or for the needs thereof without payment.
6. Rights of Earlier Date
1) A European patent application for which the validation fee has been paid and a validated European patent shall have with regard to a national patent application and a national patent the same prior-art effect as a national patent application and a national patent.
2) A national patent application and a national patent shall have with regard to a validated European patent the same prior-art effect as they have with regard to a national patent.
7. Prohibition of Simultaneous Protection
If a validated European patent and a national patent with the same filing date or, where priority has been claimed, the same priority date have been granted to the same person or his successor in title, the national patent, to the extent that it covers the same invention as the validated European patent, shall have no effect as from the date on which the time limit for filing an opposition to the European patent has expired without an opposition having been filed, or as from the date on which a final decision maintaining the European patent has been taken.
8. Applicability of the EPC
The provisions of the EPC and its Implementing Regulations shall not apply unless otherwise provided in the present provisions.
III. FEES AND OTHER SERVICE
1. Validation Fee
Validation Fee for validation European patents shall be as follows:
1) The validation fee under Article 6(2) shall be paid to the EPO following the date of publication of the mention in the European Patent Bulletin of the publication of the European search report but not later than within six months of that date, or, where applicable, within the period for performing the acts required for entry into the European phase of an international application within the meaning of Article 4(2).
2) The validation fee may still be validly paid within an additional period of two months of expiry of the relevant period referred to in paragraph 1 of this Article, provided that a 50% surcharge is paid within this additional period.
3) For the payment of validation fees, the EPO Rules relating to Fees shall apply mutatis mutandis. Validation fees validly paid shall not be refunded.
2. Renewal Fees for Validated European Patents
1) Renewal fees for a validated European patent shall be paid to the DIP for the years following the year in which the mention of the grant of the European patent was published.
2) If renewal fees for a validated European patent fall due within two months as from the date on which the mention of the grant of the patent was published in the European Patent Bulletin, they shall be deemed to have been validly paid provided they were paid to the DIP within the period mentioned. No surcharge under the national law shall be payable.
3. Payment the Official Fees in Lao PDR
For payment of the official fees and other fees in Lao PDR concerning the validation of European patents, the Decree on Fee of the Lao PDR shall apply.
IV. Implementing Authorities
The Department of Intellectual Property shall be responsible for contacting with relevant sectors to promoting and implementing of this Instruction.
V. Entering into Force
This Instruction shall enter into force after 45 days from the date of its signature and after publishing on the Lao Official Gazette.
This Instruction shall covered a European patent application and a European patent validated which filed and granted before the date on which the Validation Agreement between the Government of the Lao PDR and European Patent Organization dated 13 May 2024 entered into force.
Minister
Malaithong KOMMASITH
Lao People's Democratic Republic
Peace Independence Democracy Unity Prosperity
Department of Intellectual Property
No. 0153/DIP
Vientiane, Date 13/02/2025
ADDITIONAL RECOMMENDATION
To: Whom may concern
Subject: Additional Recommendation regarding the Implementation of the Validation Agreement in the Lao PDR
- Pursuant to the Decision on the Organization and Activity of the Department of Intellectual Property, No. 2082/MOIC, dated 15 November 2023;
- Pursuant to the Instruction for Validation European Patents under the Validation Agreement No. 0153/MOIC, dated 31 January 2025.
The Department of Intellectual Property has an honour to inform you that for the unity in implementing the minister's Instruction for Validation European Patents under the Validation Agreement No. 0153/MOIC, dated 31 January 2025. The term of provision mentioned in a instruction shall be as follow(s):
(1) "European patent application" means an application for a European patent filed under the European Patent Convention (hereinafter referred to as "EPC"), as well as an international application filed under the Patent Cooperation Treaty (hereinafter referred to as "PCT") for which the European Patent Office (hereinafter referred to as "EPO") is designated or elected Office, and which has been accorded an international date of filing, and in which the Lao PDR is designated;
(2) "Validated European patent" means a European patent granted by the EPO on a European patent application in respect of which validation in the Lao PDR has been requested;
(3) "National patent application" means a patent application filed under the IP Law with the Department of Intellectual Property (hereinafter referred to as " the DIP");
(4) "National patent" means a patent granted on a national patent application.
Therefore, this additional recommendation is issued for the relevant parties to implement.
Director General
Xaysomphet NORASINGH
VII. Flowcharts
[see Annex]
Annex


2 Law on Intellectual Property No. 50/NA of the Lao People's Democratic Republic as adopted on 20 November 2023 and in force since 24 January 2024, as amended and supplemented by the Instruction for Validation of European Patents in Lao PDR under the Validation Agreement No. 0153/MOIC adopted on 31 January 2025, published on 21 February 2025, and Additional Recommendation No. 0153/DIP dated 13 February 2025.
4 See part III, Article 1(2) of the Instruction for Validation of European Patents in Lao PDR and point 2 of the notice from the EPO dated 5 February 2015 concerning the time limits for paying validation fees (OJ EPO 2015, A19).
5 my.epoline.org/epoline-portal/classic/epoline.Scheduleoffees?language=en.
6 Applicants may indicate whether they intend to pay the validation fee.
7 Only the Lao versions of the Patent Law of the Lao People's Democratic Republic are legally binding.