Artikel 26
EUROPÄISCHES PATENTAMT
Mitteilungen des EPA
Mitteilung des Europäischen Patentamts vom 22. März 2018 über Recherchen- und Prüfungsgebühren
Am 1. April 2018 treten zwei Beschlüsse des Verwaltungsrats in Kraft:
- CA/D 17/17 vom 13. Dezember 2017 (ABl. EPA 2018, A4) zur Änderung der Artikel 2 und 14 der Gebührenordnung, nachstehend "GebO 2018" genannt.
- CA/D 16/17 vom 13. Dezember 2017 (ABl. EPA 2018, A3) zur Aufhebung des Beschlusses des Verwaltungsrats CA/D 10/05 betreffend Fälle, in denen die Gebühr für die ergänzende europäische Recherche herabgesetzt wird.
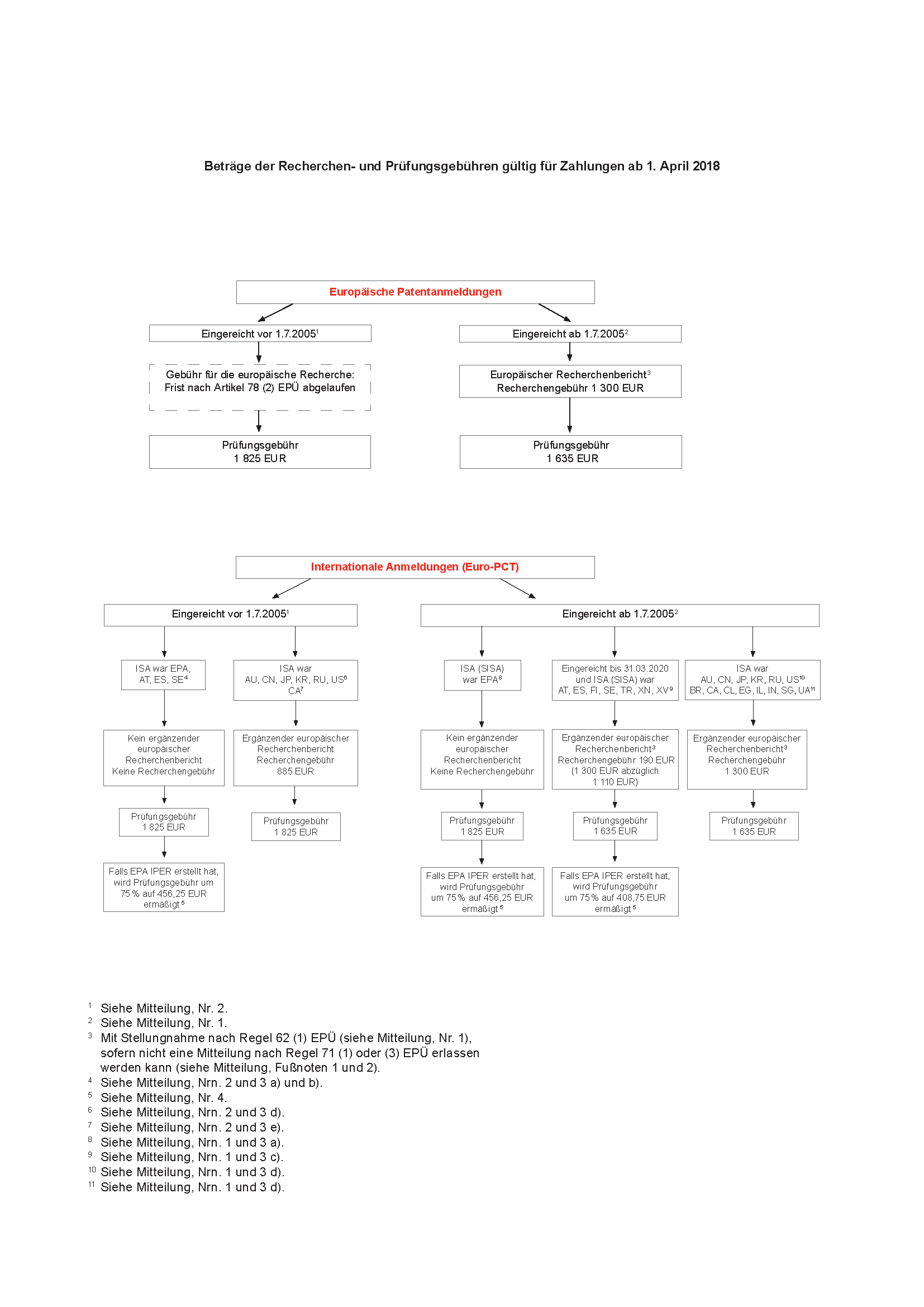
Die vorliegende Mitteilung aktualisiert die Beträge der Recherchen- und Prüfungsgebühren nach Maßgabe der GebO 2018. Sie ersetzt die entsprechende Mitteilung vom 15. Februar 2016 (ABl. EPA 2016, A20).
Die neuen Beträge der Recherchen- und Prüfungsgebühren sind für Zahlungen verbindlich, die ab dem 1. April 2018 geleistet werden.
Übergangsregelung: Wird eine Gebühr innerhalb von sechs Monaten nach dem 1. April 2018 fristgerecht entrichtet, jedoch nur in der vor dem 1. April 2018 maßgebenden Höhe, so gilt diese Gebühr als wirksam entrichtet, wenn die Differenz innerhalb von zwei Monaten nach einer entsprechenden Aufforderung durch das Europäische Patentamt beglichen wird.
Die Diagramme im Anhang zu dieser Mitteilung geben einen Überblick über Standardfälle.
1. Erweiterter europäischer Recherchenbericht für Anmeldungen ab dem 1. Juli 2005
Nach Artikel 3 (2) des Verwaltungsratsbeschlusses vom 9. Dezember 2004 (ABl. EPA 2005, 5) gilt die Regel 62 EPÜ für europäische Patentanmeldungen und in die europäische Phase eintretende internationale Anmeldungen, die ab dem 1. Juli 2005 eingereicht werden.
Für diese Anmeldungen wird die europäische oder die ergänzende europäische Recherche ergänzt durch eine Stellungnahme dazu, ob die Anmeldung und die Erfindung, die sie zum Gegenstand hat, die Erfordernisse des EPÜ zu erfüllen scheinen.1
Im Einzelnen gilt das Verfahren nach Regel 62 EPÜ für
- europäische Patentanmeldungen, die ab dem 1. Juli 2005 eingereicht werden, einschließlich
- Teilanmeldungen nach Artikel 76 EPÜ, die ab dem 1. Juli 2005 eingereicht werden (auch wenn die frühere Anmeldung ein Anmeldedatum vor dem 1. Juli 2005 hat), und
- internationale Anmeldungen, die ab dem 1. Juli 2005 eingereicht werden und später in die europäische Phase eintreten.
Für diese Anmeldungen gelten folgende Gebühren:2
- Die Recherchengebühr für die europäische Recherche oder ergänzende europäische Recherche beläuft sich nach der GebO 2018 auf 1 300 EUR (aufgrund von Beschlüssen des Verwaltungsrats nach Artikel 153 (7) EPÜ fällt jedoch die Gebühr für die ergänzende europäische Recherche in bestimmten Fällen nicht an oder ist herabgesetzt, siehe unten Nr. 3).
- Die Prüfungsgebühr beläuft sich nach der GebO 2018 auf 1 635 EUR, in den nachstehend unter Nr. 3 a) genannten Fällen jedoch auf 1 825 EUR.
2. Anmeldungen, die vor dem 1. Juli 2005 eingereicht wurden
Zu europäischen Patentanmeldungen, die vor dem 1. Juli 2005 eingereicht wurden, wird kein erweiterter europäischer Recherchenbericht erstellt. Gleiches gilt für internationale Anmeldungen, die vor dem 1. Juli 2005 eingereicht wurden, auch wenn sie erst ab dem 1. Juli 2005 in die europäische Phase eintreten.
Die Recherchengebühr für die ergänzende europäische Recherche3 beläuft sich nach der GebO 2018 auf 885 EUR (aufgrund von Beschlüssen des Verwaltungsrats nach Artikel 153 (7) EPÜ fällt jedoch die Gebühr für die ergänzende europäische Recherche in bestimmten Fällen nicht an, siehe unten Nr. 3).
Die Prüfungsgebühr beläuft sich nach der GebO 2018 auf 1 825 EUR.
3. Keine ergänzende europäische Recherche oder Herabsetzung der Gebühr für eine ergänzende europäische Recherche
Nach Artikel 153 (7) EPÜ wird zu internationalen Annmeldungen, die in die europäische Phase eintreten, ein ergänzender europäischer Recherchenbericht erstellt, für den beim Eintritt in die europäische Phase die Recherchengebühr entrichtet werden muss. Der Verwaltungsrat kann jedoch beschließen, dass auf einen ergänzenden europäischen Recherchenbericht verzichtet oder die Gebühr herabgesetzt wird. Aus den derzeit geltenden Beschlüssen des Verwaltungsrats nach Artikel 153 (7) EPÜ ergibt sich Folgendes:
a) Es wird kein ergänzender europäischer Recherchenbericht zu einer internationalen Anmeldung erstellt, wenn das EPA Internationale Recherchenbehörde oder eine für die ergänzende internationale Recherche bestimmte Behörde war.4
Die Prüfungsgebühr beläuft sich nach der GebO 2018 auf 1 825 EUR.5
b) Es wird kein ergänzender europäischer Recherchenbericht zu einer internationalen Anmeldung erstellt,
- die vor dem 1. Juli 2005 eingereicht wurde
- und für die
das Österreichische Patentamt,
das Schwedische Patent- und Registrieramt oder
das Spanische Patent- und Markenamt
Internationale Recherchenbehörde war.
Daher fällt keine Recherchengebühr nach Artikel 153 (7) EPÜ an.
Die Prüfungsgebühr beläuft sich nach der GebO 2018 auf 1 825 EUR.6
c) Ein ergänzender europäischer Recherchenbericht einschließlich einer Stellungnahme7 nach Regel 62 EPÜ wird zu einer internationalen Anmeldung erstellt,
- die vom 1. Juli 2005 bis einschließlich 31. März 2020 eingereicht wird
- und für die
das Österreichische Patentamt,
das Spanische Patent- und Markenamt,
das Finnische Patent- und Registrieramt,
das Schwedische Patent- und Registrieramt,
das Türkische Patent- und Markenamt,
das Nordische Patentinstitut oder
das Visegrad-Patentinstitut
Internationale Recherchenbehörde oder eine für die ergänzende internationale Recherche bestimmte Behörde war.
Die Gebühr für die ergänzende Recherche ist um 1 110 EUR herabgesetzt8 und beträgt daher 190 EUR.
Die Prüfungsgebühr beläuft sich nach der GebO 2018 auf 1 635 EUR.
d) Die Gebühr für die ergänzende europäische Recherche ist nicht reduziert, wenn
das Australische Patentamt,9
das Brasilianische Nationale Institut für geistiges Eigentum,
das Kanadische Amt für geistiges Eigentum,
das Nationale Institut für gewerbliches Eigentum von Chile,
das Staatliche Amt für geistiges Eigentum der Volksrepublik China (SIPO),9
das Ägyptische Patentamt,
das Patentamt von Israel,
das Indische Patentamt,
das Japanische Patentamt,9
das Koreanische Amt für geistiges Eigentum,9
der Föderale Dienst für geistiges Eigentum, Patente und Marken (Russische Föderation),9
das Amt für geistiges Eigentum von Singapur,
der Staatliche Dienst für geistiges Eigentum der Ukraine oder
das Patent- und Markenamt der Vereinigten Staaten (USPTO)9
Internationale Recherchenbehörde war.
- Wurde die internationale Anmeldung vor dem 1. Juli 2005 eingereicht, beträgt die Gebühr nach der GebO 2018 für die ergänzende europäische Recherche 885 EUR.
Die Prüfungsgebühr beträgt 1 825 EUR.
- Wurde die internationale Anmeldung ab dem 1. Juli 2005 eingereicht, beträgt die Gebühr für die ergänzende europäische Recherche 1 300 EUR.
Die Prüfungsgebühr beträgt 1 635 EUR.
4. Ermäßigung der Prüfungsgebühr nach Artikel 14 (2) GebO
Nach Artikel 14 (2) GebO10 wird die Prüfungsgebühr um 75 % ermäßigt, wenn das EPA einen internationalen vorläufigen Prüfungsbericht (IPER) nach Regel 70 PCT erstellt hat. Wurde der IPER nach Artikel 34 (3) c) PCT für bestimmte Teile der internationalen Anmeldung erstellt, so wird die Ermäßigung nur gewährt, wenn die Prüfung für den im IPER behandelten Gegenstand durchgeführt werden soll.
Die nach Artikel 14 (2) GebO zu entrichtende Prüfungsgebühr beträgt
- für internationale Anmeldungen, die vor dem 1. Juli 2005 eingereicht wurden, 25 % von 1 825 EUR, also 456,25 EUR,
- für internationale Anmeldungen, die ab dem 1. Juli 2005 eingereicht werden, 25 % von 1 635 EUR, also 408,75 EUR (siehe oben Nr. 3 c)), oder 25 % von 1 825 EUR, also 456,25 EUR (siehe oben Nr. 3 a)).
5. Uneinheitlichkeit
In den Fällen der Uneinheitlichkeit (Regel 64 (1) EPÜ) beträgt die Recherchengebühr für jede weitere Erfindung
- 885 EUR, wenn die Anmeldung vor dem 1. Juli 2005 eingereicht wurde,
- 1 300 EUR, wenn die Anmeldung ab dem 1. Juli 2005 eingereicht wurde.
Anhang zur Mitteilung des Europäischen Patentamts vom 22. März 2018 über Recherchen- und Prüfungsgebühren
Die Diagramme auf den folgenden Seiten geben einen Überblick über Standardfälle bei der Zahlung von Recherchen- und Prüfungsgebühren. Sie sind im Zusammenhang mit den ausführlichen Erläuterungen in der Mitteilung zu sehen, auf die in den Fußnoten zu den Diagrammen verwiesen wird.

Abkürzungen
AT | Österreichisches Patentamt |
AU | Australisches Patentamt |
BR | Brasilianisches Nationales Institut für gewerblichen Rechtsschutz |
CA | Kanadisches Amt für geistiges Eigentum |
CL | Nationales Institut für gewerbliches Eigentum von Chile |
CN | Staatliches Amt für geistiges Eigentum der Volksrepublik China |
EG | Ägyptisches Patentamt |
EPA | Europäisches Patentamt |
ES | Spanisches Patent- und Markenamt |
FI | Finnisches Patent- und Registrieramt |
IL | Patentamt von Israel |
IN | Indisches Patentamt |
IPER | Internationaler vorläufiger Prüfungsbericht |
ISA | Internationale Recherchenbehörde |
JP | Japanisches Patentamt |
KR | Koreanisches Amt für geistiges Eigentum |
RU | Föderaler Dienst für geistiges Eigentum, Patente und Marken (Russische Föderation) |
SE | Schwedisches Patent- und Registrieramt |
SG | Amt für geistiges Eigentum von Singapur |
SISA | Für die ergänzende internationale Recherche bestimmte Behörde |
TR | Türkisches Patent- und Markenamt |
UA | Staatlicher Dienst für geistiges Eigentum der Ukraine |
US | Patent- und Markenamt der Vereinigten Staaten |
XN | Nordisches Patentinstitut |
XV | Visegrad-Patentinstitut |
1 Bitte beachten Sie, dass keine Stellungnahme nach Regel 62 EPÜ, sondern eine Mitteilung nach Regel 71 (1) oder (3) EPÜ ergeht, wenn der Anmelder die Prüfungsgebühr entrichtet, bevor ihm der europäische Recherchenbericht zugegangen ist, und auf die Mitteilung nach Regel 70 (2) EPÜ verzichtet, da dann bereits ein wirksamer Prüfungsantrag vorliegt und somit nach Regel 10 (4) EPÜ die Prüfungsabteilung zuständig ist. Die das EPÜ 1973 betreffenden Erläuterungen in Abschnitt II der Mitteilung des EPA vom 1. Juli 2005 (ABl. EPA 2005, 435, 437) gelten nach wie vor entsprechend.
2 In den in Fußnote 1 genannten Sonderfällen beträgt nach der GebO 2018 die Recherchengebühr 1 300 EUR und die Prüfungsgebühr 1 635 EUR.
3 Bei europäischen Anmeldungen, die vor dem 1. Juli 2005 eingereicht wurden, ist die Frist für die Zahlung der Gebühr für die europäische Recherche (Artikel 78 (2) EPÜ) bereits abgelaufen.
4 Beschluss des Verwaltungsrats CA/D 11/09 vom 28. Oktober 2009 über den Verzicht auf die ergänzende europäische Recherche bei Vorliegen eines vom Europäischen Patentamt erstellten internationalen Recherchenberichts oder ergänzenden internationalen Recherchenberichts (ABl. EPA 2009, 594).
5 Für vor dem 1. Juli 2005 eingereichte internationale Anmeldungen gilt das unter Nr. 2 Gesagte. Bei internationalen Anmeldungen, die ab dem 1. Juli 2005 eingereicht werden und für die das EPA als ISA tätig geworden ist, ist die höhere Prüfungsgebühr zu entrichten, da kein ergänzender europäischer Recherchenbericht erstellt wird.
6 Es gilt das unter Nr. 2 Gesagte.
7 Siehe Fußnote 1, Beschluss des Verwaltungsrats, vom 16. Dezember 2015 (CA/D 8/15, ABl. EPA 2016, A2), in Kraft vom 1.7.2016 bis zum 31.3.2020.
8 Beschluss des Verwaltungsrats vom 16. Dezember 2015, Artikel 1 (CA/D 8/15, ABl. EPA 2016, A2), in Kraft vom 1.7.2016 bis zum 31.3.2020.
9 Beschluss des Verwaltungsrats vom 13. Dezember 2017 zur Aufhebung des Beschlusses CA/D 10/05 betreffend Fälle, in denen die Gebühr für die ergänzende europäische Recherche herabgesetzt wird (CA/D 16/17, ABl. EPA 2018, A3).
10 Beschluss des Verwaltungsrats CA/D 17/17 vom 13. Dezember 2017 (ABl. EPA 2018, A4).