Article 30
EUROPEAN PATENT OFFICE
Information from the EPO
Notice from the European Patent Office dated 20 March 2020 concerning search and examination fees
On 1 April 2020 an Administrative Council decision enters into force:
- CA/D 12/19 of 12 December 2019 (OJ EPO 2020, A3), amending Articles 2 and 7 of the Rules relating to Fees, hereinafter referred to as "RFees 2020".
The present notice updates the amounts of search and examination fees to reflect the RFees 2020. It replaces the corresponding notice of 22 March 2018 (OJ EPO 2018, A28).
The new amounts of the search and examination fees will be binding on payments made on or after 1 April 2020.
Transitional arrangement: If within six months of 1 April 2020 a fee is paid in due time but only in the amount due before 1 April 2020, it will be deemed to have been validly paid if the deficit is made good within two months of an invitation to that effect from the European Patent Office.
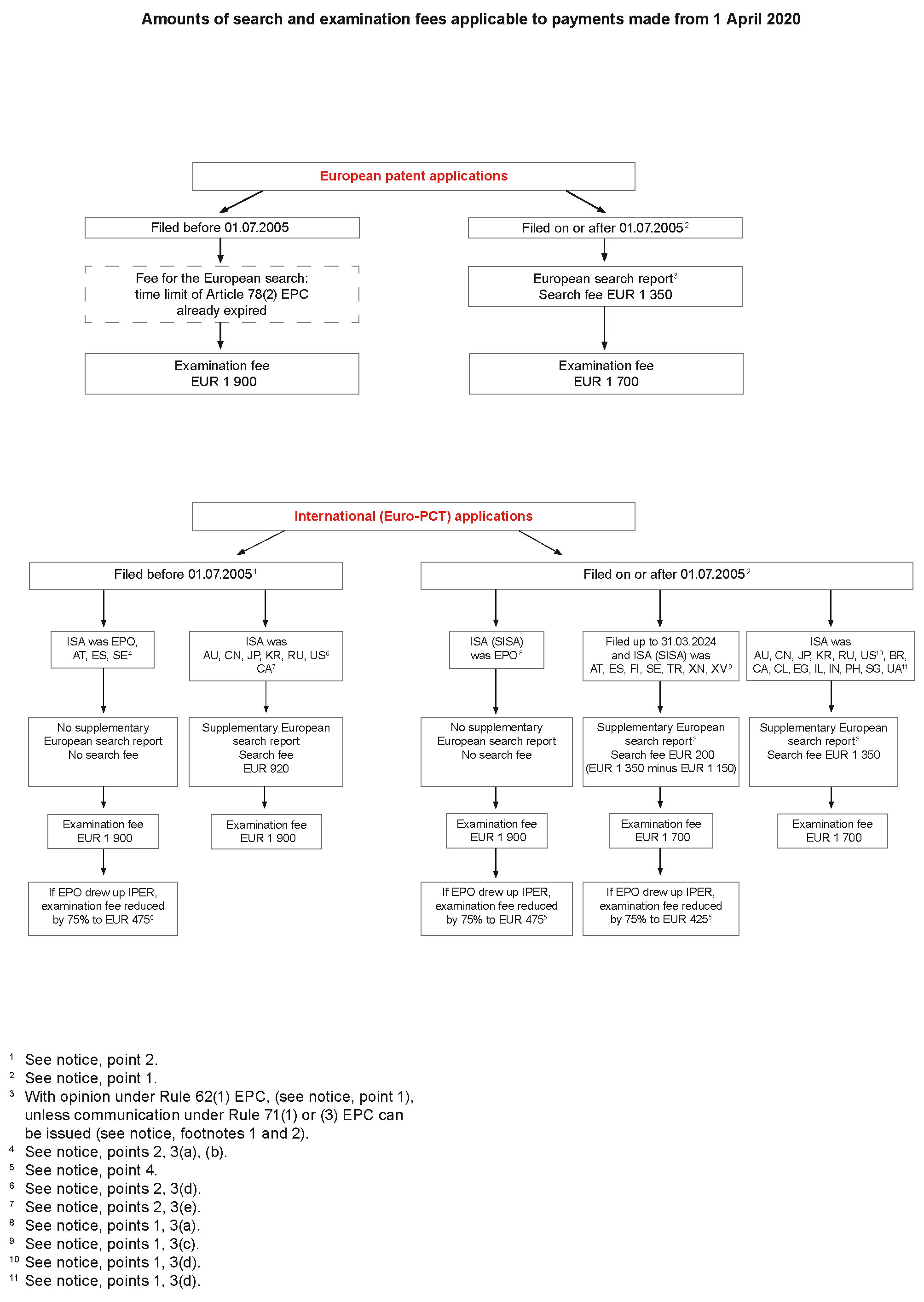
The diagrams annexed to this notice give an overview of standard cases.
1. Extended European search report for applications filed on or after 1 July 2005
In accordance with Article 3(2) of the Administrative Council's decision of 9 December 2004 (OJ EPO 2005, 5), Rule 62 EPC applies to European patent applications and international applications entering the European phase that are filed on or after 1 July 2005.
For such applications, the European or supplementary European search report is accompanied by an opinion on whether the application and the invention to which it relates seem to meet the requirements of the EPC.1
The procedure established by Rule 62 EPC specifically applies to:
- European patent applications filed on or after 1 July 2005, including
- divisional applications under Article 76 EPC filed on or after 1 July 2005 (even if the earlier application has a filing date prior to 1 July 2005), and
- international applications filed on or after 1 July 2005 and subsequently entering the European phase.
Such applications are subject to the following fees:2
- The search fee for the European or supplementary European search under RFees 2020 is EUR 1 350 (but pursuant to Council decisions taken under Article 153(7) EPC the fee for the supplementary European search is in certain cases not payable or is reduced, see point 3 below).
- The examination fee under RFees 2020 is EUR 1 700, or EUR 1 900 in the cases referred to in point 3(a) below.
2. Applications filed before 1 July 2005
Extended European search reports are not drawn up for European patent applications filed before 1 July 2005. The same applies to international applications filed before 1 July 2005, even if they enter the European phase on or after 1 July 2005.
The search fee for the supplementary European search3 under RFees 2020 is EUR 920 (but pursuant to Council decisions taken under Article 153(7) EPC the fee for the supplementary European search is in certain cases not payable, see point 3 below).
The examination fee under RFees 2020 is EUR 1 900.
3. Supplementary European search report dispensed with or fee reduced
Under Article 153(7) EPC, a supplementary European search report is drawn up in respect of international applications entering the European phase, and the search fee must be paid in respect of that report at the time of European phase entry. However, the Council may decide that the supplementary European search report is to be dispensed with or that the fee is to be reduced. The situation under the Council decisions now in force pursuant to Article 153(7) EPC is as follows:
(a) No supplementary European search report is drawn up in respect of an international application for which the EPO was the international searching authority or a supplementary international searching authority.4
The examination fee under RFees 2020 is EUR 1 900.5
(b) No supplementary European search report is drawn up in respect of an international application
- which was filed before 1 July 2005
- and for which
the Austrian Patent Office,
the Spanish Patent and Trademark Office or
the Swedish Patent and Registration Office
was the international searching authority.
Hence no search fee pursuant to Article 153(7) EPC is payable.
The examination fee under RFees 2020 is EUR 1 900.6
(c) A supplementary European search report including an opinion7 pursuant to Rule 62 EPC is drawn up in respect of an international application
- which is filed from 1 July 2005 up to and including 31 March 2024
- and for which
the Austrian Patent Office,
the Spanish Patent and Trademark Office,
the Finnish Patent and Registration Office,
the Swedish Patent and Registration Office,
the Turkish Patent and Trademark Office,
the Nordic Patent Institute or
the Visegrad Patent Institute
was the international searching authority or a supplementary international searching authority.
The fee for the supplementary search is reduced by EUR 1 1508 and thus amounts to EUR 200.
The examination fee under RFees 2020 is EUR 1 700.
(d) The fee for the supplementary European search is not reduced if
the Australian Patent Office,9
the Brazilian National Institute of Industrial Property,
the Canadian Intellectual Property Office,
the National Institute of Industrial Property of Chile,
the State Intellectual Property Office of the People's Republic of China (SIPO),9
the Egyptian Patent Office,
the Israel Patent Office,
the Indian Patent Office,
the Japan Patent Office,9
the Korean Intellectual Property Office,9
the Intellectual Property Office of the Philippines,
the Federal Service for Intellectual Property, Patents and Trademarks (Russian Federation),9
the Intellectual Property Office of Singapore,
the State Intellectual Property Service of Ukraine or
United States Patent and Trademark Office (USPTO)9
was the International Searching Authority.
- If the international application was filed before 1 July 2005, the fee for the supplementary European search under RFees 2020 is EUR 920.
The examination fee is EUR 1 900.
- If the international application was filed on or after 1 July 2005, the fee for the supplementary European search is EUR 1 350.
The examination fee is EUR 1 700.
4. Reduction of the examination fee under Article 14(2) RFees
Under Article 14(2) RFees10 the examination fee is reduced by 75% if the EPO has drawn up an international preliminary examination report (IPER) pursuant to Rule 70 PCT. If the IPER was established on certain parts of the international application in accordance with Article 34(3)(c) PCT, the reduction will be allowed only if the examination is to be performed on the subject-matter covered by the IPER.
The examination fee payable under Article 14(2) RFees is as follows:
- for international applications filed before 1 July 2005, 25% of EUR 1 900, i.e. EUR 475,
- for international applications filed on or after 1 July 2005, 25% of EUR 1 700, i.e. EUR 425 (see point 3(c) above), or 25% of EUR 1 900, i.e. EUR 475 (see point 3(a) above).
5. Lack of unity
In cases of lack of unity (Rule 64(1) EPC), the amount of the search fee for each further invention is
- EUR 920 if the application was filed before 1 July 2005
- EUR 1 350 if the application was filed on or after 1 July 2005.
Annex – Diagrams concerning search and examination fees
The diagrams on the following pages provide an overview of standard cases for the payment of search and examination fees. They are for use in conjunction with the detailed explanations given in the notice, to which reference is made in the footnotes to the diagrams.

| Abbreviations |
|---|---|
AT |
Austrian Patent Office |
AU |
Australian Patent Office |
BR |
Brazilian National Institute of Industrial Property |
CA |
Canadian Intellectual Property Office |
CL |
National Institute of Industrial Property of Chile |
CN |
State Intellectual Property Office of the People's Republic of China |
EG |
Egyptian Patent Office |
EPA/EPO/OEB |
European Patent Office |
ES |
Spanish Patent and Trademark Office |
FI |
Finnish Patent and Registration Office |
IL |
Israel Patent Office |
IN |
Indian Patent Office |
IPER |
International Preliminary Examination Report |
ISA |
International Searching Authority |
JP |
Japan Patent Office |
KR |
Korean Intellectual Property Office |
PH |
Intellectual Property Office of the Philippines |
RU |
Federal Service for Intellectual Property, Patents and Trademarks (Russian Federation) |
SE |
Swedish Patent and Registration Office |
SG |
Intellectual Property Office of Singapore |
SISA |
Supplementary international searching authority |
TR |
Turkish Patent and Trademark Office |
UA |
State Intellectual Property Service of Ukraine |
US |
United States Patent and Trademark Office |
XN |
Nordic Patent Institute |
XV |
Visegrad Patent Institute |
1 Please note that an applicant who pays the examination fee before receiving the European search report and waives the communication under Rule 70(2) EPC is sent a communication under Rule 71(1) or (3) EPC rather than an opinion under Rule 62 EPC, since a valid request for examination has already been made and the examining division becomes responsible under Rule 10(4) EPC; the explanations relating to the EPC 1973 in section II of the notice from the EPO dated 1 July 2005 (OJ EPO 2005, 435, 437) still apply mutatis mutandis.
2 In the special cases mentioned in footnote 1, under RFees 2020 the search fee amounts to EUR 1 350 and the examination fee to EUR 1 700.
3 In the case of European applications filed before 1 July 2005 the time limit for the payment of the fee for the European search (Article 78(2) EPC) has already expired.
4 Decision CA/D 11/09 of the Administrative Council of 28 October 2009 dispensing with the supplementary European search where the international search report or a supplementary international search report was drawn up by the European Patent Office (OJ EPO 2009, 594).
5 For international applications filed before 1 July 2005, point 2 above applies. For international applications filed on or after 1 July 2005 in respect of which the EPO acted as ISA, the higher examination fee is payable because no supplementary European search report is drawn up.
6 Point 2 above applies.
7 See footnote 1.
8 Decision of the Administrative Council of 12 December 2019, Article 3 (CA/D 12/19, OJ EPO 2020, A3) applicable from 01.04.2020 to 31.03.2024.
9 Decision of the Administrative Council of 13 December 2017 abrogating its decision CA/D 10/05 concerning cases where the search fee for the supplementary European search is to be reduced (CA/D 16/17, OJ EPO 2018, A3).
10 Decision of the Administrative Council CA/D 17/17 of 13 December 2017 (OJ EPO 2018, A4).