Article 106
EUROPEAN PATENT OFFICE
Information from the EPO
Validation of European patents in Georgia
I. Basic principles
The system for validating European patents in Georgia introduced under the validation agreement between the European Patent Organisation and the government of Georgia enters into force on 15 January 2024.1
The validation system provides European patent applicants with a simple and cost-effective way of obtaining patent protection in Georgia. At the applicant's request, and on payment of the prescribed fee, European applications (direct or Euro-PCT) and patents can be validated in Georgia, where they will have the same effects as national applications and patents. The validation procedure is not based on direct application of the EPC but is governed solely by national law.
The rules on the validation system in Georgia are set out in Articles 2(1)(v) to (y) Article 12(6), Article 421, Article 47(5), Article 57, Articles 752 to 754, of the Patent Law of Georgia.2
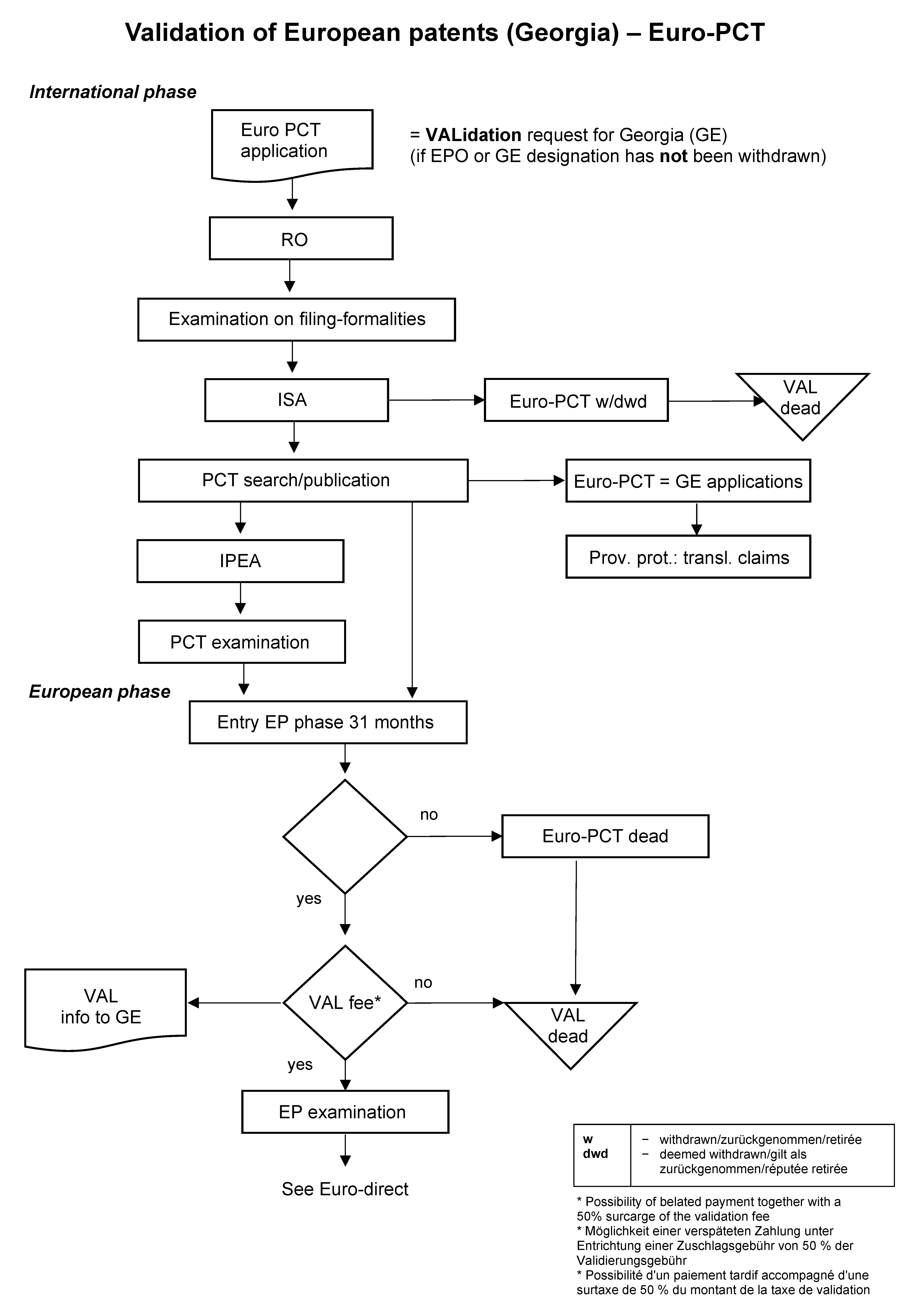
These rules are set out in Section VI below. The flowcharts in Section VII are a handy guide illustrating the steps in the procedure for validation via the two filing routes.
II. Validation procedure
Validation of European patent applications
1. Validation is at the applicant's request. A request is deemed to be made for any European patent application filed on or after 15 January 2024 (Article 753(1) of the Patent Law of Georgia). Validation is not available for applications filed prior to that date, or for any European patents resulting from such applications.
2. The EPO and the National Intellectual Property Center of Georgia (SAKPATENTI) have agreed to fix the validation fee for Georgia at EUR 200, as published in the decision of the President of the EPO dated 9 November 2023.3 It must be paid to the EPO (not SAKPATENTI) within six months from the date on which the European Patent Bulletin mentions the publication of the European search report (Article 753(4) of the Patent Law of Georgia).
3. After expiry of the basic time limit, the validation fee can still be paid, together with a 50% surcharge,4
(a) within a two-month "grace period" from expiry of the basic time limit, or
(b) along with the further processing concerning the designation fee: within a two-month period from notification of a communication noting a loss of rights due to non-payment of the designation fee under Rule 112(1) EPC.
4. No notification of non-compliance with the basic time limit or expiry of the grace period is issued. Nor is re-establishment of rights possible in respect of the periods for paying the validation fee.
5. The EPO's Rules relating to Fees apply mutatis mutandis to payment of the validation fee (Article 753(4) of the Patent Law of Georgia). The fee is specified in the schedule of fees and expenses published in the EPO's Official Journal.
6. If the validation fee is not paid in time, the validation request is deemed withdrawn (Article 753(3) of the Patent Law of Georgia). It is by paying the validation fee that applicants opt to validate their European patent application in Georgia. The declaration in Section 33.25 of the request for grant of a European patent (EPO Form 1001E, available as of 15 January 2024 in the EPO's online filing tools and for download on epo.org) expresses merely applicants' intention.
7. Applicants can withdraw their validation request at any time by informing the EPO accordingly. The request will also be deemed withdrawn if by final decision the European patent application is refused (Article 753(3) of the Patent Law of Georgia). Validly paid validation fees will not be refunded (Article 753(4), third sentence of the Patent Law of Georgia).
8. If a European patent application is validated in Georgia, any European divisional application arising from it can also be validated.
Validation of Euro-PCT applications
9. Validation is also available for international applications under the PCT (Article 2(1)(v) of the Patent Law of Georgia) filed on or after 15 January 2024, unless designation of the EPO and/or Georgia has been withdrawn.
10. The procedure for Euro-PCT applications is the same as for European ones, except that the validation fee upon entry into the European phase must be paid to the EPO within 31 months from the filing date (or earliest priority date) or within six months from the date of publication of the international search report (ISR), whichever time limit expires later (Article 753(4) of the Patent Law of Georgia).
11. If the application enters the European phase early, before the end of the 31-month period under Rule 159(1) EPC, the applicant must fulfil the entry requirements as if that period expired on the date of the request for early processing. Thus, payment of the validation fee depends on when early processing is requested – i.e. on whether the time limit for paying it has already expired on the date the request is made. If, on that date, the ISR has not yet been published, the validation fee can still be paid within six months from the date of the ISR's publication.
III. Effects of validation
12. Under Article 752(1) of the Patent Law of Georgia, a European patent application for which validation has been requested is equivalent to a regular national application, and after publication confers provisional protection under Article 752(3) of the Patent Law of Georgia, provided the applicant files the claims with SAKPATENTI in Georgian and pays the prescribed fee. SAKPATENTI will publish these claims.
13. Once the EPO publishes the mention of grant, a European patent validated in Georgia has the same effects as a national patent (under Article 752(4) of the Patent Law of Georgia), provided that within three months of that publication the proprietor files a Georgian translation of the patent specification with SAKPATENTI and pays the prescribed fee (Article 753(6) of the Patent Law of Georgia). Proprietors will have a further three months to file this translation if they pay, within this additional period, a 100% surcharge on the prescribed publication fee (Article 753(11) of the Patent Law of Georgia).
14. Under Article 754(1) of the Patent Law of Georgia, the Georgian translation of the claims of a European patent application or the specification of a validated European patent published by SAKPATENTI shall be binding for third parties. If, in the course of revocation proceedings, a deficiency is identified in the Georgian translation of the authentic text of the European patent, only the Georgian translation brought in compliance with the authentic text of the European patent shall be deemed to have legal effect (Article 754(2) Patent Law of Georgia).
15. Article 752(5) and (6) of the Patent Law of Georgia covers cases of conflict between European and national applications or patents. It corresponds to Article 139(1) and (2) EPC, and makes clear that, for subsequent Georgian applications an earlier European application validated in Georgia has the same prior-art effect as a national application. However, it only has such effect if the validation fee has been paid, thereby ensuring that not every European application counts as a prior right. The same applies if an earlier national application or patent is prejudicial to a later European patent validated in Georgia.
16. If a patent validated in Georgia is subsequently amended in opposition or limitation proceedings before the EPO, the patent owner will, within three months of the date on which the mention of the decision to maintain the European patent as amended or to limit it was published, furnish SAKPATENTI with a translation into Georgian of the amended claims and pay the prescribed publication fee (Article 753(7) of the Patent Law of Georgia). The translation may still be validly filed within an additional period of three months of expiry of the basic time limit, provided that a 100% surcharge on the publication fee is paid within this additional period (Article 753(11) of the Patent Law of Georgia).
17. The effects of validated European patents and applications can lapse retroactively. For example, the provisional protection conferred by a published European application will be lost ab initio if the validation request subsequently lapses (Article 752(7) of the Patent Law of Georgia). Similarly, to the extent that a patent granted for an application is revoked in EPO opposition or revocation proceedings or limited in EPO limitation proceedings, that provisional protection and the patent's effects will be lost ab initio (Article 752(8) of the Patent Law of Georgia).
18. Renewal fees for validated European patents are payable to SAKPATENTI (not the EPO), under the provisions governing national patents, for the years following that in which mention of grant of the European patent was published (Article 47(5) of the Patent Law of Georgia).
19. The Georgian provisions on the revocation of national patents apply to validated European patents (Article 421 and Article 57 of the Patent Law of Georgia). The grounds for revocation in Article 421(4) and Article 57(1) of the Patent Law of Georgia largely correspond to those in Article 138 EPC.
IV. Informing the public
20. The European Patent Register gives details about the validation of European patent applications and patents, recording the states for which validation has been requested and the relevant fee paid, and the lapse of any validation request already published in the register. The European Patent Bulletin and the patent documents published by the EPO also mention any validation of European applications and patents.
21. Once the validation fee has been paid, the EPO will inform SAKPATENTI of the European applications for which validation has been validly requested. SAKPATENTI will publish this information as soon as possible, but no earlier than 18 months from the relevant priority date (Article 753(2) of the Patent Law of Georgia). Lapses of validation requests will be published if details of the validation have already been published.
22. SAKPATENTI will also publish the translations of the specifications of validated European patents filed by the applicant under Article 753(6) of the Patent Law of Georgia, as well as of amended European patents filed by the applicant under Article 753(7) of the Patent Law of Georgia, and make known their subsequent fate in accordance with the provisions governing national patents.
V. Applicability of national law
23. For the purposes of validation, the EPO acts purely on the basis of the validation agreement with Georgia. The procedure itself and the legal effects of validation are governed solely by the national law of Georgia.
24. Since, therefore, any EPO action relating to validation is not taken by virtue of the EPC and is instead subject to national law, the EPC provisions on legal remedies and appeals do not apply.
VI. Legislation and texts governing validation6
Patent Law of Georgia No. 1791 – IIs, of 5 February 1999
Published in Legislative Herald of Georgia LGH, 5(12) on 24 February 1999
amended and supplemented by the Law of Georgia No. 2883 of May 16, 2023, published on 1 June 2023
CHAPTER I
GENERAL PROVISIONS
[…]
Article 2. Definition of Terms
[…]
1. Terms used in this Law shall have following meaning:
[…]
(v) European patent application
an application for a European patent filed under the European Patent Convention (EPC), as well as an international application filed under the Patent Cooperation Treaty (PCT) for which the European Patent Office (EPO) is designated or elected Office, and which has been accorded an international date of filing and in which Georgia is designated;
(w) Validated European patent
a European patent granted by the EPO on a European patent application in respect of which validation in Georgia has been requested;
[…]
(x) Validation of European patent
recognition, on request, of the effects of the European patent application and the European patent in Georgia;
[…]
(y) Validation Agreement
the Agreement between the Government of Georgia and the European Patent Organization on Validation of European Patents (Validation Agreement) (signed on October 31, 2019);
[…]
CHAPTER III
PATENTABILITY
Article 12. Criteria of Patentability of an Invention
[…]
6. In the course of determining novelty, to the state of the art, in addition to the criteria defined in Paragraph 5 of this Article shall be assigned all patent applications for inventions and utility models, filed with SAKPATENTI, and all European patent applications for which the validation fee has been paid, if they have an earlier priority as compared to an application the novelty of which is being determined, and they were published after the priority date of the application.
[…]
CHAPTER VI
PATENT EXAMINATION AND GRANTING OF A PATENT
[…]
Article 421. Re-Examination of a Patent for an Invention
1. Any person is entitled to request at SAKPATENTI re-examination of a patent granted by SAKPATENTI or a validated European patent within the term of the patent with the purpose of revocation of the patent.
[…]
Article 47. Service Fee
[…]
5. Renewal fees for a validated European patent shall be paid to SAKPATENTI for the years following the year in which the mention of the grant of the European patent was published in the European Patent Bulletin.
[…]
CHAPTER VII
SCOPE OF USE OF EXCLUSIVE RIGHTS DERIVING FROM A PATENT
[…]
Article 57. Invalidation of a Patent
1. A patent granted by SAKPATENTI or a validated European patent shall be invalidated completely or partially by the court if it is ascertained that:
(a) the subject of the patent is not patentable;
(b) the patent does not disclose the invention in a manner sufficiently clear and complete for it to be carried out by a person skilled in the art;
(c) the subject-matter of the patent falls in the category of subject-matters which are not regarded as an invention according to Article 16 of this Law;
(d) the subject-matter of the patent falls in the category of subject-matters for which a patent shall not be granted according to Article 17 of this Law;
(e) the subject-matter of the patent extends beyond the content of the application as filed, or if the patent is granted on the basis of a divisional application and its subject-matter extends beyond the content of the earlier application as filed;
(f) the patent owner was not entitled to the patent under Article 19 of this Law;
(g) the scope of protection conferred by the patent has been extended.
[…]
CHAPTER XII1
VALIDATION OF EUROPEAN PATENT
Article 752. European Patent Application and Validated European Patent
1. A European patent application and a European patent validated in Georgia shall, subject to the provisions of Articles 752, 753 and 754 of this Law, have the effect of and be subject to the same legal conditions as is determined for a national patent application filed with SAKPATENTI and a national patent granted by SAKPATENTI under this Law.
2. A European patent application which has been accorded a filing date shall be equivalent to a national patent application filed with SAKPATENTI, where appropriate, with the priority claimed for the European patent application, regardless the outcome of patent examination of the European application.
3. A published European patent application shall provisionally confer the same rights as conferred by a published national patent application as from the date on which a translation of the claims of the published European patent application into Georgian has been made available to the public by SAKPATENTI. For the publication of the translation of the claims of the European patent application into Georgian, the applicant of the European patent shall file translation of the claims of the European patent application into Georgian, the accuracy of which is the responsibility of a patent attorney, and shall pay the fee prescribed for publication.
4. A validated European patent shall confer as from the date of publication of the mention of its grant by the EPO the same exclusive rights as would be conferred by a national patent granted by SAKPATENTI under this Law.
5. A European patent application for which the validation fee has been paid and a validated European patent shall have with regard to a national patent application and a national patent the same prior-art effect as a national patent application and a national patent.
6. A national patent application and a national patent shall have with regard to a validated European patent the same prior-art effect as they have with regard to a national patent.
7. If the request for validation is withdrawn or deemed withdrawn, the European patent application shall be deemed not to have had ab initio the effects referred to in Paragraph 3 of this Article.
8. Where a European patent has been revoked in opposition by a third party or central revocation proceedings or has been limited in limitation proceedings before the EPO, the validated European patent and the European patent application on which it is based shall be deemed ab initio not to have had the effects specified in Paragraphs 4 and 3 of this Law.
9. Where a validated European patent and a national patent of one and the same applicant have the same filing date or, where priority has been claimed, the same priority date has been granted to one and the same person or his/her successor in title, the national patent shall have no effect to the extent that it covers the same invention as the validated European patent as from the date on which the time limit for filing an opposition to the European patent has expired without an opposition having been filed or as from the date on which the opposition proceedings have resulted in a final decision maintaining the European patent.
Article 753. European Patent Validation Procedure
1. A European patent application and a European patent granted on such an application may be validated in Georgia at the request of the applicant. The request for validation shall be deemed to be filed by the applicant for any European patent application filed on or after the date on which the validation agreement between the Government of Georgia and the European Patent Organisation enters into force.
2. SAKPATENTI shall publish all requests for validation as soon as possible after it has been informed by the EPO that the prescribed validation fee has been paid, but not before the expiry of 18 months from the filing date or, if priority has been claimed, not before the expiry of 18 months from the earliest priority date.
3. The request for validation may be withdrawn at any time. It shall be deemed withdrawn where the prescribed validation fee has not been paid in time or where the European patent application has been finally refused, withdrawn or deemed withdrawn. SAKPATENTI shall publish the information concerning the withdrawal of the request for validation as soon as possible, if it has already published the request for validation in accordance with Paragraph 2 of this Article.
4. The validation fee shall be paid to the EPO within six months of the date on which the European Patent Bulletin mentions the publication of the European search report, or, where applicable, within the period for performing the acts required for entry into the European phase of an international application for which the EPO is designated or elected Office, and which has been accorded an international date of filing and in which Georgia is designated. The validation fees shall be payable in accordance with the EPO Rules relating to Fees. The validation fee paid under the rule prescribed by this Law shall not be refunded.
5. The validation fee may still be validly paid within an additional period of two months of expiry of the relevant period referred to in Paragraph 4, provided that a 50% surcharge on the fee is paid within the additional period.
6. Within three months of the date on which the mention of the grant of the European patent has been published by the EPO, the patent owner shall furnish to SAKPATENTI the Georgian translation of the patent specification (the description of an invention, the claims, the drawings, the abstract), the accuracy of which is the responsibility of a patent attorney, and pay the fee prescribed for publication in Georgia.
7. If, as a result of an opposition of a third party or a request for limitation filed with the EPO, the European patent is maintained in amended form, the patent owner shall, within three months of the date on which the mention of the decision to maintain the European patent as amended or to limit it was published, furnish to SAKPATENTI the Georgian translation of the European patent specification as amended or limited (the description of an invention, the claims, the drawings, the abstract), the accuracy of which is the responsibility of a patent attorney, and pay the fee prescribed for publication.
8. Where the text of claims contains reference signs used in the drawings, such drawings shall be attached to the translation referred to in Paragraphs 6 and 7 of this Article.
9. SAKPATENTI, in accordance with the rule prescribed by the Instruction, shall check the compliance of the translation of the claims of the validated patent filed under Paragraph 6 or 7 of this Article with the authentic text, and in case of identification of essential deficiencies shall request from the patent owner to submit a corrected translation through a patent attorney.
10. If the requirements provided by this Law are met, SAKPATENTI shall publish the translation duly filed under Paragraph 6 or 7 of this Article as soon as possible.
11. If the translation specified in Paragraph 6, 7 or 9 of this Article is not submitted in due time or the publication fee is not paid in due time, the validated European patent shall be deemed to be void ab initio. The translation may still be validly filed within an additional period of three months of expiry of the relevant periods referred to in Paragraphs 6 and 7 of this Article, provided that a 100% surcharge on the publication fee is paid within the additional period.
12. For maintenance in force of the validated European patent, annual fee shall be paid in accordance with Article 47.
13. The rule of implementation for acts provided by this Article shall be determined by the Instruction.
14. The proceedings for granting a patent as prescribed by this Law shall not apply to a European patent application.
Article 754. Authentic Text of a European Patent Application or a European Patent
1. The Georgian translation of claims of a European patent application or of the specification of a validated European patent published by SAKPATENTI shall have the compulsory legal effect on the territory of Georgia for third parties.
2. Notwithstanding the requirement determined by Paragraph 1 of this Article, in the revocation proceedings, if a deficiency is identified in the Georgian translation of the authentic text of the European patent, only the Georgian translation brought in compliance with the authentic text of the European patent shall be deemed to have legal effect.
3. The applicant for a European patent or the owner of a validated European patent may, at any time, submit a corrected translation through a patent attorney. The corrected translation of the claims of a published European patent application, as well as the corrected translation of the specification of a validated European patent shall not have any legal effects until it is made available to the public by SAKPATENTI, in accordance with the rule prescribed by the Instruction, and the prescribed fee for publication is paid.
4. Any person who, in good faith, uses or has made effective and serious preparations for using an invention, the use of which would not constitute infringement of the application or patent in the original translation, may, after the corrected translation takes effect, continue such use in the course of his/her business or for the needs thereof without payment of any fee.
VII. Flowcharts


2 Patent Law of Georgia No. 1791 – IIs, adopted on 5 February 1999, and published on 24 February 1999 in the Legislative Herald of Georgia LGH, 5(12) as amended and supplemented by the Law of Georgia No. 2883 of 16 May 2023, published on 1 June 2023, at: matsne.gov.ge/document/view/5800011?publication=0.
4 See Article 753(5) of the Patent Law of Georgia and point 2 of the notice from the EPO dated 5 February 2015 concerning the time limits for paying validation fees (OJ EPO 2015, A19).
5 Applicants may indicate whether they intend to pay the validation fee.
6 Please note that only the Georgian versions of the Patent Law of Georgia are legally binding: matsne.gov.ge/document/view/5800011?publication=0.