Artikel 67
EUROPÄISCHES PATENTAMT
Mitteilungen des EPA
Validierung europäischer Patente in der Republik Moldau
I. Grundlagen
Das System zur Validierung europäischer Patente in der Republik Moldau, das im Rahmen des Validierungsabkommens zwischen der Europäischen Patentorganisation und der Regierung der Republik Moldau eingeführt wurde, ist am 1. November 2015 in Kraft getreten1.
Mit dem Validierungssystem steht den europäischen Patentanmeldern ein einfacher und kostengünstiger Weg zum Patentschutz in der Republik Moldau zur Verfügung. Auf Antrag des Anmelders und gegen Zahlung der vorgeschriebenen Gebühr können europäische Patentanmeldungen (direkte und Euro-PCT-Anmeldungen) und europäische Patente in der Republik Moldau validiert werden. Sie haben dort dieselbe Wirkung wie nationale Patentanmeldungen und nationale Patente. Das Validierungsverfahren beruht nicht auf der unmittelbaren Anwendung des EPÜ, sondern ausschließlich auf nationalem Recht.
Die grundlegenden Bestimmungen des für die Republik Moldau geltenden Validierungssystems ergeben sich aus den Artikeln 2 (2) b), 3, 4 (1) und (2) e), 5 (2) c), 8 (3), 20 (1), 441 bis 443, 52 (2), 64 (1) und 93 (41) des Gesetzes Nr. 50‑XVI vom 7. März 2008 über den Erfindungsschutz in der durch das Gesetz Nr. 160 vom 30. Juli 2015 geänderten und ergänzten Fassung (in diesem Dokument als Gesetz Nr. 50‑XVI bezeichnet).2
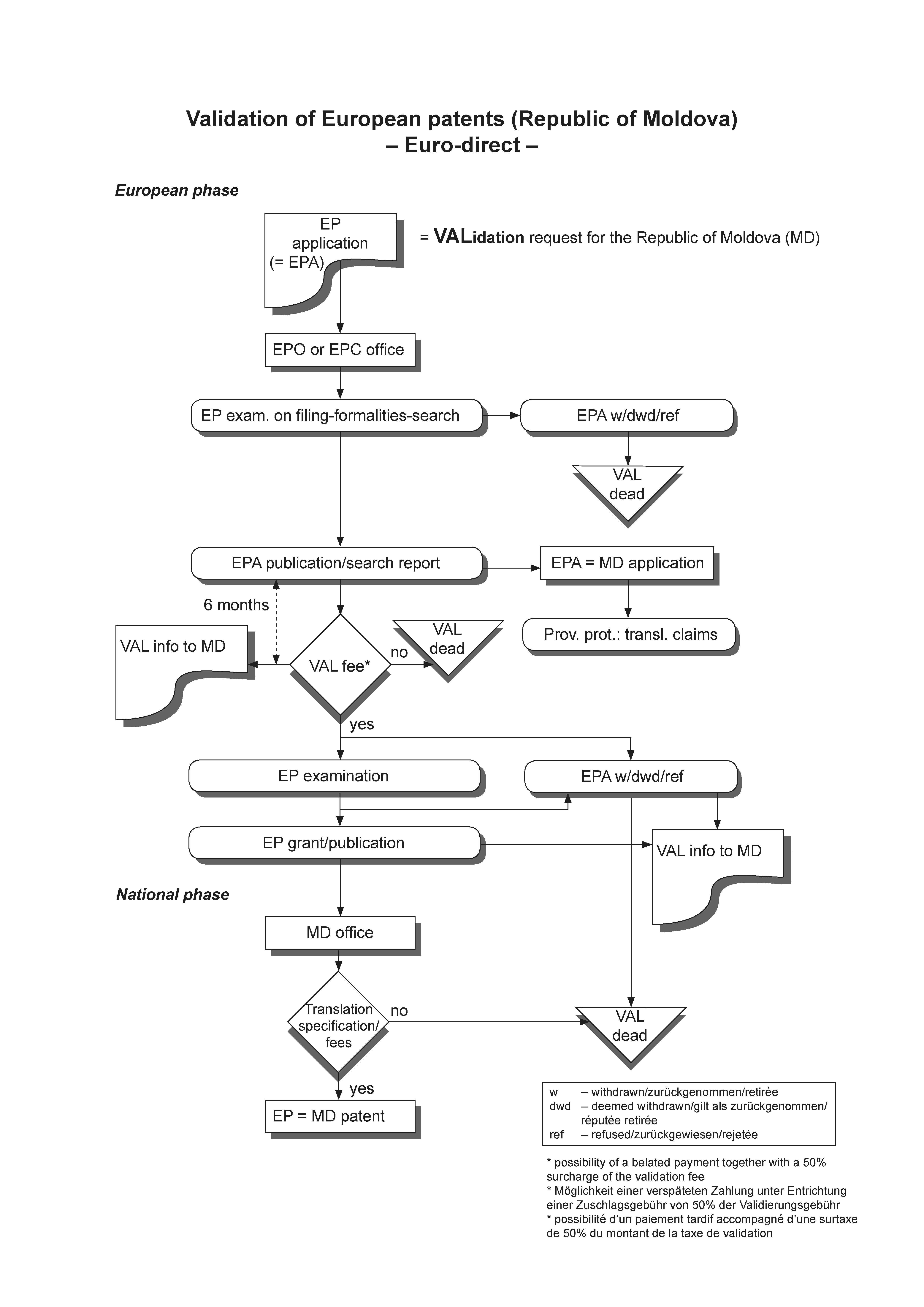
Diese Bestimmungen werden weiter unten (VI) wiedergegeben. Zwei Flussdiagramme veranschaulichen den Ablauf des Validierungsverfahrens je nach Anmeldeweg und sorgen für ein besseres Verständnis (VII).
II. Validierungsverfahren
Validierung der europäischen Patentanmeldung
1. Die Validierung erfolgt auf Antrag des Anmelders. Ein Antrag auf Validierung gilt für jede europäische Patentanmeldung als gestellt, die ab 1. November 2015 eingereicht wird (Art. 442 (1) des Gesetzes Nr. 50‑XVI). Für vor diesem Zeitpunkt eingereichte Anmeldungen und darauf erteilte europäische Patente besteht die Möglichkeit der Validierung nicht.
2. Die Gebühr für die Validierung in der Republik Moldau wurde durch Beschluss des Präsidenten des Europäischen Patentamts vom 1. Oktober 2015 veröffentlicht. Sie wurde vom EPA und der Staatlichen Agentur für geistiges Eigentum (AGEPI) gemeinsam festgelegt und beträgt 200 EUR3. Sie ist innerhalb von sechs Monaten nach dem Tag, an dem im Europäischen Patentblatt auf die Veröffentlichung des europäischen Recherchenberichts hingewiesen wurde, an das EPA (nicht an die AGEPI) zu entrichten (Art. 442 (4) des Gesetzes Nr. 50‑XVI).
3. Nach Ablauf der Grundfrist kann der Anmelder die Validierungsgebühr unter Entrichtung einer Zuschlagsgebühr von 50 % der Validierungsgebühr nachträglich entrichten4:
a) innerhalb von zwei Monaten nach Ablauf der Grundfrist ("Nachfrist") oder
b) zusammen mit der Weiterbehandlung bezüglich der Benennungsgebühr innerhalb von zwei Monaten nach Zustellung einer Mitteilung über einen Rechtsverlust wegen Nichtzahlung der Benennungsgebühr gemäß Regel 112 (1) EPÜ.
4. Ein Hinweis auf die Versäumung der Grundfrist oder den Ablauf der Nachfrist ergeht nicht. Wiedereinsetzung in die Fristen zur Zahlung der Validierungsgebühr ist nicht möglich.
5. Für die Zahlung der Validierungsgebühr gelten die Bestimmungen der Gebührenordnung des EPA entsprechend (Art. 442 (4) Satz 2 des Gesetzes Nr. 50‑XVI). Die Gebühr wird in das Verzeichnis der Gebühren und Auslagen des EPA aufgenommen und im Amtsblatt des EPA veröffentlicht.
6. Wird die Validierungsgebühr nicht rechtzeitig entrichtet, so gilt der Validierungsantrag als zurückgenommen (Art. 442 (3) Satz 2 des Gesetzes Nr. 50‑XVI). Mit der Entrichtung der Validierungsgebühr entscheidet sich der Anmelder für die Validierung der europäischen Patentanmeldung in der Republik Moldau. Die Erklärung im neuen Feld 33.25 des Formblatts für den Erteilungsantrag (EPA/EPO/OEB 1001 Version 11.15) hat nur deklaratorische Bedeutung und dient der Erleichterung bei der Gebührenerfassung.
7. Der Anmelder kann den Validierungsantrag durch entsprechende Erklärung gegenüber dem EPA jederzeit zurücknehmen. Der Validierungsantrag gilt als zurückgenommen, wenn die europäische Patentanmeldung rechtskräftig zurückgewiesen oder zurückgenommen wurde oder als zurückgenommen gilt (Art. 442 (3) des Gesetzes Nr. 50‑XVI). Wirksam entrichtete Validierungsgebühren werden nicht erstattet (Art. 442 (4) Satz 2 des Gesetzes Nr. 50‑XVI).
8. Europäische Patentanmeldungen, für die die Validierungsgebühr entrichtet worden ist und die in Verfahren vor dem EPA zurückgewiesen oder zurückgenommen wurden oder als zurückgenommen gelten, können in nationale Patentanmeldungen umgewandelt werden, indem bei der AGEPI ein Umwandlungsantrag eingereicht wird. Der Umwandlungsantrag ist innerhalb von drei Monaten nach dem Tag einzureichen, an dem die europäische Patentanmeldung zurückgewiesen oder zurückgenommen worden ist oder als zurückgenommen gilt. Er muss den Antrag auf Erteilung eines nationalen Patents, eine Kopie der europäischen Patentanmeldung mit Übersetzung in rumänischer Sprache6 und einen Nachweis über die Zahlung der vorgeschriebenen Gebühr umfassen (Art. 441 (9) des Gesetzes Nr. 50‑XVI).
9. Ist eine europäische Patentanmeldung in der Republik Moldau validiert, so kann eine daraus hervorgehende europäische Teilanmeldung ebenfalls validiert werden.
Validierung der Euro-PCT-Anmeldung
10. Das Validierungssystem gilt auch für ab dem 1. November 2015 eingereichte internationale Anmeldungen nach dem PCT (Art. 3 des Gesetzes Nr. 50‑XVI), vorausgesetzt, dass die Bestimmung des EPA und/oder der Republik Moldau nicht zurückgenommen ist.
11. Für die Validierung der Euro-PCT-Anmeldung gilt das für die europäische Patentanmeldung beschriebene Verfahren mit der Maßgabe, dass die Validierungsgebühr bei Eintritt in die europäische Phase innerhalb von 31 Monaten nach dem Anmeldetag (bzw. frühesten Prioritätstag) oder innerhalb von sechs Monaten nach dem Tag der Veröffentlichung des internationalen Recherchenberichts an das EPA zu entrichten ist, je nachdem, welche Frist später abläuft (Art. 442 (4) des Gesetzes Nr. 50‑XVI).
12. Im Fall eines vorgezogenen Eintritts in die europäische Phase vor Ablauf der Frist von 31 Monaten muss der Anmelder die Erfordernisse für den Eintritt in die europäische Phase erfüllen, als liefe die Frist von 31 Monaten nach Regel 159 (1) EPÜ an dem Tag ab, an dem er die vorzeitige Bearbeitung beantragt. Die Entrichtung der Validierungsgebühr hängt somit vom Datum des Antrags auf vorzeitige Bearbeitung ab, d. h. davon, ob die Fristen zur Entrichtung dieser Gebühr am Tag der Antragstellung schon abgelaufen sind. Wurde der internationale Recherchenbericht (ISR) am Tag des Antrags auf vorzeitige Bearbeitung noch nicht veröffentlicht, kann die Validierungsgebühr noch innerhalb einer Frist von sechs Monaten ab der Veröffentlichung des ISR entrichtet werden.
III. Wirkungen der Validierung
13. Gemäß Artikel 441 (1) des Gesetzes Nr. 50‑XVI hat eine europäische Patentanmeldung, für die die Validierung beantragt wurde, die Wirkung einer vorschriftsmäßigen nationalen Anmeldung. Nach ihrer Veröffentlichung gewährt sie einstweiligen Schutz nach Artikel 441 (3) des Gesetzes Nr. 50‑XVI, sofern der Anmelder die Patentansprüche in rumänischer Sprache bei der AGEPI eingereicht und die vorgeschriebene Gebühr entrichtet hat. Die AGEPI veröffentlicht diese Ansprüche.
14. Mit der Bekanntmachung des Erteilungshinweises durch das EPA hat ein europäisches Patent, das in der Republik Moldau validiert ist, dieselben Wirkungen wie ein nationales Patent (Art. 441 (4) des Gesetzes Nr. 50‑XVI). Voraussetzung ist allerdings, dass der Patentinhaber innerhalb von drei Monaten nach Bekanntmachung des Erteilungshinweises bei der AGEPI eine Übersetzung der Patentschrift in rumänischer Sprache einreicht und die vorgeschriebene Veröffentlichungsgebühr entrichtet (Art. 442 (6) des Gesetzes Nr. 50‑XVI). Die Übersetzung kann noch innerhalb einer Nachfrist von drei Monaten eingereicht werden, sofern innerhalb dieser Nachfrist eine Zuschlagsgebühr in Höhe von 100 % der Veröffentlichungsgebühr entrichtet wird (Art. 442 (10) des Gesetzes Nr. 50‑XVI).
15. Artikel 443 (2) des Gesetzes Nr. 50‑XVI sieht vor, dass die Übersetzung maßgebend ist, wenn der Schutzbereich der Patentanmeldung oder des Patents in der Sprache der Übersetzung enger ist als der Schutzbereich in der Verfahrenssprache des EPA; dies gilt nicht für Nichtigkeitsverfahren, bei denen die Verfahrenssprache des EPA gilt.
16. Artikel 441 (5) und (6) des Gesetzes Nr. 50‑XVI regelt die Kollision zwischen europäischen und nationalen Patentanmeldungen und Patenten. Die Bestimmung entspricht Artikel 139 (1) und (2) EPÜ und stellt klar, dass eine ältere in der Republik Moldau validierte europäische Patentanmeldung in Bezug auf eine jüngere moldauische Anmeldung in gleicher Weise als Stand der Technik zu berücksichtigen ist wie eine nationale Anmeldung. Die Wirkung als älteres Recht tritt jedoch nur ein, wenn für die Anmeldung die Validierungsgebühr entrichtet wurde. Damit wird sichergestellt, dass nicht jede europäische Anmeldung als älteres Recht in Betracht kommt. Entsprechendes gilt, wenn eine ältere nationale Anmeldung oder ein älteres nationales Patent einem jüngeren europäischen Patent entgegensteht, das in der Republik Moldau validiert ist.
17. Wird ein in der Republik Moldau validiertes Patent nachträglich in einem Einspruchs- oder Beschränkungsverfahren vor dem EPA geändert, so hat der Patentinhaber innerhalb von drei Monaten nach Veröffentlichung der Entscheidung über die Aufrechterhaltung des europäischen Patents in geändertem Umfang oder über dessen Beschränkung bei der AGEPI eine Übersetzung der geänderten Ansprüche in rumänischer Sprache einzureichen und die vorgeschriebene Veröffentlichungsgebühr zu entrichten (Art. 442 (7) des Gesetzes Nr. 50‑XVI). Die Übersetzung kann noch innerhalb einer Nachfrist von drei Monaten nach Ablauf der Grundfrist wirksam eingereicht werden, sofern innerhalb dieser Nachfrist eine Zuschlagsgebühr in Höhe von 100 % der Veröffentlichungsgebühr entrichtet wird (Art. 442 (10) des Gesetzes Nr. 50‑XVI).
18. Die validierungsbedingten Wirkungen des europäischen Patents und der europäischen Patentanmeldung können rückwirkend entfallen. So gilt der einstweilige Schutz, den die veröffentlichte europäische Patentanmeldung gewährt, als von Anfang an nicht eingetreten, wenn der Validierungsantrag nachträglich wegfällt (Art. 441 (7) des Gesetzes Nr. 50‑XVI). Wird das auf die Anmeldung erteilte Patent im Einspruchs- oder Widerrufsverfahren vor dem EPA widerrufen oder im Beschränkungsverfahren vor dem EPA beschränkt, so gelten der einstweilige Schutz aus der Anmeldung und die Wirkungen des Patents im Umfang des Widerrufs bzw. der Beschränkung als von Anfang an nicht eingetreten (Art. 441 (8) des Gesetzes Nr. 50‑XVI).
19. Jahresgebühren für validierte europäische Patente sind nach den für nationale Patente geltenden Bestimmungen an die AGEPI (nicht an das EPA) für die Jahre zu entrichten, die auf das Jahr folgen, in dem auf die Erteilung des europäischen Patents hingewiesen wurde (Art. 93 (41) des Gesetzes Nr. 50‑XVI).
20. Die moldauischen Vorschriften über die Nichtigkeit nationaler Patente finden auf validierte europäische Patente Anwendung (Art. 64 (1) des Gesetzes Nr. 50‑XVI). Die Nichtigkeitsgründe gemäß Artikel 64 (1) des Gesetzes Nr. 50‑XVI decken sich weitgehend mit den Nichtigkeitsgründen gemäß Artikel 138 EPÜ.
IV. Unterrichtung der Öffentlichkeit
21. Das Europäische Patentregister enthält auch Angaben über die Validierung europäischer Patentanmeldungen und Patente. Angegeben werden die Staaten, für die ein Validierungsantrag gestellt und die Validierungsgebühr entrichtet wurde. Der Wegfall eines Validierungsantrags wird bekannt gemacht, wenn im Register auf die Validierung hingewiesen wurde. Das Europäische Patentblatt und die vom EPA veröffentlichten Patentschriften weisen auf die Validierung der europäischen Patentanmeldungen und Patente hin.
22. Das EPA teilt der AGEPI nach Eingang der Validierungsgebühr die europäischen Patentanmeldungen mit, für die ein Validierungsantrag wirksam ist. Die AGEPI veröffentlicht diese Angaben so bald wie möglich, jedoch nicht vor Ablauf von 18 Monaten nach dem maßgeblichen Prioritätstag (Art. 442 (2) des Gesetzes Nr. 50‑XVI). Auf den Wegfall des Validierungsantrags wird hingewiesen, falls Angaben über die Validierung bereits veröffentlicht wurden.
23. Die AGEPI veröffentlicht ferner die vom Anmelder gemäß Artikel 442 (6) des Gesetzes Nr. 50‑XVI eingereichten Übersetzungen der Patentschriften validierter europäischer Patente und die von ihm gemäß Artikel 442 (7) des Gesetzes Nr. 50‑XVI eingereichten Übersetzungen geänderter europäischer Patente und informiert über ihr weiteres Schicksal entsprechend den für nationale Patente geltenden Bestimmungen.
V. Anwendbarkeit des nationalen Rechts
24. Das EPA wird im Rahmen des Validierungsverfahrens ausschließlich auf der Grundlage des mit der Republik Moldau abgeschlossenen Validierungsabkommens tätig. Das Verfahren selbst und die rechtlichen Wirkungen der Validierung bestimmen sich allein nach dem nationalen Recht der Republik Moldau.
25. Demnach finden die Bestimmungen des EPÜ über Rechtsbehelfe und Beschwerden keine Anwendung im Rahmen des Validierungsverfahrens. Das EPA handelt hier nach nationalem Recht und nicht nach den Bestimmungen des EPÜ.
VI. Gesetz und Vorschriften zur Validierung7
Gesetz über den Erfindungsschutz Nr. 50‑XVI vom 7. März 2008
Veröffentlicht im Amtsblatt ("Monitorul Oficial") Nr. 117‑119/455 vom 04.07.2008
Geändert durch das Gesetz Nr. 160 vom 30.07.2015 und das Gesetz Nr. 173 vom 25.07.2014
KAPITEL I
ALLGEMEINE VORSCHRIFTEN
[…]
Artikel 2 Rechtlicher Rahmen
[…]
(2) Die Rechte aus
[…]
b) einem validierten europäischen Patent
sind kraft dieses Gesetzes im Hoheitsgebiet der Republik Moldau anerkannt und geschützt.
[…]
Artikel 3 Begriffsbestimmungen
Für die Zwecke dieses Gesetzes bedeutet
[…]
"europäische Patentanmeldung" eine nach dem in München am 5. Oktober 1973 unterzeichneten Übereinkommen über die Erteilung europäischer Patente (Europäisches Patentübereinkommen) eingereichte europäische Patentanmeldung sowie eine nach dem Vertrag über die internationale Zusammenarbeit auf dem Gebiet des Patentwesens (PCT) eingereichte internationale Anmeldung, für die das Europäische Patentamt (nachstehend "EPA" genannt) als Bestimmungsamt oder ausgewähltes Amt tätig wird und in der die Republik Moldau bestimmt ist;
[…]
"validiertes europäisches Patent" ein europäisches Patent, das vom EPA nach dem in München am 5. Oktober 1973 unterzeichneten Europäischen Patentübereinkommen auf eine europäische Patentanmeldung erteilt worden ist, für die die Validierung in der Republik Moldau beantragt wurde;
[…]
"Validierung eines europäischen Patents" die Anerkennung der Wirkungen einer europäischen Patentanmeldung oder eines europäischen Patents in der Republik Moldau auf Antrag;
[…]
"Validierungsabkommen" das am 16. Oktober 2013 unterzeichnete Abkommen zwischen der Regierung der Republik Moldau und der Europäischen Patentorganisation über die Validierung europäischer Patente.
Artikel 4 Formen des Erfindungsschutzes
(1) Erfindungen werden durch die nach diesem Gesetz erteilten Schutzrechte sowie durch das eurasische Patent und das validierte europäische Patent geschützt.
(2) Erfindungen werden durch die folgenden Schutzrechte geschützt:
[…]
e) validiertes europäisches Patent.
[…]
Artikel 5 Nationales Amt
[…]
(2) In Übereinstimmung mit diesem Gesetz
[…]
c) […] führt die AGEPI alle Verfahren zur Validierung der Wirkungen europäischer Patentanmeldungen und europäischer Patente in der Republik Moldau durch;
[…]
KAPITEL II
MATERIELLES PATENTRECHT
Abschnitt 1
Patentierbarkeit
Artikel 8 Neuheit
[…]
(3) Als Stand der Technik gilt auch der Inhalt der bei der AGEPI eingereichten Patentanmeldungen und der europäischen Patentanmeldungen, für die eine Validierungsgebühr entrichtet wurde, deren Anmeldetag vor dem in Absatz 2 genannten Tag liegt und die erst an oder nach diesem Tag gemäß Artikel 49 veröffentlicht worden sind.
Abschnitt 3
Wirkungen des Patents und der Patentanmeldung
Artikel 20 Rechte aus dem Patent
(1) Das Erfindungspatent, das Kurzzeitpatent, das eurasische Patent und das validierte europäische Patent gewähren ihrem Inhaber für die gesamte Laufzeit des Patents das ausschließliche Recht, die Erfindung zu verwerten.
[…]
KAPITEL III
DIE PATENTANMELDUNG
Abschnitt 3
Verfahren für nach internationalen Abkommen eingereichte Anmeldungen
Artikel 441 Europäische Patentanmeldungen und validierte europäische Patente
(1) Europäische Patentanmeldungen und validierte europäische Patente haben vorbehaltlich der Bestimmungen der Artikel 441 ‑ 443 dieselbe Wirkung und unterliegen denselben Bedingungen wie Patentanmeldungen und Patente nach diesem Gesetz.
(2) Eine europäische Patentanmeldung, deren Anmeldetag feststeht, hat unabhängig von ihrem späteren Schicksal die Wirkung einer vorschriftsmäßigen Patentanmeldung, gegebenenfalls mit der für die europäische Patentanmeldung in Anspruch genommenen Priorität.
(3) Von dem Tag an, an dem eine Übersetzung der Ansprüche der veröffentlichten europäischen Patentanmeldung in der Landessprache von der AGEPI nach Entrichtung der vorgeschriebenen Veröffentlichungsgebühr der Öffentlichkeit zugänglich gemacht worden ist, gewährt eine veröffentlichte europäische Patentanmeldung denselben einstweiligen Schutz wie eine veröffentlichte Patentanmeldung nach diesem Gesetz.
(4) Ein validiertes europäisches Patent gewährt von dem Tag der Bekanntmachung des Hinweises auf seine Erteilung durch das EPA an dieselben Rechte, die ein Patent nach diesem Gesetz gewähren würde.
(5) Eine europäische Patentanmeldung, für die die Validierungsgebühr entrichtet worden ist, und ein validiertes europäisches Patent haben gegenüber einer Patentanmeldung und einem Patent die gleiche Wirkung als älteres Recht wie eine Patentanmeldung und ein Patent nach diesem Gesetz.
(6) Eine Patentanmeldung und ein Patent haben gegenüber einem validierten europäischen Patent die gleiche Wirkung als älteres Recht wie gegenüber einem Patent.
(7) Die in Absatz 3 genannten Wirkungen einer europäischen Patentanmeldung gelten als von Anfang an nicht eingetreten, wenn der Validierungsantrag zurückgenommen worden ist oder als zurückgenommen gilt.
(8) Die in den Absätzen 3 und 4 genannten Wirkungen eines validierten europäischen Patents und der ihm zugrunde liegenden europäischen Patentanmeldung gelten als von Anfang an nicht eingetreten, wenn das Patent im Einspruchsverfahren oder Widerrufsverfahren vor dem EPA widerrufen oder im Beschränkungsverfahren vor dem EPA beschränkt worden ist.
(9) Eine europäische Patentanmeldung, für die die Validierungsgebühr entrichtet worden ist, kann in eine nationale Patentanmeldung umgewandelt werden, indem innerhalb von drei Monaten nach dem Tag, an dem die europäische Patentanmeldung zurückgewiesen oder zurückgenommen wird oder als zurückgenommen gilt, bei der AGEPI ein Umwandlungsantrag eingereicht wird. Dieser muss den Antrag auf Erteilung eines Patents, eine Kopie der europäischen Patentanmeldung mit beglaubigter Übersetzung in der Landessprache und einen Nachweis über die Zahlung der vorgeschriebenen Gebühr umfassen. Wird am Tag der Einreichung des Umwandlungsantrags oder innerhalb der drei darauffolgenden Monate keine Übersetzung der europäischen Patentanmeldung bei der AGEPI eingereicht oder die vorgeschriebene Gebühr nicht entrichtet, so gilt der Umwandlungsantrag als zurückgenommen.
Artikel 442 Verfahren zur Validierung europäischer Patente
(1) Eine europäische Patentanmeldung und ein auf diese Anmeldung erteiltes europäisches Patent werden in der Republik Moldau validiert, wenn der Validierungsantrag vom Anmelder in der europäischen Patentanmeldung erwähnt wird. Der Validierungsantrag gilt für jede europäische Patentanmeldung als gestellt, die beim EPA an oder nach dem Tag eingereicht wird, an dem das Validierungsabkommen in Kraft tritt.
(2) Die AGEPI veröffentlicht den Validierungsantrag und registriert ihn im nationalen Register für Patentanmeldungen, nachdem sie vom EPA über die Zahlung der vorgeschriebenen Validierungsgebühr unterrichtet worden ist, jedoch nicht vor Ablauf von 18 Monaten nach dem Anmeldetag oder, wenn eine Priorität in Anspruch genommen worden ist, nach dem frühesten Prioritätstag.
(3) Der Validierungsantrag kann jederzeit zurückgenommen werden. Er gilt als zurückgenommen, wenn die vorgeschriebene Validierungsgebühr nicht rechtzeitig entrichtet oder wenn die europäische Patentanmeldung rechtskräftig zurückgewiesen oder zurückgenommen worden ist oder als zurückgenommen gilt. Wurde der Validierungsantrag bereits nach Absatz 2 veröffentlicht, macht die AGEPI diese Information bekannt. Die Art der Bekanntgabe und der Inhalt der gemäß den Absätzen 2 und 3 zu veröffentlichenden Informationen werden in der Ausführungsordnung festgelegt.
(4) Die Validierungsgebühr nach Absatz 2 ist innerhalb von sechs Monaten nach dem Tag, an dem im Europäischen Patentblatt auf die Veröffentlichung des europäischen Recherchenberichts hingewiesen worden ist, oder gegebenenfalls innerhalb der Frist an das EPA zu entrichten, in der die für den Eintritt einer internationalen Anmeldung in die europäische Phase erforderlichen Handlungen vorzunehmen sind, sofern das EPA als Bestimmungsamt oder ausgewähltes Amt tätig wird und in der internationalen Anmeldung die Republik Moldau bestimmt ist. Die nach der Gebührenordnung des EPA fällige Validierungsgebühr wird nicht zurückerstattet.
(5) Die Validierungsgebühr kann noch innerhalb von zwei Monaten nach Ablauf der in Absatz 4 genannten maßgeblichen Frist wirksam entrichtet werden, sofern innerhalb dieser Nachfrist eine Zuschlagsgebühr von 50 % entrichtet wird.
(6) Innerhalb von drei Monaten nach Bekanntmachung des Hinweises auf die Erteilung des europäischen Patents hat der Patentinhaber bei der AGEPI eine Übersetzung der Patentschrift in der Landessprache einzureichen und die vorgeschriebene Veröffentlichungsgebühr zu entrichten.
(7) Wird das europäische Patent infolge eines beim EPA eingelegten Einspruchs oder Antrags auf Beschränkung in geänderter Fassung aufrechterhalten, so hat der Patentinhaber innerhalb von drei Monaten nach Veröffentlichung der Entscheidung über die Aufrechterhaltung des europäischen Patents in geändertem Umfang oder über dessen Beschränkung bei der AGEPI eine Übersetzung der geänderten Ansprüche in der Landessprache einzureichen und die vorgeschriebene Veröffentlichungsgebühr zu entrichten.
(8) Enthält der Wortlaut der Patentschrift bzw. der Ansprüche Bezugszeichen, die in den Zeichnungen verwendet werden, so sind die Zeichnungen der Übersetzung nach Absatz 6 bzw. 7 anzufügen.
(9) Sind die gesetzlichen Erfordernisse erfüllt, so veröffentlicht die AGEPI jede nach Absatz 6 bzw. 7 rechtzeitig eingereichte Übersetzung und registriert das validierte europäische Patent im nationalen Patentregister. Die AGEPI bescheinigt auf Antrag die Validierung des europäischen Patents in der Republik Moldau gemäß diesem Gesetz.
(10) Wird die Übersetzung nach Absatz 6 bzw. 7 nicht rechtzeitig eingereicht oder die Veröffentlichungsgebühr nicht rechtzeitig entrichtet, so gelten die Wirkungen des validierten europäischen Patents als von Anfang an nicht eingetreten. Die Übersetzung kann noch innerhalb einer Nachfrist von drei Monaten nach Ablauf der in Absatz 6 und 7 genannten maßgeblichen Fristen wirksam eingereicht werden, sofern innerhalb dieser Nachfrist eine Zuschlagsgebühr in Höhe von 100 % der Veröffentlichungsgebühr entrichtet wird.
(11) Zur Aufrechterhaltung des validierten europäischen Patents sind gemäß Artikel 93 Jahresgebühren zu entrichten.
Artikel 443 Verbindliche Fassung einer europäischen Patentanmeldung oder eines europäischen Patents
(1) Der Wortlaut einer europäischen Patentanmeldung oder eines europäischen Patents in der Sprache des Verfahrens vor dem EPA stellt in Verfahren in der Republik Moldau die verbindliche Fassung dar.
(2) Außer im Nichtigkeitsverfahren gilt jedoch die Übersetzung als maßgebend, wenn der Schutzbereich der europäischen Anmeldung oder des europäischen Patents in der Sprache der Übersetzung enger ist als der Schutzbereich in der Verfahrenssprache.
(3) Der Anmelder eines europäischen Patents oder der Inhaber eines validierten europäischen Patents kann jederzeit eine berichtigte Übersetzung einreichen. Die berichtigte Übersetzung der Ansprüche einer veröffentlichten europäischen Patentanmeldung oder der Patentschrift eines validierten europäischen Patents hat erst dann rechtliche Wirkung, wenn sie von der AGEPI nach Entrichtung der vorgeschriebenen Gebühr veröffentlicht worden ist.
(4) Wer in gutem Glauben eine Erfindung in Benutzung genommen oder wirkliche und ernsthafte Veranstaltungen zur Benutzung einer Erfindung getroffen hat, deren Benutzung keine Verletzung der Anmeldung oder des Patents in der Fassung der ursprünglichen Übersetzung darstellen würde, kann nach Eintritt der rechtlichen Wirkung der berichtigten Übersetzung die Benutzung in seinem Betrieb oder für die Bedürfnisse seines Betriebs unentgeltlich fortsetzen.
KAPITEL IV
ERTEILUNGSVERFAHREN
Abschnitt 1
Patentprüfung
Artikel 52 Prüfung der Voraussetzungen für die Erteilung eines Kurzzeitpatents
[…]
(2) Bei der Prüfung nach Absatz 1 führt die AGEPI eine Recherche im Stand der Technik durch, die sich erstreckt auf bei der AGEPI eingereichte Patentanmeldungen und von ihr erteilte Patente und Gebrauchsmuster, deren Anmeldetag vor dem Tag der Einreichung der zu prüfenden Patentanmeldung liegt und die erst an oder nach diesem Tag gemäß Artikel 49 veröffentlicht worden sind, auf europäische Patentanmeldungen, für die die Validierungsgebühr entrichtet worden ist, auf validierte europäische Patente, eurasische Patentanmeldungen und eurasische Patente sowie das allgemeine Fachwissen, das der Öffentlichkeit vor dem Tag der Einreichung der Patentanmeldung zugänglich gemacht wurde.
[…]
KAPITEL V
VERFAHREN NACH DER ERTEILUNG
Abschnitt 1
Aufrechterhaltung, Beendigung und Nichtigkeit
Artikel 64 Nichtigkeit
(1) Von der AGEPI erteilte Patente und validierte Patente können ganz oder teilweise für nichtig erklärt werden
[…]
KAPITEL VII
ALLGEMEINE VORSCHRIFTEN
Abschnitt 1
Allgemeine Vorschriften für das Verfahren
Artikel 93 Gebühren
[…]
(41) Für ein validiertes europäisches Patent sind für die Jahre, die auf das Jahr folgen, in dem der Hinweis auf die Erteilung des europäischen Patents vom EPA bekannt gemacht worden ist, Jahresgebühren an die AGEPI zu entrichten. Sind die Jahresgebühren für das europäische Patent innerhalb von zwei Monaten nach dem Tag fällig, an dem der Hinweis auf die Erteilung des europäischen Patents bekannt gemacht wird, so gelten diese Gebühren als wirksam entrichtet, wenn die Zahlung innerhalb dieser Frist vorgenommen wird.
[…]
VII. Flussdiagramme

2 Die konsolidierte Fassung des Gesetzes Nr. 50‑XVI in der durch das Gesetz Nr. 160 vom 30. Juli 2015 geänderten Fassung wurde im Staatsregister der Rechtsakte der Republik Moldau veröffentlicht unter: http://lex.justice.md/index.php?action=view&view=doc&lang=1&id=328367.
4 Siehe Artikel 442 (5) des Gesetzes Nr. 50‑XVI und Punkt 2 der Mitteilung des EPA vom 5. Februar 2015 über die Fristen zur Zahlung von Validierungsgebühren (ABl. EPA 2015, A19).
5 Der Anmelder soll dort angeben, ob er die Entrichtung der Validierungsgebühr beabsichtigt.
6 Gesetz Nr. 50‑XVI verweist auf die "Landessprache". Laut Urteil Nr. 36 des Verfassungsgerichts der Republik Moldau vom 5. Dezember 2013 ist Rumänisch die Landessprache der Republik Moldau.
7 Hinweis: rechtlich bindend sind nur die rumänische und die russische Fassung des Gesetzes Nr. 50‑XVI: http://lex.justice.md/viewdoc.php?action=view&view=doc&id=328367&lang=1, http://lex.justice.md/viewdoc.php?action=view&view=doc&id=328367&lang=2.
