Artikel 5
Referenz: ABl. EPA 2016, A5
Online-Veröffentlichungsdatum: 29.1.2016
EUROPÄISCHES PATENTAMT
Mitteilungen des EPA
Validierung europäischer Patente in Marokko
I. Grundlagen
Das System zur Validierung europäischer Patente in Marokko, das im Rahmen des Validierungsabkommens zwischen der Europäischen Patentorganisation und der Regierung des Königreichs Marokko eingeführt wurde, ist am 1. März 2015 in Kraft getreten.1
Mit dem Validierungssystem steht den europäischen Patentanmeldern ein einfacher und kostengünstiger Weg zum Patentschutz in Marokko zur Verfügung. Auf Antrag des Anmelders und gegen Zahlung der vorgeschriebenen Gebühr werden europäische Patentanmeldungen (direkte und Euro-PCT-Anmeldungen) und europäische Patente in Marokko validiert. Sie haben dort grundsätzlich dieselbe Wirkung wie nationale Patentanmeldungen und nationale Patente. Das Validierungsverfahren beruht nicht auf der unmittelbaren Anwendung des EPÜ, sondern ausschließlich auf nationalem Recht.
Die grundlegenden Bestimmungen des für Marokko geltenden Validierungssystems ergeben sich aus Artikel 50.1 bis 50.5 des Gesetzes Nr. 17-97 über den Schutz gewerblichen Eigentums in der durch das Gesetz 23-13 geänderten und ergänzten Fassung2 (in diesem Dokument als Gesetz Nr. 17-97 bezeichnet), den einschlägigen Rechtsvorschriften3 sowie der Informationsnote des Generaldirektors des marokkanischen Amts für gewerblichen Rechtsschutz (OMPIC)4 (in diesem Dokument als die Note des GD bezeichnet).
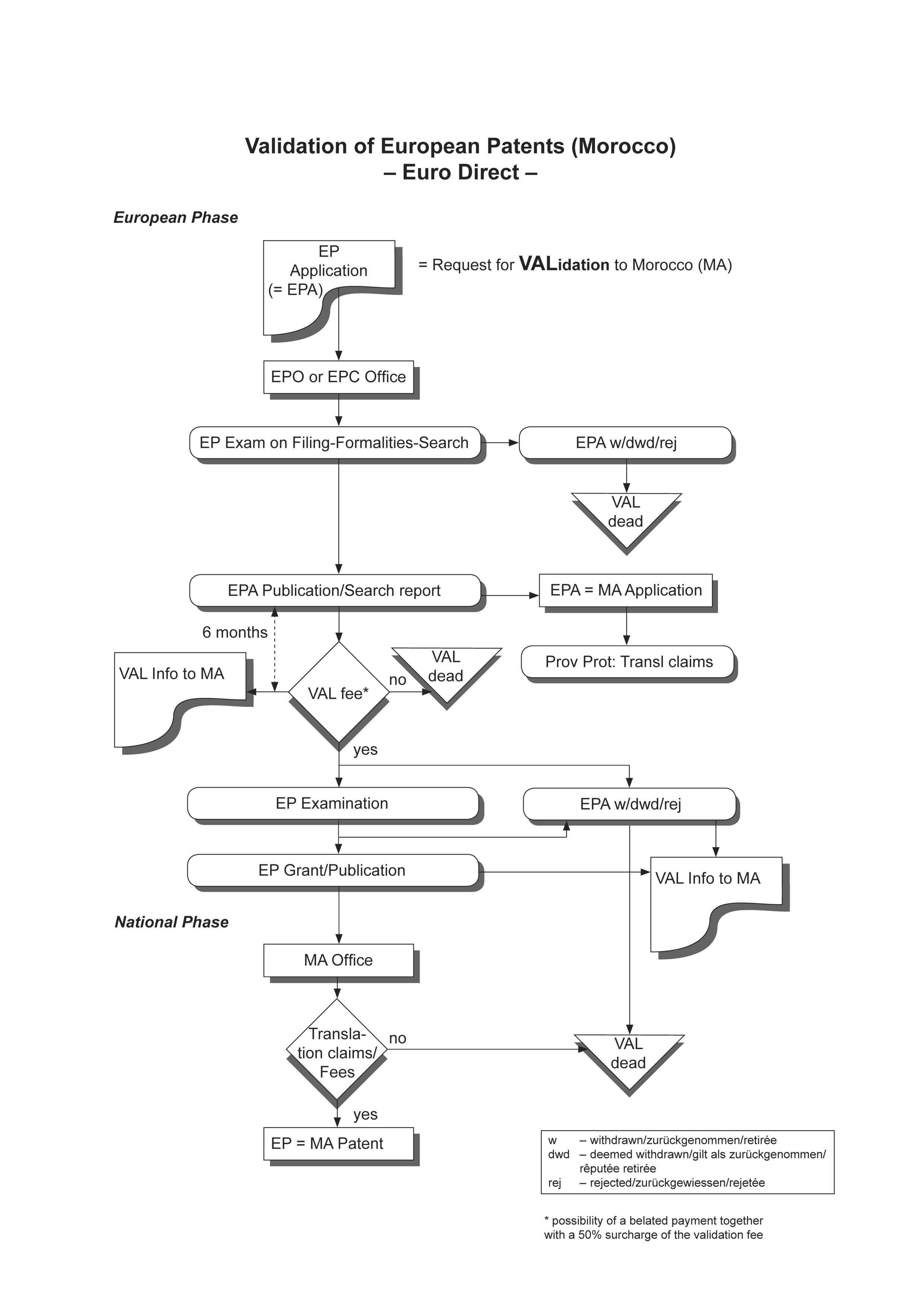
Diese Bestimmungen werden weiter unten (VI) wiedergegeben. Zwei Flussdiagramme veranschaulichen den Ablauf des Validierungsverfahrens je nach Anmeldeweg und sorgen für ein besseres Verständnis (VII).
II. Validierungsverfahren
Validierung der europäischen Patentanmeldung
1. Die Validierung erfolgt auf Antrag des Anmelders. Ein Antrag auf Validierung gilt für jede europäische Patentanmeldung als gestellt, die ab 1. März 2015 eingereicht wird (Art. 50.2 des Gesetzes Nr. 17-97 und Punkt 1 Absatz 1 der Note des GD). Für vor diesem Zeitpunkt eingereichte Anmeldungen und darauf erteilte europäische Patente besteht die Möglichkeit der Validierung nicht.
2. Die Gebühr für die Validierung in Marokko wurde durch Beschluss des Präsidenten des Europäischen Patentamts vom 5. Februar 2015 veröffentlicht. Sie wurde vom EPA und dem OMPIC gemeinsam festgelegt und beträgt 240 EUR.5 Sie ist innerhalb von sechs Monaten nach dem Tag, an dem im Europäischen Patentblatt auf die Veröffentlichung des europäischen Recherchenberichts hingewiesen wurde, an das EPA (nicht an das marokkanische Amt für gewerblichen Rechtsschutz) zu entrichten (Art. 50.2 des Gesetzes Nr. 17-97 und Punkt 2 Absatz 1 der Note des GD).
3. Nach Ablauf der Grundfrist kann der Anmelder die Validierungsgebühr unter Entrichtung einer Zuschlagsgebühr von 50 % der Validierungsgebühr nachträglich entrichten6 (Punkt 2 Absatz 2 der Note des GD):
a) innerhalb von zwei Monaten nach der Grundfrist ("Nachfrist") oder
b) innerhalb von zwei Monaten nach Zustellung einer Mitteilung über einen Rechtsverlust wegen Nichtzahlung der Benennungsgebühr gemäß Regel 112 (1) EPÜ parallel zur Weiterbehandlung bezüglich der Benennungsgebühr.
4. Ein Hinweis auf die Versäumung der Grundfrist oder den Ablauf der Nachfrist ergeht nicht. Wiedereinsetzung in die Fristen zur Zahlung der Validierungsgebühr ist nicht möglich.
5. Für die Zahlung der Validierungsgebühr gelten die Bestimmungen der Gebührenordnung des EPA entsprechend (Punkt 2 Absatz 3 der Note des GD). Die Gebühr wird in das Verzeichnis der Gebühren und Auslagen des EPA aufgenommen und im Amtsblatt des EPA veröffentlicht.
6. Wird die Validierungsgebühr nicht in der oben genannten Frist entrichtet, so gilt der Validierungsantrag als zurückgenommen (Punkt 1 Absatz 2 der Note des GD). Mit der Entrichtung der Validierungsgebühr entscheidet sich der Anmelder für die Validierung der europäischen Patentanmeldung in Marokko. Die Erklärung im neuen Feld 33.27 des Formblatts für den Erteilungsantrag (EPA/EPO/OEB 1001 v11.15) hat nur deklaratorische Bedeutung und dient der Erleichterung bei der Gebührenerfassung.
7. Der Anmelder kann den Validierungsantrag durch entsprechende Erklärung gegenüber dem EPA jederzeit zurücknehmen. Der Validierungsantrag gilt als zurückgenommen, wenn die europäische Patentanmeldung rechtskräftig zurückgewiesen oder zurückgenommen wurde oder als zurückgenommen gilt (Punkt 1 Absatz 2 der Note des GD). Wirksam entrichtete Validierungsgebühren werden nicht erstattet (Punkt 2 Absatz 3 der Note des GD).
8. Wird die europäische Patentanmeldung mit Wirkung für Marokko validiert, so kann eine daraus hervorgehende europäische Teilanmeldung ebenfalls validiert werden. Die Validierungsgebühr ist in diesem Fall innerhalb der in Regel 36 (4) EPÜ vorgeschriebenen Fristen zu entrichten.
Validierung der Euro-PCT-Anmeldung
9. Das Validierungssystem gilt auch für ab dem 1. März 2015 eingereichte internationale Anmeldungen nach dem PCT (Anhang a) der Note des GD), vorausgesetzt, dass das EPA und Marokko bestimmt sind.
10. Für die Validierung der Euro-PCT-Anmeldung gilt das für die europäische Patentanmeldung beschriebene Verfahren mit der Maßgabe, dass die Validierungsgebühr bei Eintritt in die europäische Phase innerhalb von 31 Monaten nach dem Anmeldetag (bzw. frühesten Prioritätstag) oder innerhalb von sechs Monaten nach dem Tag der Veröffentlichung des internationalen Recherchenberichts an das EPA zu entrichten ist, je nachdem, welcher Tag der spätere ist (Art. 50.2 des Gesetzes Nr. 17-97 und Punkt 2 Absatz 1 der Note des GD).
11. Im Fall eines vorgezogenen Eintritts in die europäische Phase vor Ablauf der Frist von 31 Monaten muss der Anmelder die Erfordernisse für den Eintritt in die europäische Phase erfüllen, als liefe die Frist von 31 Monaten nach Regel 159 (1) EPÜ an dem Tag ab, an dem er die vorzeitige Bearbeitung beantragt. Die Entrichtung der Validierungsgebühr hängt somit vom Datum des Antrags auf vorzeitige Bearbeitung ab, d. h. davon, ob die Fristen zur Entrichtung dieser Gebühr am Tag der Antragstellung schon abgelaufen sind. Wurde der internationale Recherchenbericht (ISR) am Tag des Antrags auf vorzeitige Bearbeitung noch nicht veröffentlicht, kann die Validierungsgebühr noch innerhalb einer Frist von sechs Monaten ab der Veröffentlichung des ISR entrichtet werden.
III. Wirkungen der Validierung
12. Gemäß Artikel 50.1 des Gesetzes Nr. 17-97 hat eine europäische Patentanmeldung, für die eine Validierungsgebühr entrichtet wurde, die Wirkung einer vorschriftsmäßigen nationalen Anmeldung. Nach ihrer Veröffentlichung gewährt sie einstweiligen Schutz nach Artikel 50.3 des Gesetzes Nr. 17-97, sofern der Anmelder die Ansprüche der europäischen Patentanmeldung in arabischer oder französischer Sprache beim OMPIC eingereicht und die fällige Gebühr entrichtet hat. Das OMPIC veröffentlicht diese Ansprüche.
13. Mit der Bekanntmachung des Erteilungshinweises durch das EPA hat ein europäisches Patent, das in Marokko validiert ist, dieselben Wirkungen wie ein nationales Patent (Art. 50.1 des Gesetzes Nr. 17-97). Voraussetzung ist allerdings, dass innerhalb von drei Monaten nach Bekanntmachung des Erteilungshinweises beim OMPIC eine Übersetzung der Ansprüche des Patents in arabischer oder französischer Sprache eingereicht und die vorgeschriebene Veröffentlichungsgebühr entrichtet wird (Art. 50.4 Absatz 1 des Gesetzes Nr. 17-97). Der Inhaber verfügt im Rahmen des Antrags auf Weiterbehandlung beim OMPIC über eine Nachfrist von zwei Monaten zur Einreichung dieser Übersetzung (Punkt 3 Absatz 1 der Note des GD).
14. Artikel 50.4 Absatz 2 des Gesetzes Nr. 17-97 sieht vor, dass die Übersetzung maßgebend ist, wenn der Schutzbereich der Patentanmeldung oder des Patents in der Sprache der Übersetzung enger ist als der Schutzbereich in der Verfahrenssprache des EPA; dies gilt nicht für Nichtigkeitsverfahren, bei denen die Verfahrenssprache des EPA gilt.
15. Punkt 6 der Note des GD regelt die Kollision zwischen europäischen und nationalen Patentanmeldungen und Patenten. Die Bestimmung entspricht Artikel 139 (1) und (2) EPÜ und stellt klar, dass eine ältere in Marokko validierte europäische Patentanmeldung in Bezug auf eine jüngere marokkanische Anmeldung in gleicher Weise als Stand der Technik zu berücksichtigen ist wie eine nationale Anmeldung. Die Wirkung als älteres Recht tritt jedoch nur ein, wenn für die Anmeldung die Validierungsgebühr entrichtet wurde. Damit wird sichergestellt, dass nicht jede europäische Anmeldung als älteres Recht in Betracht kommt. Entsprechendes gilt, wenn eine ältere nationale Anmeldung einer jüngeren europäischen Anmeldung entgegensteht, die in Marokko validiert ist.
16. Jeder Hinweis auf eine Änderung des validierten Patents, der sich im Verlauf eines Verfahrens beim EPA nach der Validierung des Patents in Marokko ergibt, wird vom OMPIC im Register eingetragen und veröffentlicht (Punkt 4 der Note des GD). Das heißt, nach einem Einpruchs- oder Beschränkungsverfahren wird dieser Hinweis im marokkanischen Register eingetragen, ohne dass der Inhaber beim OMPIC tätig werden muss.
17. Die validierungsbedingten Wirkungen des europäischen Patents und der europäischen Patentanmeldung können rückwirkend entfallen. So gilt der einstweilige Schutz, den die veröffentlichte europäische Patentanmeldung gewährt, als von Anfang an nicht eingetreten, wenn der Validierungsantrag nachträglich wegfällt (Art. 50.3 Abs. 3 des Gesetzes Nr. 17-97). Wird das auf die Anmeldung erteilte Patent im Einspruchs- oder Widerrufsverfahren vor dem EPA widerrufen, so gelten der einstweilige Schutz aus der Anmeldung und die Wirkungen des Patents im Umfang des Widerrufs als von Anfang an nicht eingetreten (Art. 50.4 Absatz 4 des Gesetzes Nr. 17-97).
18. Jahresgebühren für validierte europäische Patente sind nach den für nationale Patente geltenden Bestimmungen an das OMPIC (nicht an das EPA) für die Jahre zu entrichten, die auf das Jahr folgen, in dem auf die Erteilung des europäischen Patents hingewiesen wurde (Punkt 5 der Note des GD).
19. Die marokkanischen Vorschriften über die Nichtigkeit nationaler Patente finden auf validierte europäische Patente Anwendung. Die Nichtigkeitsgründe gemäß Gesetz Nr. 17-97 (Art. 85) decken sich weitgehend mit den Nichtigkeitsgründen gemäß EPÜ (Art. 138).
IV. Unterrichtung der Öffentlichkeit
20. Das Europäische Patentregister enthält auch Angaben über die Validierung europäischer Patentanmeldungen und Patente. Angegeben werden die Staaten, für die ein Validierungsantrag gestellt und die Validierungsgebühr entrichtet wurde. Der Wegfall eines Validierungsantrags wird bekannt gemacht, wenn im Register auf die Validierung hingewiesen wurde. Das Europäische Patentblatt und die vom EPA veröffentlichten Patentschriften weisen auf die Validierung der europäischen Patentanmeldungen und Patente hin.
21. Das EPA teilt dem OMPIC nach Eingang der Validierungsgebühr die europäischen Patentanmeldungen mit, für die ein Validierungsantrag wirksam ist. Das OMPIC veröffentlicht diese Angaben so bald wie möglich, jedoch nicht vor Ablauf von 18 Monaten nach dem maßgeblichen Prioritätstag (Art. 50.2 Abs. 2 des Gesetzes Nr. 17-97 und Punkt 1 Absatz 2 der Note des GD). Auf den Wegfall des Validierungsantrags wird hingewiesen, falls Angaben über die Validierung bereits veröffentlicht wurden.
22. Das OMPIC veröffentlicht ferner die vom Anmelder gemäß Artikel 50.4 des Gesetzes Nr. 17-97 eingereichten Übersetzungen der Ansprüche validierter europäischer Patente und informiert über ihr weiteres Schicksal entsprechend den für nationale Patente geltenden Bestimmungen.
V. Anwendbarkeit des nationalen Rechts
23. Das EPA wird im Rahmen des Validierungsverfahrens ausschließlich auf der Grundlage des mit Marokko abgeschlossenen Validierungsabkommens tätig. Das Verfahren selbst und die rechtlichen Wirkungen der Validierung bestimmen sich allein nach marokkanischem Recht (Punkt 7 der Note des GD).
24. Demnach finden die Bestimmungen des EPÜ über Rechtsbehelfe und Beschwerden keine Anwendung im Rahmen des Validierungsverfahrens. Das EPA handelt hier nach nationalem Recht und nicht nach den Bestimmungen des EPÜ.
VI. Gesetz und Vorschriften zur Validierung
Gesetz Nr. 17-97 über den Schutz gewerblichen Eigentums in der durch das Gesetz 23-13 geänderten und ergänzten und durch das Dahir Nr. 1-14-188 vom 27. Muharram 1436 (21. November 2014) erlassenen Fassung
Abschnitt III: Validierung von Patentanmeldungen und Patenten
Artikel 50.1 – Patentanmeldungen und Patente einer für den Schutz des gewerblichen Eigentums zuständigen und gesetzlich bestimmten Stelle eines Staates oder einer Staatengemeinschaft, im Folgenden als Validierungsstelle bezeichnet, haben vorbehaltlich der Bestimmungen folgender Artikel auf Antrag des Anmelders dieselbe Wirkung und unterliegen denselben Bedingungen wie Patentanmeldungen und Patente, die bei einer für das gewerbliche Eigentum zuständigen Stelle eingereicht werden.
Artikel 50.2 – Ein Validierungsantrag muss bei der Validierungsstelle eingereicht werden. Dieser Antrag ist gebührenpflichtig.
Nach Ablauf einer Frist von 18 Monaten ab dem Anmeldetag bzw. ab dem frühesten Prioritätstag, sofern eine Priorität in Anspruch genommen wurde, veröffentlicht die für das gewerbliche Eigentum zuständige Stelle umgehend jeden Validierungsantrag, nachdem sie von der Validierungsstelle über die Entrichtung der in Absatz 1 genannten Gebühr informiert wurde.
Artikel 50.3 – Die für das gewerbliche Eigentum zuständige Stelle veröffentlicht auf Antrag des Anmelders oder seines Vertreters die Ansprüche der bei der Validierungsstelle eingereichten Patentanmeldung in arabischer oder französischer Sprache, nachdem die Gebühren entrichtet wurden.
Die Veröffentlichung dieser Patentansprüche gewährt dem Anmelder gemäß Artikel 44 einstweilig den gemäß Artikel 51 vorgesehenen Schutz.
Dieser Schutz ist von Anfang an wirkungslos, wenn der Validierungsantrag zurückgenommen wurde, als zurückgenommen gilt oder wenn die Patentanmeldung durch die Validierungsstelle zurückgewiesen wurde.
Artikel 50.4 – Der in diesem Gesetz vorgesehene Schutz wird nur wirksam, wenn der Patentinhaber oder sein Vertreter der für das gewerbliche Eigentum zuständigen Stelle innerhalb von drei Monaten ab dem Tag der Veröffentlichung des erteilten Patents durch die Validierungsstelle die Patentansprüche in arabischer oder französischer Sprache vorlegt und die entsprechende Gebühr entrichtet.
Wenn der Schutzbereich der Patentanmeldung oder des Patents in der Sprache der Übersetzung enger ist als der Schutzbereich in der Verfahrenssprache der Validierungsstelle, ist die in Absatz 1 genannte Übersetzung maßgebend; dies gilt nicht für Nichtigkeitsverfahren, bei denen die Verfahrenssprache der Validierungsstelle gilt.
Die für das gewerbliche Eigentum zuständige Stelle veröffentlicht die in Absatz 1 genannten Ansprüche des validierten Patents.
Der in Absatz 1 genannte Schutz ist von Anfang an wirkungslos, wenn das validierte Patent in einem Verfahren der Validierungsstelle für nichtig erklärt wurde.
Artikel 50.5 – Die Gebühren zur Aufrechterhaltung der Geltung eines validierten Patents werden bei der für das gewerbliche Eigentum zuständigen Stelle gemäß Artikel 82 dieses Gesetzes entrichtet.
Durchführungsdekret Nr. 2-14-316 vom 23. Rabii I 1436 (29. Januar 2015) zur Änderung und Ergänzung des Dekrets Nr. 2-00-368 vom 18. Rabii II 1425 (7. Juni 2004) zur Umsetzung des Gesetzes 23-13 über den Schutz gewerblichen Eigentums
Artikel 22.1 Die in Artikel 50.1 des Gesetzes Nr. 17-97 genannte Validierungsstelle wird durch eine Verordnung der für den Bereich Industrie zuständigen Regierungsstelle bestimmt.
Verordnung des Ministers für Industrie, Handel, Investition und digitale Wirtschaft Nr. 15-162 vom 9. Rabii 1436 (30. Januar 2015) zur Bestimmung der Validierungsstelle
Der Minister für Industrie, Handel, Investition und digitale Wirtschaft hat
unter Berücksichtigung des Gesetzes Nr. 17-97 über den Schutz gewerblichen Eigentums in der durch das Gesetz 23-13 geänderten und ergänzten und durch das Dahir Nr. 1-14-188 vom 27. Muharram 1436 (21. November 2014) erlassenen Fassung und insbesondere der Artikel 50.1 bis 50.5 des Dahir;
unter Berücksichtigung des Dekrets Nr. 2-00-368 vom 18. Rabii II 1425 (7. Juni 2014) zur Umsetzung des Gesetzes Nr. 17-97 über den Schutz gewerblichen Eigentums in der durch das Dekret Nr. 2-14-316 vom 8. Rabii II 1436 (29. Januar 2015) geänderten und ergänzten Fassung und insbesondere seines Artikels 22.1;
Folgendes entschieden:
ARTIKEL 1
Das Europäische Patentamt wird als Validierungsstelle für Patentanmeldungen oder Patente gemäß Artikel 50.1 des Gesetzes Nr. 17-97 über den Schutz gewerblichen Eigentums benannt.
ARTIKEL 2
Diese Verordnung wird im Amtsblatt veröffentlicht.
Informationsnote des Generaldirektors des marokkanischen Amts für gewerblichen Rechtsschutz betreffend das Verfahren zur Validierung europäischer Patente in Marokko, veröffentlicht am 19. Januar 2015
Im Rahmen der nationalen Innovationsstrategie, mit der das nationale Patentsystem unter Berücksichtigung der besten internationalen Standards, der Interessen der innovativen Unternehmen und der Interessen der anderen Nutzer von gewerblichem Eigentum verbessert werden soll, hat Marokko ein Verfahren zur Validierung von Patenten eingeführt, die von einer anerkannten Validierungsstelle erteilt wurden. Dieses Verfahren ist geregelt durch das Gesetz Nr. 17-97 über den Schutz gewerblichen Eigentums in der durch das Gesetz 23-13 geänderten und ergänzten Fassung sowie durch die einschlägigen Rechtsvorschriften.
Kraft dieser Rechtstexte ist das Europäische Patentamt (EPA) als Validierungsstelle anerkannt. Daher können auf Antrag des Anmelders beim EPA eine europäische Patentanmeldung und ein europäisches Patent, das aufgrund einer solchen Anmeldung erteilt wurde, in Marokko validiert werden.
In diesem Sinne werden in dieser Informationsnote des Generaldirektors des marokkanischen Amts für gewerblichen Rechtsschutz (OMPIC) die Modalitäten für die Umsetzung dieses Verfahrens unter Berücksichtigung der geltenden Gesetzgebung und Vorschriften festgelegt.
1- Einreichung und Zurücknahme des Validierungsantrags:
Ein Antrag auf Validierung gilt für jede ab 1. März 2015 eingereichte europäische Patentanmeldung als beim EPA gestellt.
Der Validierungsantrag kann gegenüber dem EPA jederzeit zurückgenommen werden. Er gilt als zurückgenommen, wenn die vorgeschriebene Validierungsgebühr nicht rechtzeitig entrichtet wurde oder wenn die europäische Patentanmeldung rechtskräftig zurückgewiesen oder zurückgenommen wurde oder als rechtskräftig zurückgenommen gilt. Das OMPIC veröffentlicht so bald wie möglich diese Informationen über die europäische Patentanmeldung, sofern es den Hinweis auf den betreffenden Validierungsantrag gemäß Artikel 50.2 des Gesetzes Nr. 17-97 bereits veröffentlicht hat.
2- Zahlungsmodalitäten für die Validierungsgebühr:
Die Validierungsgebühr ist innerhalb von sechs Monaten nach dem Tag, an dem im Europäischen Patentblatt auf die Veröffentlichung des europäischen Recherchenberichts hingewiesen wurde, an das EPA zu entrichten. Gegebenenfalls kann die Gebühr auch innerhalb der Frist entrichtet werden, in der die Handlungen vorzunehmen sind, die für den Eintritt einer internationalen Anmeldung in die europäische Phase erforderlich sind (Art. 50.2 Abs. 1 des Gesetzes Nr. 17-97).
Die Validierungsgebühr kann noch innerhalb einer Nachfrist von zwei Monaten nach Ablauf der in Absatz 1 genannten Frist wirksam entrichtet werden. In diesem Fall erhebt das EPA eine Gebühr für verspätete Zahlung.
Die Gebührenordnung des EPA findet auf die Zahlung der Validierungsgebühren Anwendung. Wirksam entrichtete Validierungsgebühren werden nicht erstattet. Die Höhe der Validierungsgebühr wird vom EPA und dem OMPIC einvernehmlich festgelegt. Sie beträgt 240 Euro.
3- Versäumung der Frist für die Einreichung der übersetzten Patentansprüche:
Wird die für die Validierung des europäischen Patents erforderliche Übersetzung nicht innerhalb von drei Monaten ab dem Tag der Veröffentlichung des erteilten Patents gemäß Artikel 50.4 des Gesetzes Nr. 17-97 eingereicht, verfügt der Patentinhaber über eine Nachfrist von zwei Monaten für die Einreichung dieser Übersetzung im Rahmen des Antrags auf Weiterbehandlung beim OMPIC.
Werden die Patentansprüche nicht rechtzeitig eingereicht oder die Gebühren nicht fristgerecht entrichtet, so gelten die Wirkungen des validierten europäischen Patents als von Anfang an nicht eingetreten.
4- Veröffentlichung des Hinweises auf eine Änderung des validierten Patents:
Jeder Hinweis auf eine Änderung des validierten Patents, die sich im Verlauf eines Verfahrens beim EPA nach der Validierung des Patents in Marokko ergibt, wird vom OMPIC in das Register eingetragen und veröffentlicht.
5- Aufrechterhaltung eines validierten Patents:
Die Gebühren für die Aufrechterhaltung eines validierten europäischen Patents sind an das OMPIC für die Jahre zu entrichten, die auf das Jahr folgen, in dem der Hinweis auf die Erteilung des europäischen Patents gemäß Artikel 82 und 50.5 des Gesetzes Nr. 17-97 veröffentlicht wurde.
6- Ältere Rechte:
Eine europäische Patentanmeldung, für die die Validierungsgebühr entrichtet wurde, und ein validiertes europäisches Patent haben gegenüber einer nationalen Patentanmeldung und einem nationalen Patent die gleiche Wirkung als älteres Recht wie eine nationale Patentanmeldung und ein nationales Patent nach Artikel 55 Absatz g des Gesetzes Nr. 17-97.
Eine nationale Patentanmeldung und ein nationales Patent haben gegenüber einem validierten europäischen Patent die gleiche Wirkung als älteres Recht wie gegenüber einem nationalen Patent.
7- Anwendbares Recht
Bei der Umsetzung des Validierungsabkommens gelten die Bestimmungen der nationalen Rechtsvorschriften für das gesamte Validierungsverfahren.
Anhang: Begriffsbestimmungen
Im Zuge der Bestimmung des Europäischen Patentamts als Validierungsstelle bedeutet
a) "europäische Patentanmeldung" eine nach dem Europäischen Patentübereinkommen (EPÜ) eingereichte europäische Patentanmeldung sowie eine nach dem Vertrag über die internationale Zusammenarbeit auf dem Gebiet des Patentwesens (PCT) eingereichte internationale Anmeldung, für die das Europäische Patentamt (EPA) als Bestimmungsamt oder ausgewähltes Amt tätig wird und in der Marokko bestimmt ist;
b) "validiertes europäisches Patent" ein europäisches Patent, das vom EPA auf eine europäische Patentanmeldung erteilt worden ist, für die die Validierung in Marokko beantragt wurde;
c) "Validierungsgebühr" eine Gebühr, die für die Validierung einer europäischen Patentanmeldung oder eines europäischen Patents in Marokko an das EPA zu entrichten ist;
d) "Tag der Veröffentlichung des erteilten Patents" der Tag, an dem der Hinweis auf die Erteilung des europäischen Patents im Europäischen Patentblatt veröffentlicht wurde.
VII. Flussdiagramme


2 Gesetz Nr. 17-97 über den Schutz gewerblichen Eigentums in der durch das Gesetz 23-13 geänderten und ergänzten und durch das Dahir Nr. 1-14-188 vom 27. Muharram 1436 (21. November 2014) erlassenen Fassung, veröffentlicht im Amtsblatt (ABl.) des Königreichs Marokko Nr. 6318 vom 18. Dezember 2014 (Veröffentlichung in französischer Sprache, ABl. Nr. 6358 vom 7. Mai 2015).
3 Dekret Nr. 2-14-316 vom 23. Rabii I 1436 (29. Januar 2015) zur Änderung und Ergänzung des Dekrets Nr. 2-00-368 vom 18. Rabii II 1425 (7. Juni 2004) zur Umsetzung des Gesetzes Nr. 17-97 über den Schutz gewerblichen Eigentums, veröffentlicht im ABl. Nr. 6333 vom 9. Februar 2015 (Veröffentlichung in französischer Sprache, ABl. Nr. 6358 vom 7. Mai 2015).
Verordnung des Ministers für Industrie, Handel, Investition und digitale Wirtschaft Nr. 15-162 vom 30. Januar 2015 zur Bestimmung der Validierungsstelle, veröffentlicht im ABl. Nr. 6333 vom 9. Februar 2015.
4 Ablauf Informationsnote des Generaldirektors des marokkanischen Amts für gewerblichen Rechtsschutz (OMPIC) betreffend das Verfahren zur Validierung europäischer Patente in Marokko, veröffentlicht auf der Website des OMPIC am 19. Januar 2015:
www.ompic.ma/sites/default/files/Fiche%20de%20la%20proc%C3%A9dure%20de%20validation%20%20des%20brevets.pdf
5 ABl. EPA 2015, A18; Note des GD Punkt 2 Absatz 1.
6 Mitteilung des Europäischen Patentamts vom 5. Februar 2015 über die Fristen zur Zahlung von Validierungsgebühren (ABl. EPA 2015, A19) - gleiches Verfahren wie bei der Nachfrist für die Zahlung von Erstreckungsgebühren (ABl. EPA 2009, 603).
7 Der Anmelder soll dort angeben, ob er die Entrichtung der Validierungsgebühr beabsichtigt.