Article 5
Référence : JO OEB 2016, A5
Date de publication en ligne: 29.1.2016
OFFICE EUROPÉEN DES BREVETS
Communications de l'OEB
Validation des brevets européens au Maroc
I. Fondements
Le système de validation des brevets européens au Maroc mis en place dans le cadre de l'accord de validation conclu entre l'Organisation européenne des brevets et le gouvernement du Royaume du Maroc, est entré en vigueur le 1er mars 20151.
Le système de validation offre aux demandeurs de brevets européens un moyen simple et économique d'obtenir au Maroc une protection par brevet. Sur requête du demandeur et moyennant le paiement de la taxe prescrite, les effets des demandes de brevet européen (demandes directes et euro-PCT) et des brevets européens s'étendront au Maroc. Ces effets y seront les mêmes que ceux des demandes nationales et des brevets nationaux. La procédure de validation repose toutefois non pas sur l'application directe de la CBE, mais exclusivement sur le droit national.
Les dispositions fondamentales du système de validation applicable au Maroc sont contenues dans les articles 50.1 à 50.5 de la loi 17-97 relative à la protection de la propriété industrielle, telle que modifiée et complétée par la loi 23-132 (désignée dans le présent document par la loi 17-97), les textes réglementaires y afférents3, ainsi que la note d'information du Directeur Général de l'Office Marocain de la Propriété Industrielle et Commerciale (OMPIC)4 (désignée dans le présent document par la note du DG).
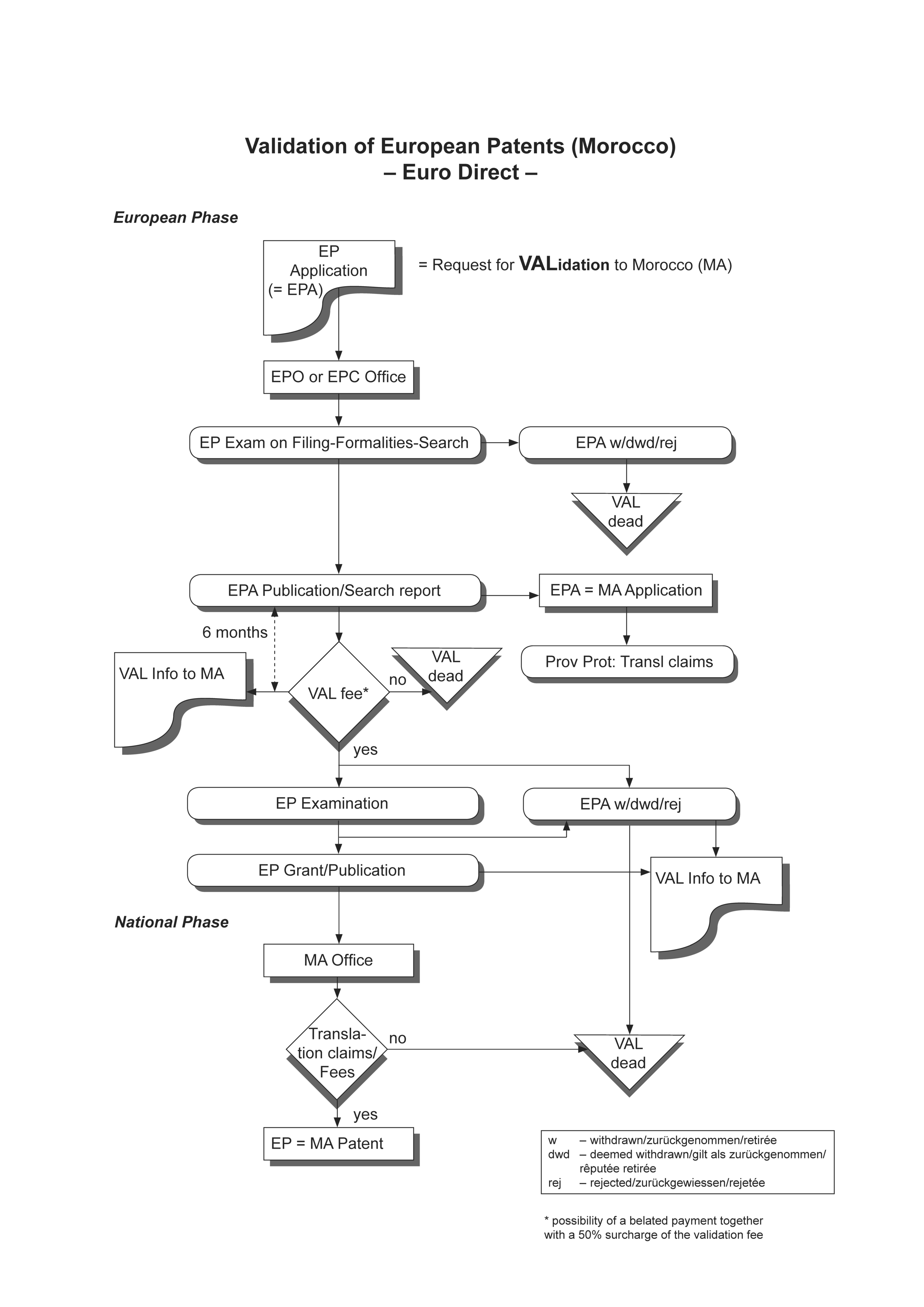
Lesdites dispositions sont reproduites ci-après (VI). Deux diagrammes illustrent le déroulement de la procédure de validation selon la voie de dépôt et permettent de mieux la comprendre (VII).
II. Procédure de validation
Validation de la demande de brevet européen
1. La validation a lieu sur requête du demandeur. La requête en validation est réputée présentée pour toute demande de brevet européen déposée à compter du 1er mars 2015 (art.50.2 de la loi 17-97 et Point 1 alinéa 1 de la note du DG). Cette possibilité de validation n'existe pas pour les demandes déposées avant cette date et les brevets européens délivrés sur la base de ces demandes.
2. La taxe de validation pour le Maroc est publiée par la décision du Président de l'Office européen des brevets en date du 5 février 2015. Elle est fixée en commun accord entre l'OEB et l'OMPIC, et s'élève à 240 EUR5. Elle doit être acquittée à l'OEB (et non pas à l'Office Marocain de la Propriété Industrielle et Commerciale) dans un délai de six mois à compter de la date à laquelle le Bulletin européen des brevets a mentionné la publication du rapport de recherche européenne (art.50.2 de la loi 17-97 et Point 2 alinéa 1 de la note du DG).
3. À l'expiration du délai de base, le demandeur peut encore acquitter la taxe de validation accompagnée d'une surtaxe de 50 % du montant de la taxe de validation6 (Point 2 alinéa 2 de la note du DG).
a) dans un délai de deux mois à compter de l'expiration du délai de base ("délai supplémentaire") ou
b) dans un délai de deux mois à compter de la signification d'une notification de la perte d'un droit eu égard au défaut de paiement de la taxe de désignation conformément à la règle 112(1) CBE, en parallèle de la poursuite de la procédure concernant la taxe de désignation.
4. Aucune notification n'est établie pour signaler la non-observation du délai de base ou l'expiration du délai supplémentaire. La restitutio in integrum quant aux délais de paiement de la taxe de validation n'est pas possible.
5. Les dispositions du règlement relatif aux taxes de l'OEB s'appliquent par analogie au paiement de la taxe de validation (Point 2 alinéa 3 de la note du DG). La taxe est indiquée dans le barème des taxes et redevances de l'OEB, qui est publié au Journal officiel de l'OEB.
6. Si la taxe de validation n'est pas acquittée dans les délais précités, la requête en validation est réputée retirée (Point 1 alinéa 2 de la note du DG). En acquittant la taxe de validation, le demandeur décide de valider au Maroc les effets de la demande de brevet européen. La déclaration prévue à la nouvelle rubrique 33.27 du formulaire de requête en délivrance (EPA/EPO/OEB 1001 v11.15) n'a qu'une valeur déclarative et vise à faciliter la saisie des taxes.
7. Le demandeur peut à tout moment retirer la requête en validation par une déclaration en ce sens auprès de l'OEB. La requête en validation est réputée retirée lorsque la demande de brevet européen a été définitivement rejetée, a été retirée ou est réputée retirée (Point 1 alinéa 2 de la note du DG). Les taxes de validation valablement acquittées ne sont pas remboursées (Point 2 alinéa 3 de la note du DG).
8. Si les effets d'une demande de brevet européen s'étendent au Maroc, une demande divisionnaire européenne issue de cette demande peut également faire l'objet d'une validation. Dans ce cas, la taxe de validation doit être acquittée dans les mêmes délais que les délais prescrits à la règle 36(4) CBE.
Validation de la demande euro-PCT
9. Le système de validation s'applique également aux demandes internationales au titre du PCT (annexe a) de la note du DG) qui ont été déposées à compter du 1er mars 2015 à condition que les désignations de l'OEB et/ou du Maroc n'aient pas été retirées.
10. La procédure décrite pour la validation des demandes de brevet européen s'applique aux demandes euro-PCT, sous réserve que la taxe de validation, lors de l'entrée dans la phase européenne, soit versée à l'OEB dans un délai de 31 mois à compter de la date de dépôt (ou de la date de priorité la plus ancienne), ou de six mois à compter de la date de publication du rapport de recherche internationale, selon la date la plus récente (art.50.2 de la loi 17-97 et Point 2 alinéa 1 de la note du DG).
11. Dans le cas d'un traitement anticipé de l'entrée en phase européenne avant l'expiration du délai de 31 mois, le déposant doit se conformer aux exigences relatives à l'entrée dans la phase européenne comme si le délai de 31 mois prévu par la règle 159(1) CBE expirait à la date où il requiert le traitement anticipé. Le paiement de la taxe de validation dépend donc de la date de la requête en traitement anticipé, c'est-à-dire la question est de savoir si les délais pour acquitter cette taxe ont déjà expiré à cette date. Si à la date de la requête en traitement anticipé le rapport de recherche internationale (ISR) n'a pas encore été publié, la taxe de validation peut encore être payée dans un délai de six mois à compter de la date de publication de l'ISR.
III. Effets de la validation
12. En vertu de l'article 50.1 de la loi 17-97, une demande de brevet européen pour laquelle la taxe de validation a été payée, a l'effet d'une demande nationale régulière. Après sa publication, elle confère une protection provisoire conformément à l'article 50.3 de la loi 17-97, pour autant que le demandeur dépose les revendications de la demande de brevet européen en langue arabe ou française auprès de l'OMPIC et acquitte la taxe exigible. L'OMPIC publie ces revendications.
13. Avec la publication par l'OEB de la mention de sa délivrance, un brevet européen validé au Maroc produit les mêmes effets qu'un brevet national (article 50.1 de la loi 17-97), à condition toutefois que dans un délai de trois mois à compter de la publication de cette mention, une traduction en langue arabe ou françaisedes revendications soit produite auprès de l'OMPIC et que la taxe exigible soit acquittée (article 50.4 alinéa 1 de la loi 17-97). Le titulaire dispose d'un délai supplémentaire de 2 mois pour produire cette traduction dans le cadre de la requête en poursuite de la procédure auprès de l'OMPIC (Point 3 alinéa 1 de la note du DG).
14. Les dispositions de l'article 50.4 alinéa 2 de la loi 17-97 prévoient que, lorsque la demande ou le brevet dans la langue de la traduction confère une protection moins étendue que celle conférée par ladite demande ou par ledit brevet dans la langue de la procédure devant l'OEB, c'est la traduction qui fait foi, hormis dans les cas d'actions en nullité où est considérée la langue de procédure devant l'OEB.
15. Le point 6 de la note du DG régit les cas de collision entre les demandes de brevet et les brevets européens d'une part et les demandes de brevet et les brevets nationaux d'autre part. Il correspond à l'article 139(1) et (2) CBE et dispose que, par rapport à une demande marocaine plus récente, une demande de brevet européen antérieure validée au Maroc doit être considérée comme faisant partie de l'état de la technique au même titre qu'une demande nationale. Toutefois, pour qu'il puisse y avoir droit antérieur, la taxe de validation doit avoir été acquittée pour cette demande, ce qui garantit que n'importe quelle demande européenne ne pourra pas être prise en considération comme droit antérieur. Il en va de même pour une demande nationale antérieure par rapport à une demande européenne plus récente validée au Maroc.
16. L'OMPIC inscrit au registre et publie toute mention afférente à une modification du brevet validé, intervenue dans le cadre d'une procédure auprès de l'OEB, postérieure à la validation du brevet au Maroc (Point 4 de la note du DG). Ainsi, suite à une procédure d'opposition ou de limitation, ladite mention sera inscrite au registre marocain sans aucune formalité à accomplir par le titulaire auprès de l'OMPIC.
17. Les effets résultant de la validation du brevet européen et de la demande de brevet européen peuvent cesser rétroactivement. Ainsi la protection provisoire attachée à la demande de brevet européen publiée est réputée ne pas avoir été conférée dès l'origine, si la requête en validation est abandonnée ultérieurement (article 50.3 alinéa 3 de la loi 17-97). Si le brevet délivré sur la base de la demande est révoqué au cours de la procédure d'opposition ou de révocation devant l'OEB, la protection provisoire conférée par la demande et les effets du brevet sont réputés ne pas avoir existé dès l'origine dans les limites de la révocation (article 50.4 alinéa 4 de la loi 17-97).
18. Des taxes annuelles pour les brevets européens validés doivent être acquittées, conformément aux dispositions en vigueur pour les brevets nationaux, à l'OMPIC (et non pas à l'OEB) pour les années qui suivent celle au cours de laquelle la mention de la délivrance du brevet européen a été publiée (Point 5 de la note du DG).
19. Les dispositions marocaines relatives à la nullité des brevets nationaux s'appliquent aux brevets européens validés. Les causes de nullité prévues par la loi 17-97 (article 85) et par la CBE (article 138) sont, pour l'essentiel, similaires.
IV. Information du public
20. Le registre européen des brevets contient également des informations sur la validation des demandes de brevet et des brevets européens. Sont indiqués les États pour lesquels une requête en validation a été présentée et la taxe de validation acquittée. L'abandon d'une requête en validation sera communiqué lorsque cette validation a été mentionnée dans le registre. Le Bulletin européen des brevets ainsi que les documents de brevet publiés par l'OEB font mention de la validation des demandes de brevet européen et des brevets européens.
21. Dès paiement de la taxe de validation, l'OEB indique à l'OMPIC les demandes de brevet européen pour lesquelles une requête en validation a pris effet. L'OMPIC publie ces informations le plus tôt possible, mais pas avant l'expiration d'un délai de 18 mois à compter de la date de priorité pertinente (article 50.2 alinéa 2 de la loi 17-97 et point 1 alinéa 2 de la note du DG). L'abandon de la requête en validation est mentionné au cas où les informations relatives à la validation ont déjà été publiées.
22. L'OMPIC publie en outre les traductions des revendications de brevets européens validés, produites par le demandeur conformément à l'article 50.4 de la loi 17-97, et informe du sort de ces brevets conformément aux dispositions nationales en vigueur pour les brevets nationaux.
V. Applicabilité de la loi nationale
23. L'OEB agira, dans le cadre du système de validation, exclusivement sur la base de l'accord de validation conclu avec le Maroc. La procédure proprement dite et les effets juridiques de la validation sont régis uniquement par le droit marocain (Point 7 de la note du DG).
24. En conséquence les dispositions de la CBE relatives aux remèdes juridiques et aux appels ne sont pas applicables dans le cadre de la procédure de validation. L'OEB en effet agit ici dans le cadre de la loi nationale et non pas au titre de la CBE.
VI. Loi et textes réglementaires relatifs à la validation
Loi n° 17-97 relative à la protection de la propriété industrielle telle que modifiée et complétée par la loi 23-13 promulguée par le dahir n°1-14-188 du 27 moharrem 1436 (21 novembre 2014)
Section III : De la validation de la demande de brevet d'invention et du brevet d'invention
Article 50.1– Une demande de brevet d'invention et un brevet d'invention émanant d'un organisme chargé de la propriété industrielle d'un État ou d'une communauté d'États, tel que désigné par voie réglementaire, dénommé ci-après organisme de validation, produisent, sur requête du demandeur, les mêmes effets et sont soumis aux mêmes conditions qu'une demande de brevet d'invention ou un brevet d'invention déposé auprès de l'organisme chargé de la propriété industrielle, sous réserve des dispositions des articles qui suivent ci-dessous.
Article 50.2 – Une requête en validation doit être déposée auprès de l'organisme de validation. Cette requête est assujettie à l'acquittement des droits exigibles.
À l'expiration d'un délai de dix-huit mois courant à compter de la date du dépôt, ou si une priorité a été revendiquée, courant à compter de la priorité la plus ancienne, l'organisme chargé de la propriété industrielle publie, sans délai, toute requête en validation, après avoir été informé par l'organisme de validation de l'acquittement des droits exigibles visés au 1er alinéa ci-dessus.
Article 50.3 – L'organisme chargé de la propriété industrielle publie sur demande du déposant ou son mandataire, les revendications de la demande de brevet déposée auprès de l'organisme de validation en langue arabe ou française, après acquittement des droits exigibles.
La publication de ces revendications confère, conformément à l'article 44 ci-dessus, provisoirement au déposant la protection prévue à l'article 51 ci-dessous.
Cette protection est sans effet dès l'origine lorsque la requête en validation a été retirée, considérée comme retirée ou lorsque la demande de brevet d'invention a été rejetée par l'organisme de validation.
Article 50.4 – Afin de bénéficier de la protection prévue par la présente loi, le titulaire ou son mandataire doit fournir à l'organisme chargé de la propriété industrielle, dans un délai de trois mois courant à compter de la date de publication par l'organisme de validation du brevet d'invention délivré, les revendications en langue arabe ou française et s'acquitter des droits exigibles.
Lorsque la demande ou le brevet dans la langue de la traduction confère une protection moins étendue que celle conférée par ladite demande ou par ledit brevet dans la langue de la procédure devant l'organisme de validation, la traduction mentionnée au 1er alinéa fait foi, hormis dans les cas d'actions en nullité où est considérée la langue de procédure devant l'organisme de validation.
L'organisme chargé de la propriété industrielle publie les revendications du brevet d'invention validé visé au premier alinéa ci-dessus.
La protection mentionnée au premier alinéa ci-dessus est sans effet dès l'origine, lorsque le brevet d'invention validé a été annulé lors d'une procédure devant l'organisme de validation.
Article 50.5 – Les droits exigibles pour le maintien en vigueur d'un brevet d'invention validé, sont acquittés auprès de l'organisme chargé de la propriété industrielle conformément à l'article 82 de la présente loi.
Décret d'application n° 2-14-316 du 23 rabii I 1436 (29 janvier 2015) modifiant et complétant le décret n° 2-00-368 du 18 rabii II 1425 (7 juin 2004) pris pour l'application de la loi 23-13 relative à la protection de la propriété industrielle
Article 22.1 L'organisme de validation mentionné dans l'article 50.1 de la loi n°17-97 précitée, est fixé par arrêté de l'autorité gouvernementale chargée de l'industrie.
Arrêté du Ministre de l'Industrie, du Commerce, de l'Investissement et de l'Économie Numérique n° 15-162 du 9 rabii II 1436 (30 janvier 2015) désignant l'organisme de validation,
Le Ministre de l'Industrie, du Commerce, de l'Investissement et de l'Économie Numérique,
Vu la loi n° 17-97 relative à la protection de la propriété industrielle telle que modifiée et complétée par la loi n° 23-13 promulguée par le dahir n° 1-14-188 du 27 moharrem 1436 (21 novembre 2014), et en particulier les articles 50.1 à 50.5 du dahir ;
Vu le décret n° 2-00-368 du 18 rabii II 1425 (7 juin 2014) concernant l'application de la loi n° 17-97 relative à la protection de la propriété industrielle, tel que modifié et complété par le décret n° 2-14-316 du 8 rabii II 1436 (29 janvier 2015) et en particulier son article 22.1 ;
Arrête ce qui suit :
ARTICLE PREMIER
L'Office européen des brevets est désigné comme organisme de validation de la demande de brevet d'invention ou du brevet d'invention tel que mentionné dans l'article 50.1 de la loi n° 17-97 relative à la protection de la propriété industrielle.
ARTICLE 2
Le présent arrêté est publié au Bulletin officiel.
Note d'information du Directeur Général de l'Office Marocain de la Propriété Industrielle et Commerciale concernant la procédure de validation des brevets européens au Maroc publiée le 19 janvier 2015
Dans le cadre de la stratégie nationale en matière d'innovation qui prévoit l'amélioration du système national des brevets d'invention en tenant compte des meilleurs standards internationaux en la matière et des intérêts des entreprises innovantes d'une part et des autres utilisateurs de la propriété industrielle d'autre part, le Maroc a mis en place une procédure de validation des brevets d'invention délivrés par un organisme de validation reconnu. Cette procédure est régie par la loi 17-97 relative à la protection de la propriété industrielle, telle que modifiée et complétée par la loi 23-13 ainsi que par les textes réglementaires y afférents.
En vertu de ces textes, l'Office Européen des Brevets (OEB) est reconnu comme organisme de validation. À cet effet, sur requête du demandeur auprès de l'OEB, une demande de brevet européen et un brevet européen délivré sur la base d'une telle demande peuvent être validés au Maroc.
Dans ce sens, la présente note d'information du Directeur Général de l'Office Marocain de la Propriété Industrielle et Commerciale (OMPIC) précise les modalités de mise en œuvre de cette procédure et ce conformément à la législation et à la réglementation en vigueur.
1- Dépôt et retrait de la requête en validation :
Une requête en validation est réputée présentée auprès de l'OEB avec toute demande de brevet européen déposée à compter du 1er mars 2015.
La requête en validation peut être retirée auprès de l'OEB à tout moment. Elle est réputée retirée lorsque le droit de validation prescrit n'a pas été acquitté en temps voulu, ou lorsque la demande de brevet européen a été définitivement rejetée ou retirée ou est définitivement réputée retirée. L'OMPIC publie le plus tôt possible ces informations sur la demande de brevet européen, s'il a déjà publié la mention afférente à ladite requête de validation conformément aux dispositions de l'article 50.2 de la loi n° 17-97.
2- Les modalités de paiement du droit de validation :
Le droit de validation doit être payé à l'OEB dans un délai de six mois à compter de la date de la mention de la publication du rapport de recherche européenne au Bulletin européen des brevets ou, le cas échéant, dans le délai prévu pour accomplir les actes requis pour l'entrée dans la phase européenne d'une demande internationale (article 50.2 paragraphe 1 de la loi n° 17-97).
Le droit de validation peut encore être valablement acquitté dans un délai supplémentaire de deux mois après l'expiration de la période pertinente visée au paragraphe 1. Dans ce cas, une taxe pour paiement tardif est versée au profit de l'OEB.
Le règlement relatif aux taxes de l'OEB est applicable au paiement des droits de validation. Les droits de validation valablement acquittés ne sont pas remboursés. Le montant du droit de validation est fixé d'un commun accord entre l'OEB et l'OMPIC. Il est de : 240 euros.
3- Inobservation du délai de fourniture des revendications traduites :
Si la traduction exigée pour la validation du brevet européen n'est pas produite dans le délai de 3 mois, courant à compter de la date de publication par l'OEB du brevet d'invention délivré, conformément aux dispositions de l'article 50.4 de la loi n° 17-97, le titulaire dispose d'un délai supplémentaire de 2 mois pour produire cette traduction dans le cadre de la requête en poursuite de la procédure auprès de l'OMPIC.
Si les revendications ne sont pas produites en temps utile ou si les droits exigibles ne sont pas acquittés dans les délais, le brevet européen validé est réputé sans effet dès l'origine.
4- La publication de la mention d'une modification du brevet validé :
L'OMPIC inscrit au registre et publie toute mention afférente à une modification du brevet validé, intervenue dans le cadre d'une procédure auprès de l'OEB, postérieure à la validation du brevet au Maroc.
5- Maintien en vigueur d'un brevet validé :
Les droits exigibles pour le maintien en vigueur d'un brevet européen validé sont acquittés auprès de l'OMPIC pour les années qui suivent celle au cours de laquelle la mention de la délivrance du brevet européen a été publiée, conformément aux dispositions des articles 82 et 50.5 de la loi n° 17-97.
6- Droits antérieurs :
Une demande de brevet européen pour laquelle un droit de validation a été payé et un brevet européen validé sont traités du point de vue des droits antérieurs, par rapport à une demande de brevet national ou à un brevet national, de la même manière que s'il s'agissait d'une demande de brevet national ou d'un brevet national, conformément aux dispositions de l'article 55, paragraphe g), de la loi n° 17-97.
Une demande de brevet national ou un brevet national sont traités du point de vue des droits antérieurs, par rapport à un brevet européen validé, de la même manière qu'ils le seraient par rapport à un brevet national.
7- Droit applicable
Pour la mise en œuvre de l'accord de validation, les dispositions de la législation et réglementation nationale s'appliquent à l'ensemble de la procédure de validation.
Annexe : définitions
Pour l'application de la désignation de l'Office européen des brevets comme organisme de validation, on entend par,
a) "demande de brevet européen", toute demande déposée en vertu de la Convention sur le brevet européen (CBE) en vue d'obtenir un brevet européen, ainsi que toute demande internationale déposée au titre du Traité de coopération en matière de brevets (PCT), pour laquelle l'Office européen des brevets (OEB) agit en qualité d'office désigné ou élu et dans laquelle le Maroc est désigné ;
b) "brevet européen validé" tout brevet européen délivré par l'OEB sur la base d'une demande de brevet européen ayant donné lieu au dépôt d'une requête en validation au Maroc ;
c) "droit de validation" la taxe à acquitter auprès de l'OEB pour valider une demande de brevet européen ou un brevet européen au Maroc ;
d) "date de publication du brevet d'invention délivré" la date à laquelle la mention de la délivrance du brevet européen est publiée au Bulletin européen des brevets.
VII. Diagrammes


2 Loi n°17-97 relative à la protection de la propriété industrielle, telle que modifiée et complétée par la loi n°23-13 promulguée par le dahir n°1-14-188 du 27 moharrem 1436 (21 novembre 2014) publiée au bulletin officiel (BO) du royaume du Maroc n° 6318 du 18 décembre 2014 (publication en français, BO n° 6358 du 7 mai 2015)
3 Décret n° 2-14-316 du 23 rabii I 1436 (29 janvier 2015) modifiant et complétant le décret n° 2-00-368 du 18 rabii II 1425 (7 juin 2004) pris pour l'application de la loi n° 17-97 relative à la protection de la propriété industrielle publié au BO n° 6333 du 9 février 2015 (publication en français, BO n° 6358 du 7 mai 2015).
Arrêté du Ministre de l'Industrie, du Commerce, de l'Investissement et de l'Économie Numérique n° 15-162 du 30 janvier 2015, désignant l'organisme de validation, publié au bulletin officiel du royaume du Maroc n° 6333 du 9 février 2015.
4 Note d'information du Directeur Général de l'Office Marocain de la Propriété Industrielle et Commerciale (OMPIC) sur la procédure de validation des brevets européens au Maroc, publiée sur le site Internet de l'OMPIC, le 19 janvier 2015
www.ompic.ma/sites/default/files/Fiche%20de%20la%20proc%C3%A9dure%20de%20validation%20%20des%20brevets.pdf
5 JO OEB 2015, A18 ; note du DG point 2 alinéa 3.
6 Communiqué de l'Office européen des brevets, en date du 5 février 2015, relatif aux délais pour le paiement des taxes de validation (JO OEB 2015, A19) - Pratique identique à celle relative au délai supplémentaire pour le paiement des taxes d'extension (JO OEB 2009, 603).
7 Le demandeur doit y indiquer s'il envisage d'acquitter la taxe de validation.