Article 67
Référence : JO OEB 2016, A67
Date de publication en ligne: 31.8.2016
OFFICE EUROPÉEN DES BREVETS
Communications de l'OEB
Validation des brevets européens en République de Moldavie
I. Fondements
Le système de validation des brevets européens en République de Moldavie mis en place dans le cadre de l'accord de validation conclu entre l'Organisation européenne des brevets et le gouvernement de la République de Moldavie, est entré en vigueur le 1er novembre 20151.
Le système de validation offre aux demandeurs de brevets européens un moyen simple et économique d'obtenir une protection par brevet en République de Moldavie. Sur requête du demandeur et moyennant le paiement de la taxe prescrite, les demandes de brevet européen (demandes directes et euro-PCT) et les brevets européens pourront être validés en République de Moldavie. Les effets y seront les mêmes que ceux des demandes nationales et des brevets nationaux. La procédure de validation repose toutefois non pas sur l'application directe de la CBE, mais exclusivement sur le droit national.
Les dispositions relatives au système de validation en République de Moldavie sont énoncées à l'article 2(2) point b), à l'article 3, à l'article 4(1) et (2) point e), à l'article 5(2) point c), à l'article 8(3), à l'article 20(1), aux articles 441 à 443, à l'article 52(2), à l'article 64(1) et à l'article 93(41) de la loi n° 50‑XVI du 7 mars 2008 relative à la protection des inventions, telle que modifiée et complétée par la loi n° 160 du 30 juillet 2015 (ci-après dénommée "loi n° 50‑XVI").2
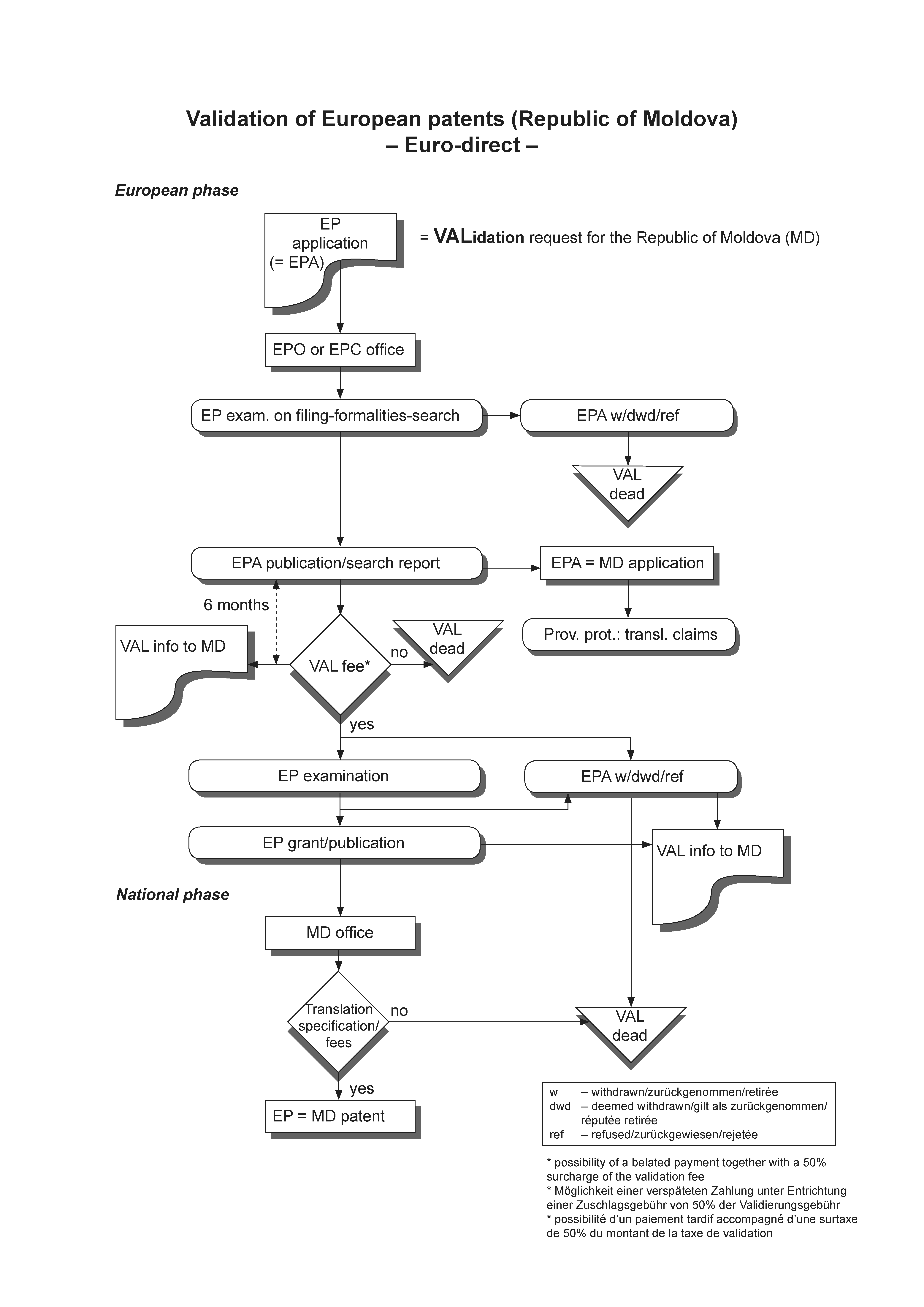
Lesdites dispositions sont reproduites ci-après au point VI. Deux diagrammes illustrent le déroulement de la procédure de validation selon la voie de dépôt et permettent de mieux la comprendre (VII).
II. Procédure de validation
Validation d'une demande de brevet européen
1. La validation a lieu sur requête du demandeur. La requête en validation est réputée présentée pour toute demande de brevet européen déposée à compter du 1er novembre 2015 (article 44²(1) de la loi n° 50‑XVI). Cette possibilité de validation n'existe pas pour les demandes déposées avant cette date ni pour les brevets européens délivrés sur la base de ces demandes.
2. La taxe de validation pour la République de Moldavie est publiée par la décision du Président de l'Office européen des brevets (OEB) en date du 1er octobre 2015. Elle est fixée d'un commun accord entre l'OEB et l'Agence nationale de la propriété intellectuelle de la République de Moldavie (AGEPI), et s'élève à 200 EUR.3 Elle doit être acquittée à l'OEB (et non pas à l'AGEPI) dans un délai de six mois à compter de la date à laquelle le Bulletin européen des brevets a mentionné la publication du rapport de recherche européenne (article 442(4) de la loi n° 50‑XVI).
3. À l'expiration du délai de base, le demandeur peut encore acquitter la taxe de validation moyennant le paiement d'une surtaxe de 50 % du montant de la taxe de validation,4
a) dans un délai de deux mois à compter de l'expiration du délai de base ("délai supplémentaire") ou
b) parallèlement à la poursuite de la procédure concernant la taxe de désignation : dans un délai de deux mois à compter de la signification d'une notification constatant la perte d'un droit due au défaut de paiement de la taxe de désignation conformément à la règle 112(1) CBE.
4. Aucune notification n'est établie pour signaler la non-observation du délai de base ou l'expiration du délai supplémentaire. La restitutio in integrum quant aux délais de paiement de la taxe de validation n'est pas possible.
5. Les dispositions du règlement relatif aux taxes de l'OEB s'appliquent par analogie au paiement de la taxe de validation (article 44²(4), deuxième phrase, de la loi n° 50‑XVI). La taxe est indiquée dans le barème des taxes et redevances de l'OEB, qui est publié au Journal officiel de l'OEB.
6. Si la taxe de validation n'est pas acquittée dans les délais précités, la requête en validation est réputée retirée (article 44²(3), deuxième phrase, de la loi n° 50‑XVI). En acquittant la taxe de validation, le demandeur décide de valider en République de Moldavie la demande de brevet européen. La déclaration prévue à la rubrique 33.25 du formulaire de requête en délivrance (EPA/EPO/OEB 1001 version 11.15) n'a qu'une valeur déclarative et vise à faciliter la saisie des taxes.
7. Le demandeur peut à tout moment retirer la requête en validation par une déclaration en ce sens auprès de l'OEB. La requête en validation est réputée retirée lorsque la demande de brevet européen a été définitivement rejetée, a été retirée ou est réputée retirée (article 44²(3) de la loi n° 50‑XVI). Les taxes de validation valablement acquittées ne sont pas remboursées (article 44²(4), deuxième phrase, de la loi n° 50‑XVI).
8. Une demande de brevet européen pour laquelle la taxe de validation a été acquittée et qui a été rejetée ou retirée ou qui est réputée retirée dans une procédure devant l'OEB peut être transformée en demande de brevet national en soumettant à l'AGEPI une requête en transformation. La requête en transformation doit être présentée dans les trois mois suivant la date à laquelle la demande de brevet européen a été rejetée, retirée ou est réputée retirée. Elle doit contenir la requête en délivrance d'un brevet national, une copie de la demande de brevet européen, une traduction de cette dernière en roumain6 et la preuve du paiement de la taxe prescrite (article 441(9) de la loi n° 50‑XVI).
9. Si une demande de brevet européen est validée en République de Moldavie, toute demande divisionnaire européenne issue de cette demande peut également faire l'objet d'une validation.
Validation d'une demande euro‑PCT
10. Le système de validation s'applique également aux demandes internationales au titre du PCT (article 3 de la loi n° 50‑XVI) qui ont été déposées à compter du 1er novembre 2015, à condition que la désignation de l'OEB et/ou de la République de Moldavie n'ait pas été retirée.
11. La procédure décrite pour la validation des demandes de brevet européen s'applique aux demandes euro-PCT, sous réserve que la taxe de validation, lors de l'entrée dans la phase européenne, soit versée à l'OEB dans un délai de 31 mois à compter de la date de dépôt (ou de la date de priorité la plus ancienne), ou de six mois à compter de la date de publication du rapport de recherche internationale, le délai expirant le plus tard étant applicable (article 442(4) de la loi n° 50‑XVI).
12. En cas d'entrée anticipée dans la phase européenne avant l'expiration du délai de 31 mois prévu à la règle 159(1) CBE, le déposant doit se conformer aux exigences relatives à l'entrée dans la phase européenne comme si ce délai expirait à la date à laquelle il requiert le traitement anticipé. Le paiement de la taxe de validation dépend donc de la date de la requête en traitement anticipé, c'est-à-dire de la question de savoir si le délai de paiement de cette taxe a déjà expiré à cette date. Si, à la date de la requête en traitement anticipé, le rapport de recherche internationale (ISR) n'a pas encore été publié, la taxe de validation peut encore être payée dans un délai de six mois à compter de la date de publication de l'ISR.
III. Effets de la validation
13. En vertu de l'article 441(1) de la loi n° 50‑XVI, une demande de brevet européen ayant fait l'objet d'une requête en validation a la valeur d'une demande nationale régulière. Après sa publication, elle confère une protection provisoire conformément à l'article 441(3) de la loi n° 50‑XVI, pour autant que le demandeur dépose les revendications en langue roumaine auprès de l'AGEPI et acquitte la taxe prescrite. L'AGEPI publie ces revendications.
14. Après la publication par l'OEB de la mention de la délivrance, un brevet européen validé en République de Moldavie produit les mêmes effets qu'un brevet national (article 441(4) de la loi n° 50‑XVI), à condition toutefois que dans un délai de trois mois à compter de la publication de cette mention, le titulaire produise une traduction du fascicule du brevet en langue roumaine auprès de l'AGEPI et acquitte la taxe prescrite (article 44²(6) de la loi n° 50‑XVI). Le titulaire dispose d'un délai supplémentaire de trois mois pour produire cette traduction moyennant le paiement, dans ce délai supplémentaire, d'une surtaxe de 100 % du montant de la taxe de publication prescrite (article 44²(10) de la loi n° 50‑XVI).
15. L'article 443(2) de la loi n° 50‑XVI prévoit que, lorsque la demande ou le brevet dans la langue de la traduction confère une protection moins étendue que celle conférée par ladite demande ou par ledit brevet dans la langue de la procédure devant l'OEB, la traduction est le texte qui fait foi, hormis dans les cas d'actions en nullité qui seront fondées sur la langue de procédure devant l'OEB.
16. L'article 441(5) et (6) de la loi n° 50‑XVI régit les cas de collision entre les demandes de brevet et les brevets européens d'une part et les demandes de brevet et les brevets nationaux d'autre part. Il correspond à l'article 139(1) et (2) CBE et dispose que, par rapport à une demande moldave plus récente, une demande de brevet européen antérieure validée en République de Moldavie doit être considérée comme faisant partie de l'état de la technique au même titre qu'une demande nationale. Toutefois, pour qu'il puisse y avoir droit antérieur, la taxe de validation doit avoir été acquittée pour cette demande, ce qui garantit qu'il ne sera pas possible de considérer n'importe quelle demande européenne comme droit antérieur. Il en va de même pour une demande nationale antérieure ou un brevet national antérieur par rapport à un brevet européen plus récent validé en République de Moldavie.
17. Si, à la suite d'une opposition ou d'une requête en limitation formée auprès de l'OEB, le brevet européen validé en République de Moldavie est maintenu sous une forme modifiée, le titulaire du brevet fournira à l'AGEPI une traduction en roumain des revendications modifiées et acquittera la taxe de publication prescrite dans un délai de trois mois à compter de la date à laquelle a été publiée la décision de maintenir le brevet européen tel que modifié ou de le limiter (article 442(7) de la loi n° 50‑XVI). La traduction peut encore être valablement produite dans un délai supplémentaire de trois mois à compter de l'expiration du délai de base, moyennant le versement, dans ce délai supplémentaire, d'une surtaxe d'un montant égal à 100 % de la taxe de publication (article 442(10) de la loi n° 50‑XVI).
18. Les effets résultant de la validation du brevet européen et de la demande de brevet européen peuvent cesser rétroactivement. Ainsi la protection provisoire attachée à la demande de brevet européen publiée est réputée ne pas avoir été conférée dès l'origine, si la requête en validation est abandonnée ultérieurement (article 441(7) de la loi n° 50‑XVI). De même, si le brevet délivré sur la base d'une demande est révoqué au cours de la procédure d'opposition ou de révocation devant l'OEB ou est limité au cours d'une procédure de limitation devant l'OEB, la protection provisoire conférée par la demande et les effets du brevet seront réputés ne pas avoir existé dès l'origine (article 441(8) de la loi n° 50‑XVI).
19. Des taxes annuelles pour les brevets européens validés doivent être acquittées, conformément aux dispositions en vigueur pour les brevets nationaux, à l'AGEPI (et non pas à l'OEB) pour les années qui suivent celle au cours de laquelle la mention de la délivrance du brevet européen a été publiée (article 93(41) de la loi n° 50‑XVI).
20. Les dispositions moldaves relatives à la nullité des brevets nationaux s'appliquent aux brevets européens validés (article 64(1) de la loi n° 50‑XVI). Les motifs de nullité prévus à l'article 64(1) de la loi n° 50‑XVI sont, pour l'essentiel, similaires à ceux énumérés à l'article 138 CBE.
IV. Information du public
21. Le Registre européen des brevets contient également des informations sur la validation des demandes de brevet et des brevets européens. Sont indiqués les États pour lesquels une requête en validation a été présentée et la taxe de validation acquittée. L'abandon d'une requête en validation sera communiqué lorsque cette validation aura été mentionnée dans le registre. Le Bulletin européen des brevets ainsi que les documents de brevet publiés par l'OEB font mention de la validation des demandes de brevet européen et des brevets européens.
22. Dès le paiement de la taxe de validation, l'OEB informera l'AGEPI des demandes de brevet européen pour lesquelles une requête en validation a été valablement présentée. L'AGEPI publiera ces informations le plus tôt possible, mais pas avant l'expiration d'un délai de 18 mois à compter de la date de priorité pertinente (article 442(2) de la loi n° 50‑XVI). L'abandon de la requête en validation sera publié au cas où les informations relatives à la validation ont déjà été publiées.
23. L'AGEPI publiera en outre les traductions des fascicules de brevets européens validés, produites par le demandeur conformément à l'article 442(6) de la loi n° 50‑XVI, ainsi que les traductions des brevets européens modifiés, conformément à l'article 442(7) de la loi n° 50‑XVI, et informera du sort de ces brevets conformément aux dispositions nationales en vigueur pour les brevets nationaux.
V. Applicabilité de la loi nationale
24. L'OEB agira, dans le cadre du système de validation, exclusivement sur la base de l'accord de validation conclu avec la République de Moldavie. La procédure proprement dite et les effets juridiques de la validation sont régis uniquement par le droit national de la République de Moldavie.
25. En conséquence les dispositions de la CBE relatives aux voies de recours ne sont pas applicables dans le cadre de la procédure de validation. L'OEB agit en effet ici dans le cadre de la loi nationale et non pas au titre de la CBE.
VI. Loi et textes réglementaires relatifs à la validation7
Loi relative à la protection des inventions n° 50‑XVI du 7 mars 2008
publiée au Journal officiel ("Monitorul Oficial") n° 117‑119/455 du 4 juillet 2008,
modifiée par la loi n° 160 du 30 juillet 2015 et par la loi n°173 du 25 juillet 2014
CHAPITRE I
DISPOSITIONS GÉNÉRALES
[...]
Article 2 Cadre juridique
[...]
(2) Les droits résultant d'un
[...]
b) brevet européen validé
sont reconnus et protégés sur le territoire de la République de Moldavie conformément à la présente loi.
[...]
Article 3 Définitions
Aux fins de la présente loi, on entend par :
[...]
"demande de brevet européen" toute demande déposée en vertu de la Convention sur la délivrance de brevets européens (Convention sur le brevet européen) adoptée à Munich le 5 octobre 1973, en vue d'obtenir un brevet européen, ainsi que toute demande internationale déposée au titre du Traité de coopération en matière de brevets, pour laquelle l'Office européen des brevets (ci-après dénommé l'"OEB") agit en qualité d'office désigné ou élu et dans laquelle la République de Moldavie est désignée ;
[...]
"brevet européen validé" tout brevet délivré par l'OEB en vertu de la Convention sur le brevet européen adoptée à Munich le 5 octobre 1973, sur la base d'une demande de brevet européen faisant l'objet d'une requête en validation en République de Moldavie ;
[...]
"validation d'un brevet européen" la reconnaissance, sur requête, des effets d'une demande de brevet européen ou d'un brevet européen en République de Moldavie ;
[...]
"accord de validation" l'Accord entre le gouvernement de la République de Moldavie et l'Organisation européenne des brevets relatif à la validation de brevets européens, signé le 16 octobre 2013.
Article 4 Formes de protection des inventions
(1) Les inventions sont protégées par les titres de protection délivrés en vertu de la présente loi, par le brevet eurasien et par le brevet européen validé.
(2) Les inventions sont protégées par les titres de protection suivants :
[...]
e) brevet européen validé.
[...]
Article 5 Office national
[...]
(2) En vertu de la présente loi, l'AGEPI :
[...]
c) […] conduit les procédures visant à valider les effets de demandes de brevet européen et les effets de brevets européens en République de Moldavie ;
[...]
CHAPITRE II
DROIT DES BREVETS
Section 1
Brevetabilité
Article 8 Nouveauté
[...]
(3) Sont également considérés comme compris dans l'état de la technique le contenu de demandes de brevet telles qu'elles ont été déposées auprès de l'AGEPI et le contenu de demandes de brevet européen pour lesquelles une taxe de validation a été acquittée, qui ont une date de dépôt antérieure à celle mentionnée au paragraphe 2 et qui ont été publiées à cette date ou à une date postérieure en vertu de l'article 49.
Section 3
Effets du brevet et de la demande de brevet
Article 20 Droits conférés par un brevet
(1) Un brevet d'invention, un brevet de courte durée, un brevet eurasien et un brevet européen validé confèrent à leur titulaire le droit exclusif d'exploiter l'invention pour toute la durée du brevet.
[...]
CHAPITRE III
DEMANDE DE BREVET
Section 3
Procédure applicable aux demandes déposées en vertu des conventions internationales
Article 441 Demandes de brevet européen et brevets européens validés
(1) Sous réserve des dispositions des articles 441 à 443, les demandes de brevet européen et les brevets européens validés produisent les mêmes effets et sont soumis aux mêmes conditions que les demandes de brevet ou brevets au titre de la présente loi.
(2) Une demande de brevet européen à laquelle une date de dépôt a été accordée a la valeur d'une demande de brevet régulière bénéficiant, le cas échéant, de la priorité revendiquée pour la demande de brevet européen, quel que soit le sort qui lui sera réservé.
(3) Une demande de brevet européen publiée confère provisoirement la même protection que celle conférée par une demande de brevet publiée, conformément à la présente loi, et ce à compter de la date à laquelle l'AGEPI a publié, suite au paiement de la taxe de publication prescrite, une traduction dans la langue officielle du pays des revendications de la demande de brevet européen publiée.
(4) Un brevet européen validé confère, à compter de la date de publication de la mention de sa délivrance par l'OEB, les mêmes droits que conférerait un brevet délivré au titre de la présente loi.
(5) Une demande de brevet européen pour laquelle la taxe de validation a été acquittée ou un brevet européen validé sont traités du point de vue des droits antérieurs, par rapport à une demande de brevet ou à un brevet, de la même manière que s'il s'agissait d'une demande de brevet ou d'un brevet au titre de la présente loi.
(6) Une demande de brevet ou un brevet sont traités du point de vue des droits antérieurs, par rapport à un brevet européen validé, de la même manière que par rapport à un brevet.
(7) Lorsque la requête en validation a été retirée ou est réputée retirée, la demande de brevet européen est réputée n'avoir pas eu, dès l'origine, les effets visés au paragraphe 3.
(8) S'il a été révoqué lors d'une procédure d'opposition ou de révocation ou s'il a été limité lors d'une procédure de limitation devant l'OEB, le brevet européen validé et la demande de brevet européen sur la base de laquelle il a été délivré sont réputés n'avoir pas eu, dès l'origine, les effets prévus aux paragraphes 3 et 4.
(9) Une demande de brevet européen pour laquelle la taxe de validation a été acquittée peut être transformée en demande de brevet national en soumettant à l'AGEPI une requête en transformation dans les trois mois suivant la date à laquelle la demande de brevet européen a été rejetée, retirée ou est réputée retirée. La requête en transformation doir contenir la requête en délivrance d'un brevet, une copie de la demande de brevet européen, une traduction de la demande de brevet européen dans la langue officielle, certifiée conforme à l'original, ainsi que la preuve du paiement de la taxe prescrite. Si la traduction de la demande de brevet européen n'est pas déposée auprès de l'AGEPI ou si la taxe prescrite n'est pas acquittée à la date de dépôt de la requête en transformation ou dans les trois mois qui suivent, la requête en transformation est réputée retirée.
Article 442 Procédure de validation des brevets européens
(1) Une demande de brevet européen et un brevet européen délivré sur la base de cette demande sont validés en République de Moldavie à condition que la requête en validation soit mentionnée par le demandeur dans la demande de brevet européen. La requête en validation est réputée présentée pour toute demande de brevet européen déposée auprès de l'OEB à compter de la date à laquelle l'accord de validation entre en vigueur.
(2) L'AGEPI publie la requête en validation et l'inscrit au registre national des demandes de brevet après avoir été informée par l'OEB du paiement de la taxe de validation prescrite, mais pas avant l'expiration d'un délai de dix-huit mois à compter de la date de dépôt ou, si une priorité a été revendiquée, à compter de la date de priorité la plus ancienne.
(3) La requête en validation peut être retirée à tout moment. Elle est réputée retirée lorsque la taxe de validation prescrite n'a pas été acquittée en temps voulu, ou lorsque la demande de brevet européen a été définitivement rejetée, a été retirée ou est réputée retirée. L'AGEPI publie ces informations si elle a déjà publié la requête en validation conformément aux dispositions du paragraphe 2. Le mode de publication et le contenu des informations publiées en vertu des paragraphes 2 et 3 sont spécifiés dans le règlement.
(4) La taxe de validation prévue au paragraphe 2 doit être payée à l'OEB dans un délai de six mois à compter de la date à laquelle le Bulletin européen des brevets a mentionné la publication du rapport de recherche européenne ou, le cas échéant, dans le délai prévu pour accomplir les actes requis en vue de l'entrée dans la phase européenne d'une demande internationale pour laquelle l'OEB agit en tant qu'office désigné ou élu et dans laquelle la République de Moldavie est désignée. La taxe de validation exigible selon le règlement de l'OEB relatif aux taxes ne sera pas remboursée.
(5) La taxe de validation peut encore être valablement acquittée dans un délai de deux mois après l'expiration du délai applicable visé au paragraphe 4, moyennant le versement, dans ce délai supplémentaire, d'une surtaxe de 50 %.
(6) Dans un délai de trois mois à compter de la date à laquelle la mention de la délivrance du brevet européen a été publiée, le titulaire du brevet doit fournir à l'AGEPI une traduction du fascicule du brevet dans la langue officielle du pays et acquitter la taxe de publication prescrite.
(7) Si, à la suite d'une opposition ou d'une requête en limitation formée auprès de l'OEB, le brevet européen est maintenu sous une forme modifiée, le titulaire du brevet doit fournir à l'AGEPI une traduction des revendications modifiées dans la langue officielle du pays et acquitter la taxe de publication prescrite dans un délai de trois mois à compter de la date à laquelle a été publiée la décision de maintenir le brevet européen tel que modifié ou de le limiter.
(8) Lorsque le texte du fascicule du brevet et des revendications contient des signes de référence utilisés dans les dessins, ces dessins sont joints à la traduction visée aux paragraphes 6 et 7.
(9) Si les exigences spécifiées par la loi sont remplies, l'AGEPI publie toute traduction déposée dans les délais conformément aux paragraphes 6 et 7 et inscrit le brevet européen validé au registre national des brevets. L'AGEPI certifie, sur demande, la validation du brevet européen en République de Moldavie conformément à la présente loi.
(10) Si la traduction visée au paragraphe 6 ou 7 n'est pas produite en temps voulu ou si la taxe de publication n'est pas acquittée dans les délais, le brevet européen validé est, dès l'origine, réputé sans effet. La traduction peut encore être valablement produite dans un délai supplémentaire de trois mois à compter de l'expiration du délai applicable visé au paragraphe 6 ou 7, moyennant le versement, dans ce délai supplémentaire, d'une surtaxe d'un montant égal à 100 % de la taxe de publication.
(11) Les taxes annuelles pour le maintien en vigueur du brevet européen délivré sont acquittées conformément à l'article 93.
Article 443 Texte de la demande de brevet européen ou du brevet européen faisant foi
(1) Le texte de la demande de brevet européen ou du brevet européen rédigé dans la langue de la procédure devant l'OEB est le texte qui fait foi dans toutes les procédures en République de Moldavie.
(2) La traduction est considérée comme étant le texte qui fait foi si la demande de brevet européen ou le brevet européen dans la langue de la traduction confère une protection moins étendue que celle conférée par ladite demande ou par ledit brevet dans la langue de la procédure devant l'OEB, cette disposition n'étant pas applicable en cas de procédure de nullité.
(3) Le demandeur d'un brevet européen ou le titulaire d'un brevet européen validé peut produire à tout moment une traduction révisée. La traduction révisée des revendications d'une demande de brevet européen publiée ou du fascicule d'un brevet européen validé n'a pas d'effet juridique tant qu'elle n'a pas été publiée par l'AGEPI, suite au paiement de la taxe de publication prescrite.
(4) Quiconque a, de bonne foi, commencé à exploiter une invention ou a fait des préparatifs effectifs et sérieux à cette fin, sans que cette exploitation constitue une contrefaçon de la demande ou du brevet dans le texte de la traduction initiale, peut, après que la traduction révisée a pris effet, poursuivre à titre gratuit son exploitation dans son entreprise ou pour les besoins de celle-ci.
CHAPITRE IV
PROCÉDURE JUSQU'À LA DÉLIVRANCE
Section 1
Examen jusqu'à la délivrance
Article 52 Examen des conditions de délivrance d'un brevet de courte durée
[...]
(2) Dans le cadre de l'examen visé au paragraphe 1, l'AGEPI procède à une recherche sur l'état de la technique, laquelle couvre les brevets, les demandes de brevet, les modèles d'utilité déposés auprès de l'AGEPI avec une date de dépôt antérieure à la date de dépôt de la demande à examiner et publiés en vertu de l'article 49 à cette date ou ultérieurement, les demandes de brevet européen pour lesquelles la taxe de validation a été acquittée et les brevets européens validés, les demandes eurasiennes et les brevets eurasiens, ainsi que les connaissances générales figurant dans des sources destinées au grand public, accessibles au public avant la date de dépôt de la demande de brevet.
[...]
CHAPITRE V
PROCÉDURE POST-DÉLIVRANCE
Section 1
Maintien, résiliation et nullité
Article 64 Nullité
(1) Les brevets délivrés par l'AGEPI et les brevets européens validés peuvent être déclarés nuls entièrement ou partiellement
[…]
CHAPITRE VII
DISPOSITIONS COMMUNES
Section 1
Dispositions générales de procédure
Article 93 Taxes
[...]
(41) Les taxes annuelles pour un brevet européen validé sont payées à l'AGEPI pour les années qui suivent celle au cours de laquelle la mention de la délivrance du brevet européen a été publiée par l'OEB. Si les taxes annuelles du brevet européen sont dues dans les deux mois suivant la date à laquelle la mention de la délivrance du brevet européen est publiée, ces taxes sont réputées valablement acquittées si le paiement a été effectué pendant cette période.
[...]
VII. Diagrammes

2 La version consolidée de la loi n° 50‑XVI, telle que modifiée par la loi n° 160 du 30 juillet 2015 a été publiée au registre national des actes juridiques de la République de Moldavie : http://lex.justice.md/index.php?action=view&view=doc&lang=1&id=328367.
4 Voir l'article 442(5) de la loi n° 50‑XVI et le point 2 du Communiqué de l'Office européen des brevets, en date du 5 février 2015, relatif aux délais pour le paiement des taxes de validation (JO OEB 2015, A19).
5 Le demandeur doit y indiquer s'il envisage d'acquitter la taxe de validation.
6 La loi n° 50‑XVI se réfère à "langue officielle". Selon la décision de la Cour constitutionnelle de la République de Moldavie, jugement n° 36 du 5 décembre 2013, la "langue officielle" de la République de Moldavie est le roumain.
7 Il est à noter que seules les versions roumaine et russe de la loi n° 50‑XVI font foi : http://lex.justice.md/viewdoc.php?action=view&view=doc&id=328367&lang=1, http://lex.justice.md/viewdoc.php?action=view&view=doc&id=328367&lang=2.
