Article 106
Référence : JO OEB 2023, A106
Date de publication en ligne: 22.12.2023
OFFICE EUROPÉEN DES BREVETS
Communications de l'OEB
Validation des brevets européens en Géorgie
I. Fondements
Le système de validation des brevets européens en Géorgie, mis en place conformément à l'accord de validation conclu entre l'Organisation européenne des brevets et le gouvernement de la Géorgie, entrera en vigueur le 15 janvier 2024.1
Le système de validation fournit aux demandeurs de brevets européens un moyen simple et économique d'obtenir une protection par brevet en Géorgie. Sur requête du demandeur et moyennant le paiement de la taxe prescrite, les demandes de brevet européen (demandes directes et euro-PCT) et les brevets européens pourront être validés en Géorgie. Les effets y seront les mêmes que ceux des demandes nationales et des brevets nationaux. La procédure de validation ne repose pas sur l'application directe de la CBE mais elle est régie exclusivement par le droit national.
Les dispositions relatives au système de validation en Géorgie sont énoncées à l'article 2(1) points v) à y), à l'article 12(6), à l'article 421, à l'article 47(5), à l'article 57 et aux articles 752 à 754 de la loi sur les brevets de Géorgie.2
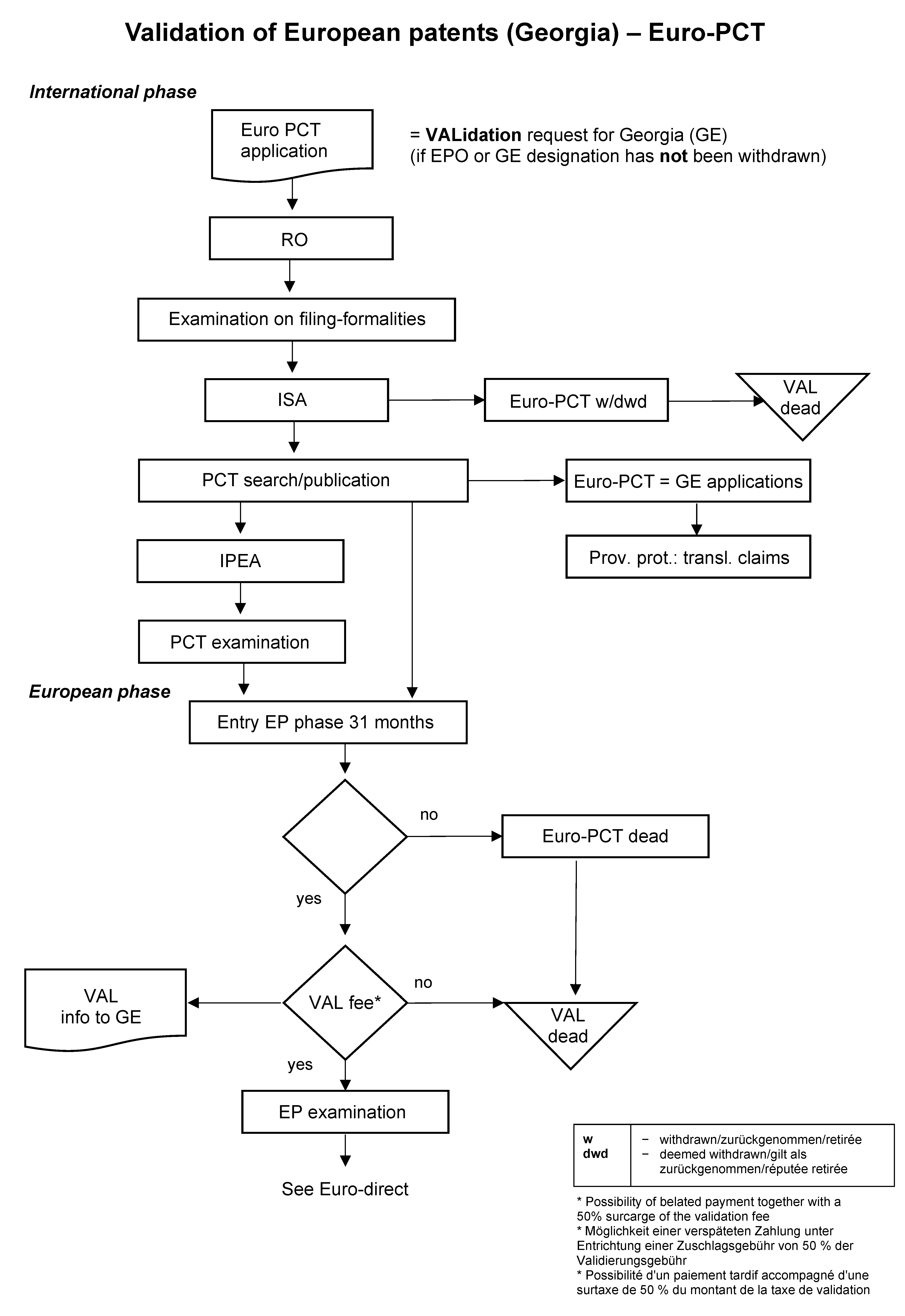
Lesdites dispositions sont reproduites ci-après au point VI. Deux diagrammes illustrent le déroulement de la procédure de validation selon la voie de dépôt et permettent de mieux la comprendre (cf. point VII).
II. Procédure de validation
Validation d'une demande de brevet européen
1. La validation a lieu sur requête du demandeur. La requête en validation est réputée présentée pour toute demande de brevet européen déposée à compter du 15 janvier 2024 (article 753(1) de la loi sur les brevets de Géorgie). Cette possibilité de validation n'existe pas pour les demandes déposées avant cette date ni pour les brevets européens délivrés sur la base de ces demandes.
2. L'OEB et le Centre national de propriété intellectuelle de la Géorgie (SAKPATENTI) ont fixé d'un commun accord la taxe de validation pour la Géorgie à 200 EUR, comme publié dans la décision du Président de l'OEB en date du 9 novembre 2023.3Cette taxe doit être acquittée à l'OEB (et non pas au SAKPATENTI) dans un délai de six mois à compter de la date à laquelle le Bulletin européen des brevets a mentionné la publication du rapport de recherche européenne (article 753(4) de la loi sur les brevets de Géorgie).
3. Une fois le délai de base expiré, il est encore possible d'acquitter la taxe de validation, moyennant le paiement d'une surtaxe de 50 % du montant de la taxe de validation,4
a) dans un délai de deux mois ("délai supplémentaire") à compter de l'expiration du délai de base ou
b) parallèlement à la poursuite de la procédure concernant la taxe de désignation : dans un délai de deux mois à compter de la signification d'une notification constatant la perte d'un droit due au défaut de paiement de la taxe de désignation conformément à la règle 112(1) CBE.
4. Aucune notification n'est établie pour signaler la non-observation du délai de base ou l'expiration du délai supplémentaire. La restitutio in integrum quant aux délais de paiement de la taxe de validation n'est pas possible.
5. Les dispositions du règlement relatif aux taxes de l'OEB s'appliquent par analogie au paiement de la taxe de validation (article 753(4) de la loi sur les brevets de Géorgie). La taxe est indiquée dans le barème des taxes et redevances publié au Journal officiel de l'OEB.
6. Si la taxe de validation n'est pas acquittée dans les délais précités, la requête en validation est réputée retirée (article 753(3) de la loi sur les brevets de Géorgie). En acquittant la taxe de validation, le demandeur décide de valider en Géorgie la demande de brevet européen. La déclaration prévue à la rubrique 33.25 du formulaire de requête en délivrance d'un brevet européen (formulaire 1001E de l'OEB, disponible à compter du 15 janvier 2024 dans les outils de dépôt en ligne de l'OEB et pour téléchargement sur epo.org) n'exprime que l'intention des demandeurs.
7. Le demandeur peut à tout moment retirer la requête en validation par une déclaration en ce sens auprès de l'OEB. La requête en validation est réputée retirée si la demande de brevet européen a été définitivement rejetée (article 753(3) de la loi sur les brevets de Géorgie). Les taxes de validation valablement acquittées ne sont pas remboursées (article 753(4), troisième phrase, de la loi sur les brevets de Géorgie).
8. Si une demande de brevet européen est validée en Géorgie, toute demande divisionnaire européenne issue de cette demande peut également faire l'objet d'une validation.
Validation d'une demande euro-PCT
9. Le système de validation s'applique également aux demandes internationales au titre du PCT (article 2(1) point v) de la loi sur les brevets de Géorgie) qui ont été déposées à compter du 15 janvier 2024, à condition que la désignation de l'OEB et/ou de la Géorgie n'ait pas été retirée.
10. La procédure décrite pour la validation des demandes de brevet européen s'applique aux demandes euro-PCT, sous réserve que la taxe de validation, lors de l'entrée dans la phase européenne, soit versée à l'OEB dans un délai de 31 mois à compter de la date de dépôt (ou de la date de priorité la plus ancienne), ou de six mois à compter de la date de publication du rapport de recherche internationale, le délai applicable étant celui qui expire le plus tard (article 753(4) de la loi sur les brevets de Géorgie).
11. En cas d'entrée anticipée dans la phase européenne avant l'expiration du délai de 31 mois prévu à la règle 159(1) CBE, le déposant doit se conformer aux exigences relatives à l'entrée dans la phase européenne comme si ce délai expirait à la date à laquelle il requiert le traitement anticipé. Par conséquent, le paiement de la taxe de validation dépend de la date de la requête en traitement anticipé. Il s'agit donc de savoir si le délai de paiement de cette taxe a déjà expiré à la date de la requête en traitement anticipé. Si, à cette date, le rapport de recherche internationale (ISR) n'a pas encore été publié, la taxe de validation peut encore être payée dans un délai de six mois à compter de la date de publication de l'ISR.
III. Effets de la validation
12. En vertu de l'article 752(1) de la loi sur les brevets de Géorgie, une demande de brevet européen ayant fait l'objet d'une requête en validation a la valeur d'une demande nationale régulière. Après sa publication, elle confère une protection provisoire conformément à l'article 752(3) de la loi sur les brevets de Géorgie, pour autant que le demandeur dépose les revendications en langue géorgienne auprès du SAKPATENTI et acquitte la taxe prescrite. Le SAKPATENTI publie ces revendications.
13. Après la publication par l'OEB de la mention de la délivrance, un brevet européen validé en Géorgie produit les mêmes effets qu'un brevet national (article 752(4) de la loi sur les brevets de Géorgie), à condition toutefois que dans un délai de trois mois à compter de la publication de cette mention, le titulaire dépose auprès du SAKPATENTI une traduction du fascicule du brevet en langue géorgienne et acquitte la taxe prescrite (article 753(6) de la loi sur les brevets de Géorgie). Le titulaire dispose de trois mois supplémentaires pour déposer cette traduction moyennant le paiement, dans ce délai supplémentaire, d'une surtaxe de 100 % du montant de la taxe de publication prescrite (article 753(11) de la loi sur les brevets de Géorgie).
14. L'article 754(1) de la loi sur les brevets de Géorgie prévoit que la traduction en géorgien des revendications d'une demande de brevet européen ou du fascicule d'un brevet européen validé, publiés par le SAKPATENTI, a un effet juridique obligatoire pour des tiers. Pendant la procédure de révocation, si une irrégularité est constatée dans la traduction en géorgien du texte faisant foi du brevet européen, seule la traduction en géorgien établie en conformité avec le texte faisant foi du brevet européen est réputée avoir un effet juridique (article 754(2) de la loi sur les brevets de Géorgie).
15. L'article 752(5) et (6) de la loi sur les brevets de Géorgie régit les cas de collision entre les demandes de brevet et les brevets européens d'une part et les demandes de brevet et les brevets nationaux d'autre part. Il correspond à l'article 139(1) et (2) CBE et précise que, par rapport à une demande géorgienne plus récente, une demande de brevet européen antérieure validée en Géorgie est traitée, du point de vue des droits antérieurs, de la même manière qu'une demande nationale. Toutefois, pour qu'il puisse y avoir droit antérieur, la taxe de validation doit avoir été acquittée pour cette demande, ce qui garantit qu'il ne sera pas possible de considérer n'importe quelle demande européenne comme droit antérieur. Il en va de même pour une demande nationale antérieure ou un brevet national antérieur par rapport à un brevet européen plus récent validé en Géorgie.
16. Si le brevet européen validé en Géorgie est modifié par la suite lors d'une procédure d'opposition ou de limitation devant l'OEB, le titulaire du brevet fournira au SAKPATENTI une traduction en géorgien des revendications modifiées et acquittera la taxe de publication prescrite dans un délai de trois mois à compter de la date de publication de la décision de maintenir le brevet européen tel que modifié ou de le limiter (article 753(7) de la loi sur les brevets de Géorgie). La traduction peut encore être valablement produite dans un délai supplémentaire de trois mois à compter de l'expiration du délai de base, moyennant le versement, dans ce délai supplémentaire, d'une surtaxe d'un montant égal à 100 % de la taxe de publication (article 753(11) de la loi sur les brevets de Géorgie).
17. Les effets résultant de la validation d'un brevet européen ou d'une demande de brevet européen peuvent cesser rétroactivement. Ainsi la protection provisoire conférée par une demande de brevet européen publiée est réputée ne pas avoir existé dès l'origine, si la requête en validation est abandonnée ultérieurement (article 752(7) de la loi sur les brevets de Géorgie). De même, si le brevet délivré sur la base d'une demande est révoqué au cours de la procédure d'opposition ou de révocation devant l'OEB ou est limité au cours d'une procédure de limitation devant l'OEB, la protection provisoire conférée par la demande et les effets du brevet seront réputés ne pas avoir existé dès l'origine (article 752(8) de la loi sur les brevets de Géorgie).
18. Concernant les brevets européens validés, des taxes annuelles doivent être acquittées, conformément aux dispositions en vigueur pour les brevets nationaux, au SAKPATENTI (et non pas à l'OEB) pour les années qui suivent celle au cours de laquelle la mention de la délivrance du brevet européen a été publiée (article 47(5) de la loi sur les brevets de Géorgie).
19. Les dispositions géorgiennes relatives à la nullité des brevets nationaux s'appliquent aux brevets européens validés (articles 421 et 57 de la loi sur les brevets de Géorgie). Les motifs de nullité prévus aux articles 421(4) et 57(1) de la loi sur les brevets de Géorgie sont, pour l'essentiel, similaires à ceux énumérés à l'article 138 CBE.
IV. Information du public
20. Le Registre européen des brevets contient également des informations sur la validation des demandes de brevet européen et des brevets européens. Sont indiqués les États pour lesquels une requête en validation a été présentée et la taxe correspondante acquittée, ainsi que l'abandon de toute requête en validation déjà publiée dans le registre. Le Bulletin européen des brevets ainsi que les documents de brevet publiés par l'OEB font également mention de la validation des demandes de brevet européen et des brevets européens.
21. Dès le paiement de la taxe de validation, l'OEB informera le SAKPATENTI des demandes de brevet européen pour lesquelles une requête en validation a été valablement présentée. Le SAKPATENTI publiera ces informations le plus tôt possible, mais pas avant l'expiration d'un délai de 18 mois à compter de la date de priorité pertinente (article 753(2) de la loi sur les brevets de Géorgie). L'abandon de la requête en validation sera publié si les informations relatives à la validation ont déjà été publiées.
22. Le SAKPATENTI publiera en outre les traductions des fascicules de brevets européens validés, produites par le demandeur conformément à l'article 753(6) de la loi sur les brevets de Géorgie, ainsi que les traductions des brevets européens modifiés, produites par le demandeur conformément à l'article 753(7) de la loi sur les brevets de Géorgie, et informera du sort que connaîtront ces brevets conformément aux dispositions en vigueur pour les brevets nationaux.
V. Applicabilité du droit national
23. Pour les besoins de la validation, l'OEB agira exclusivement sur la base de l'accord de validation conclu avec la Géorgie. La procédure proprement dite et les effets juridiques de la validation sont régis uniquement par le droit national de la Géorgie.
24. Par conséquent, les actions menées par l'OEB en matière de validation ne sont pas soumises à la CBE, mais au droit national. Les dispositions de la CBE relatives aux voies de recours ne s'appliquent donc pas.
VI. Lois et textes réglementaires relatifs à la validation6
Loi sur les brevets de Géorgie n° 1791 – IIs du 5 février 1999
publiée au Journal officiel de Géorgie LGH, 5(12) le 24 février 1999,
modifiée et complétée par la loi de Géorgie n° 2883 du 16 mai 2023, publiée le 1er juin 2023.
CHAPITRE I
DISPOSITIONS GÉNÉRALES
[…]
Article 2 Définitions
[…]
1. Dans la présente loi, on entend par :
[…]
v) demande de brevet européen
toute demande déposée en vertu de la Convention sur le brevet européen (CBE), ainsi que toute demande internationale déposée au titre du Traité de coopération en matière de brevets (PCT), pour laquelle l'Office européen des brevets (OEB) agit en qualité d'office désigné ou élu, à laquelle une date de dépôt internationale a été attribuée et dans laquelle la Géorgie est désignée ;
w) brevet européen validé
tout brevet européen délivré par l'OEB sur la base d'une demande de brevet européen faisant l'objet d'une requête en validation en Géorgie ;
[…]
x) validation d'un brevet européen
la reconnaissance, sur requête, des effets d'une demande de brevet européen ou d'un brevet européen en Géorgie ;
[…]
y) accord de validation
l'accord entre le gouvernement de la Géorgie et l'Organisation européenne des brevets relatif à la validation de brevets européens (accord de validation) (signé le 31 octobre 2019) ;
[…]
CHAPITRE III
BREVETABILITÉ
Article 12. Critères de brevetabilité d'une invention
[…]
6. Lors de la détermination de la nouveauté, outre les critères définis au paragraphe 5 du présent article, sont attribuées à l'état de la technique toutes les demandes de brevet et de modèle d'utilité déposées auprès du SAKPATENTI et toutes les demandes de brevet européen pour lesquelles la taxe de validation a été acquittée, si elles ont une priorité antérieure par rapport à la demande dont la nouveauté est déterminée et si elles ont été publiées après la date de priorité de la demande.
[…]
CHAPITRE VI
EXAMEN ET DÉLIVRANCE D'UN BREVET
[…]
Article 421. "Réexamen" d'un brevet pour une invention
1. Toute personne est en droit de demander au SAKPATENTI le "réexamen" d'un brevet délivré par le SAKPATENTI ou d'un brevet européen validé pendant la durée du brevet, dans le but de le révoquer.
[…]
Article 47. Taxe de service
[…]
5. Les taxes annuelles concernant un brevet européen validé sont payées au SAKPATENTI pour les années suivant l'année au cours de laquelle la mention de la délivrance du brevet européen a été publiée au Bulletin européen des brevets.
[…]
CHAPITRE VII
CHAMP D'APPLICATION DES DROITS EXCLUSIFS DÉCOULANT D'UN BREVET
[…]
Article 57. Invalidation d'un brevet
1. Un brevet délivré par le SAKPATENTI ou un brevet européen validé sera complètement ou partiellement invalidé par le tribunal s'il est établi que :
a) l'objet du brevet n'est pas brevetable ;
b) le brevet n'expose pas l'invention de façon suffisamment claire et complète pour qu'un homme du métier puisse l'exécuter ;
c) l'objet du brevet relève d'une catégorie d'objets qui ne sont pas considérés comme une invention conformément à l'article 16 de la présente loi ;
d) l'objet du brevet relève d'une catégorie d'objets pour lesquels un brevet ne peut pas être délivré conformément à l'article 17 de la présente loi ;
e) l'objet du brevet s'étend au-delà du contenu de la demande telle qu'elle a été déposée ou, si le brevet est délivré sur la base d'une demande divisionnaire, son objet s'étend au-delà du contenu de la demande antérieure telle qu'elle a été déposée ;
f) le titulaire du brevet n'avait pas droit au brevet selon l'article 19 de la présente loi ;
g) l'étendue de la protection conférée par le brevet a été élargie.
[…]
CHAPITRE XII1
VALIDATION DE BREVETS EUROPÉENS
Article 752. Demande de brevet européen et brevet européen validé
1. Sous réserve des dispositions des articles 752, 753 et 754 de la présente loi, une demande de brevet européen et un brevet européen validé en Géorgie produisent les mêmes effets et sont soumis aux mêmes conditions juridiques qu'une demande de brevet national déposée auprès du SAKPATENTI et qu'un brevet national délivré par le SAKPATENTI conformément à la présente loi.
2. Une demande de brevet européen à laquelle une date de dépôt a été accordée a la valeur d'une demande de brevet national déposée auprès du SAKPATENTI qui bénéficie, le cas échéant, de la priorité revendiquée pour la demande de brevet européen, quelle que soit l'issue de l'examen de cette dernière.
3. Une demande de brevet européen publiée confère provisoirement les mêmes droits que ceux conférés par une demande de brevet national publiée, à compter de la date à laquelle le SAKPATENTI met à la disposition du public une traduction en langue géorgienne des revendications de la demande de brevet européen publiée. Pour que la traduction des revendications de la demande de brevet européen en langue géorgienne puisse être publiée, le demandeur du brevet européen doit déposer une traduction des revendications de la demande de brevet européen en géorgien, dont un conseil en brevets sera chargé de vérifier l'exactitude, et payer la taxe de publication prescrite.
4. À compter de la date à laquelle la mention de sa délivrance est publiée par l'OEB, le brevet européen validé confère les mêmes droits exclusifs que conférerait un brevet national délivré par le SAKPATENTI selon la présente loi.
5. Une demande de brevet européen pour laquelle la taxe de validation a été acquittée ou un brevet européen validé sont traités du point de vue des droits antérieurs par rapport à une demande de brevet national ou à un brevet national, de la même manière que s'il s'agissait d'une demande de brevet national ou d'un brevet national.
6. Une demande de brevet national ou un brevet national sont traités du point de vue des droits antérieurs, par rapport à un brevet européen validé, de la même manière que par rapport à un brevet national.
7. Lorsque la requête en validation a été retirée ou est réputée retirée, la demande de brevet européen est réputée n'avoir pas eu, dès l'origine, les effets visés au paragraphe 3 du présent article.
8. S'il a été révoqué lors d'une procédure d'opposition par un tiers ou lors d'une procédure centrale de révocation ou s'il a été limité lors d'une procédure de limitation devant l'OEB, le brevet européen validé et la demande de brevet européen sur la base de laquelle il a été délivré sont réputés n'avoir pas eu, dès l'origine, les effets prévus aux paragraphes 4 et 3 de la présente loi.
9. Si un brevet européen validé et un brevet national ayant un seul et même demandeur ont la même date de dépôt ou, lorsqu'une priorité a été revendiquée, la même date de priorité, et si les deux brevets ont été délivrés à une seule et même personne ou à son ayant droit, le brevet national, dans la mesure où il couvre la même invention que le brevet européen validé, cesse de produire ses effets à compter de la date à laquelle le délai prévu pour former une opposition au brevet européen est arrivé à expiration sans qu'une opposition n'ait été formée, ou à compter de la date à laquelle la procédure d'opposition a abouti à une décision définitive de maintien du brevet européen.
Article 753. Procédure de validation des brevets européens
1. Une demande de brevet européen et un brevet européen délivré sur la base de cette demande peuvent être validés en Géorgie sur requête du demandeur. La requête en validation est réputée présentée par le demandeur pour toute demande de brevet européen déposée à compter de la date à laquelle l'accord de validation conclu entre le gouvernement de Géorgie et l'Organisation européenne des brevets entre en vigueur.
2. Le SAKPATENTI publie toutes les requêtes en validation le plus tôt possible après avoir été informé par l'OEB du paiement de la taxe de validation prescrite, mais pas avant l'expiration d'un délai de 18 mois à compter de la date de dépôt ou, si une priorité a été revendiquée, d'un délai de 18 mois à compter de la date de priorité la plus ancienne.
3. La requête en validation peut être retirée à tout moment. Elle est réputée retirée lorsque la taxe de validation prescrite n'a pas été acquittée dans les délais, ou lorsque la demande de brevet européen a été définitivement rejetée, a été retirée ou est réputée retirée. Le SAKPATENTI publie le plus tôt possible les informations concernant le retrait de la requête en validation, s'il a déjà publié la requête en validation conformément au paragraphe 2 du présent article.
4. La taxe de validation est payée à l'OEB dans un délai de six mois à compter de la date à laquelle le Bulletin européen des brevets a mentionné la publication du rapport de recherche européenne ou, le cas échéant, dans le délai prévu pour accomplir les actes requis en vue de l'entrée dans la phase européenne d'une demande internationale pour laquelle l'OEB agit en tant qu'office désigné ou élu, à laquelle une date internationale de dépôt a été attribuée et dans laquelle la Géorgie est désignée. Les taxes de validation sont exigibles conformément au règlement relatif aux taxes de l'OEB. La taxe de validation acquittée selon la règle prescrite par la présente loi ne sera pas remboursée.
5. La taxe de validation peut encore être valablement acquittée dans un délai supplémentaire de deux mois après l'expiration du délai applicable visé au paragraphe 4, moyennant le versement, dans ce délai supplémentaire, d'une surtaxe de 50 %.
6. Dans un délai de trois mois à compter de la date à laquelle la mention de la délivrance du brevet européen a été publiée par l'OEB, le titulaire du brevet doit fournir au SAKPATENTI une traduction du fascicule du brevet (description de l'invention, revendications, dessins et abrégé) en langue géorgienne, dont un conseil en brevets sera chargé de vérifier l'exactitude, et acquitter la taxe prescrite pour une publication en Géorgie.
7. Si, à la suite d'une opposition formée par un tiers ou d'une requête en limitation déposée auprès de l'OEB, le brevet européen est maintenu sous une forme modifiée, le titulaire du brevet doit fournir au SAKPATENTI une traduction en géorgien du fascicule du brevet européen tel que modifié ou limité (description de l'invention, revendications, dessins et abrégé), dont un conseil en brevets sera chargé de vérifier l'exactitude, et acquitter la taxe prescrite pour la publication, dans un délai de trois mois à compter de la date à laquelle a été publiée la décision de maintenir le brevet européen tel que modifié ou de le limiter.
8. Lorsque le texte des revendications contient des signes de référence utilisés dans les dessins, ces dessins sont joints à la traduction visée aux paragraphes 6 et 7 du présent article.
9. Conformément à la règle prescrite par l'Instruction, le SAKPATENTI vérifiera que la traduction des revendications du brevet validé, déposée selon le paragraphe 6 ou 7 du présent article, est conforme au texte faisant foi. Si le SAKPATENTI constate des irrégularités substantielles, il demandera au titulaire du brevet de lui remettre une traduction révisée par l'intermédiaire d'un conseil en brevets.
10. Si les exigences spécifiées par la présente loi sont remplies, le SAKPATENTI publie dès que possible la traduction dûment produite en application du paragraphe 6 ou 7 du présent article.
11. Si la traduction visée au paragraphe 6, 7 ou 9 du présent article n'est pas produite dans les délais ou si la taxe de publication n'est pas acquittée dans les délais, le brevet européen validé est, dès l'origine, réputé sans effet. La traduction peut encore être valablement produite dans un délai supplémentaire de trois mois à compter de l'expiration des délais applicables visés aux paragraphes 6 et 7 du présent article, moyennant le versement, dans ce délai supplémentaire, d'une surtaxe d'un montant égal à 100 % de la taxe de publication.
12. Les taxes annuelles pour le maintien en vigueur du brevet européen validé sont acquittées conformément à l'article 47.
13. Les règles de mise en œuvre des actes spécifiés dans le présent article sont déterminées par l'Instruction.
14. La procédure de délivrance d'un brevet, telle que spécifiée dans la présente loi, ne s'applique pas aux demandes de brevet européen.
Article 754. Texte faisant foi de la demande de brevet européen ou du brevet européen
1. La traduction en géorgien des revendications d'une demande de brevet européen ou du fascicule d'un brevet européen validé, publiés par le SAKPATENTI, a un effet juridique obligatoire sur le territoire géorgien pour des tiers.
2. Par dérogation à l'exigence spécifiée au paragraphe 1 du présent article, pendant la procédure de révocation, si une irrégularité est constatée dans la traduction en géorgien du texte faisant foi du brevet européen, seule la traduction en géorgien établie en conformité avec le texte faisant foi du brevet européen est réputée avoir un effet juridique.
3. Le demandeur d'un brevet européen ou le titulaire d'un brevet européen validé peut produire, à tout moment, une traduction révisée par l'intermédiaire d'un conseil en brevets. La traduction révisée des revendications d'une demande de brevet européen publiée ainsi que la traduction révisée du fascicule d'un brevet européen validé n'ont pas d'effet juridique tant que le SAKPATENTI ne les a pas rendues publiques conformément à la règle prescrite par l'Instruction et que la taxe de publication prescrite n'a pas été acquittée.
4. Quiconque, de bonne foi, exploite une invention ou a réalisé des préparatifs effectifs et sérieux à cette fin, sans que cette exploitation ne constitue une contrefaçon de la demande ou du brevet dans le texte de la traduction initiale, peut, après que la traduction révisée a pris effet, poursuivre à titre gratuit cette exploitation dans son entreprise ou pour les besoins de celle-ci.
VII. Diagrammes


2 Loi sur les brevets de Géorgie n° 1791 – IIs, adoptée le 5 février 1999 et publiée le 24 février 1999 au Journal officiel de Géorgie LGH, 5(12) telle que modifiée et complétée par la loi de Géorgie n° 2883 du 16 mai 2023, publiée le 1er juin 2023, disponible à l'adresse suivante : matsne.gov.ge/document/view/5800011?publication=0.
4 Voir l'article 753(5) de la loi sur les brevets de Géorgie et le point 2 du Communiqué de l'Office européen des brevets, en date du 5 février 2015, relatif aux délais pour le paiement des taxes de validation (JO OEB 2015, A19).
5 Le demandeur peut y indiquer s'il envisage d'acquitter la taxe de validation.
6 Il est à noter que seule la version géorgienne de la loi sur les brevets de Géorgie fait foi : matsne.gov.ge/document/view/5800011?publication=0.