Artikel 23
Referenz: ABl. EPA 2025, A23
Online-Veröffentlichungsdatum: 31.3.2025
EUROPÄISCHES PATENTAMT
Mitteilungen des EPA
Validierung europäischer Patente in der Demokratischen Volksrepublik Laos
I. Grundlagen
Das System zur Validierung europäischer Patente in der Demokratischen Volksrepublik Laos (DVR Laos), das im Rahmen des Validierungsabkommens zwischen der Europäischen Patentorganisation und dem Ministerium für Industrie und Handel der DVR Laos eingeführt wurde, wird am 1. April 2025 in Kraft treten.1
Mit dem Validierungssystem steht den europäischen Patentanmeldern ein einfacher und kostengünstiger Weg zum Patentschutz in der DVR Laos zur Verfügung. Auf Antrag des Anmelders und gegen Zahlung der vorgeschriebenen Gebühr werden europäische Patentanmeldungen (direkte und Euro-PCT-Anmeldungen) und europäische Patente in der DVR Laos validiert. Sie haben dort grundsätzlich dieselbe Wirkung wie nationale Patentanmeldungen und nationale Patente. Das Validierungsverfahren beruht nicht auf der unmittelbaren Anwendung des EPÜ, sondern ausschließlich auf nationalem Recht.
Die grundlegenden Bestimmungen zum Validierungssystem in der DVR Laos ergeben sich gemäß dem Patentgesetz der DVR Laos aus Abschnitt I bis V der Weisung zur Validierung europäischer Patente in der DVR Laos und der zugehörigen Zusätzlichen Empfehlung.2
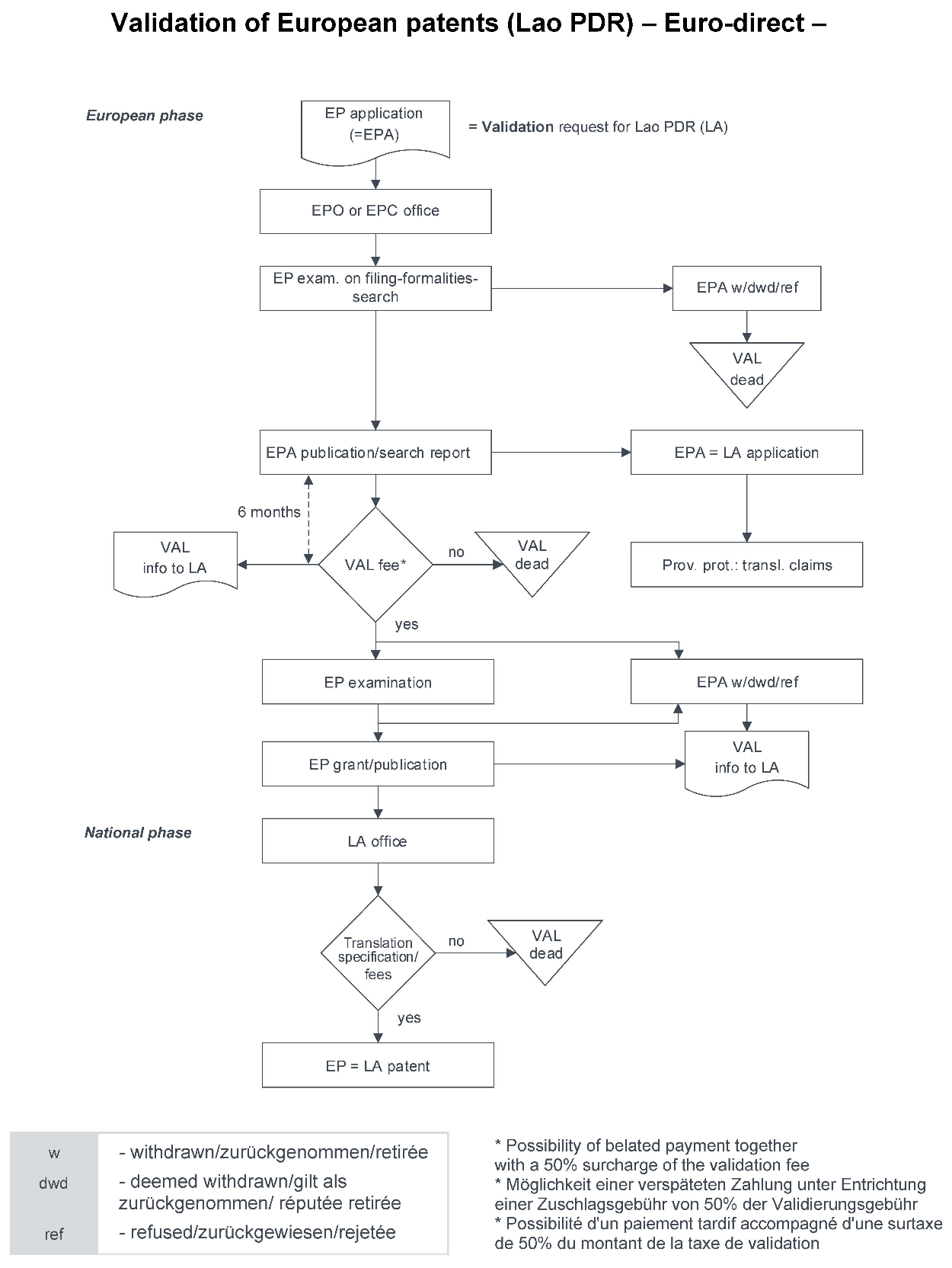
Diese Bestimmungen sind im nachstehenden Abschnitt VI wiedergegeben. Zwei Flussdiagramme in Abschnitt VII veranschaulichen den Ablauf des Einreichungsverfahrens je nach Validierungsweg und sorgen für ein besseres Verständnis.
II. Validierungsverfahren
Validierung der europäischen Patentanmeldung
1. Die Validierung erfolgt auf Antrag des Anmelders. Ein Antrag auf Validierung gilt für jede europäische Patentanmeldung als gestellt, die am oder nach dem 1. April 2025 eingereicht wird (Abschnitt II, Artikel 2 (1) der Weisung zur Validierung europäischer Patente in der DVR Laos). Für vor diesem Zeitpunkt eingereichte Anmeldungen und darauf erteilte europäische Patente besteht die Möglichkeit der Validierung nicht.
2. Die mit dem Beschluss des Präsidenten des EPA vom 19. Februar 20253 veröffentlichte Gebühr für die Validierung in der DVR Laos wurde vom EPA und dem Department of Intellectual Property (nachstehend "DIP" genannt) des Ministeriums für Industrie und Handel der DVR Laos gemeinsam festgelegt und beträgt 180 EUR. Sie ist innerhalb von sechs Monaten nach dem Tag, an dem im Europäischen Patentblatt auf die Veröffentlichung des europäischen Recherchenberichts hingewiesen wurde, an das EPA (nicht an das DIP) zu entrichten (Abschnitt III, Artikel 1 (1) der Weisung zur Validierung europäischer Patente in der DVR Laos).
3. Nach Ablauf der Grundfrist kann der Anmelder die Validierungsgebühr unter Entrichtung einer Zuschlagsgebühr von 50 % der Validierungsgebühr4 nachträglich entrichten:
a) innerhalb von zwei Monaten nach Ablauf der Grundfrist ("Nachfrist") oder
b) parallel zur Weiterbehandlung bezüglich der Benennungsgebühr innerhalb von zwei Monaten nach Zustellung einer Mitteilung über einen Rechtsverlust wegen Nichtzahlung der Benennungsgebühr gemäß Regel 112 (1) EPÜ.
4. Ein Hinweis auf die Versäumung der Grundfrist oder den Ablauf der Nachfrist ergeht nicht. Wiedereinsetzung in die Fristen zur Zahlung der Validierungsgebühr ist nicht möglich.
5. Für die Zahlung der Validierungsgebühr gelten die Bestimmungen der Gebührenordnung des EPA entsprechend (Abschnitt III, Artikel 1 (3) der Weisung zur Validierung europäischer Patente in der DVR Laos). Die Gebühr wird in das Verzeichnis der Gebühren und Auslagen aufgenommen, das im interaktiven Gebührenverzeichnis des EPA5 veröffentlicht ist.
6. Wird die Validierungsgebühr nicht rechtzeitig entrichtet, so gilt der Validierungsantrag als zurückgenommen (Abschnitt II, Artikel 2 (3) der Weisung zur Validierung europäischer Patente in der DVR Laos). Mit der Entrichtung der Validierungsgebühr wahrt der Anmelder die Möglichkeit, seine europäische Patentanmeldung oder sein europäisches Patent in der DVR Laos zu validieren. Die Erklärung in Feld 33.26 des Antrags auf Erteilung eines europäischen Patents (EPA Form 1001, verfügbar ab 1. April 2025 in den EPA-Tools für die Online-Einreichung und zum Herunterladen auf epo.org) ist lediglich eine Absichtserklärung des Anmelders.
7. Der Anmelder kann den Validierungsantrag durch entsprechende Erklärung gegenüber dem EPA jederzeit zurücknehmen. Der Validierungsantrag gilt als zurückgenommen, wenn die europäische Patentanmeldung rechtskräftig zurückgewiesen wurde (Abschnitt II, Artikel 2 (3) der Weisung zur Validierung europäischer Patente in der DVR Laos). Wirksam entrichtete Validierungsgebühren werden nicht erstattet (Abschnitt III, Artikel 1 (3) der Weisung zur Validierung europäischer Patente in der DVR Laos).
8. Wird die europäische Patentanmeldung mit Wirkung für die DVR Laos validiert, so kann eine daraus hervorgehende europäische Teilanmeldung ebenfalls validiert werden.
Validierung der Euro-PCT-Anmeldung
9. Das Validierungssystem gilt auch für am oder nach dem 1. April 2025 eingereichte internationale Anmeldungen nach dem PCT (Absatz 1 der Zusätzlichen Empfehlung), vorausgesetzt, dass das EPA und die DVR Laos bestimmt sind.
10. Für die Validierung der Euro-PCT-Anmeldung gilt das für die europäische Patentanmeldung beschriebene Verfahren mit der Maßgabe, dass die Validierungsgebühr bei Eintritt in die europäische Phase innerhalb von 31 Monaten nach dem Anmeldetag (bzw. frühesten Prioritätstag) oder innerhalb von sechs Monaten nach dem Tag der Veröffentlichung des internationalen Recherchenberichts (ISR) an das EPA zu entrichten ist, je nachdem, welche Frist später abläuft (Abschnitt III, Artikel 1 (1) der Weisung zur Validierung europäischer Patente in der DVR Laos).
11. Im Fall eines vorgezogenen Eintritts in die europäische Phase vor Ablauf der Frist von 31 Monaten muss der Anmelder die Erfordernisse für den Eintritt in die europäische Phase erfüllen, als liefe die Frist von 31 Monaten nach Regel 159 (1) EPÜ an dem Tag ab, an dem er die vorzeitige Bearbeitung beantragt. Die Entrichtung der Validierungsgebühr hängt somit vom Datum des Antrags auf vorzeitige Bearbeitung ab, d. h. davon, ob die Fristen zur Entrichtung dieser Gebühr am Tag der Antragstellung schon abgelaufen sind. Wurde der ISR am Tag des Antrags auf vorzeitige Bearbeitung noch nicht veröffentlicht, kann die Validierungsgebühr noch innerhalb einer Frist von sechs Monaten ab der Veröffentlichung des ISR entrichtet werden.
III. Wirkungen der Validierung
12. Gemäß Abschnitt II, Artikel 3 (1) der Weisung zur Validierung europäischer Patente in der DVR Laos hat eine europäische Patentanmeldung, für die die Validierung beantragt wurde, die Wirkung einer vorschriftsmäßigen nationalen Anmeldung. Nach ihrer Veröffentlichung gewährt sie einstweiligen Schutz nach Abschnitt II, Artikel 3 (2) der Weisung zur Validierung europäischer Patente in der DVR Laos, sofern der Anmelder die Patentansprüche in laotischer Sprache beim DIP eingereicht und die vorgeschriebene Gebühr entrichtet hat. Das DIP veröffentlicht diese Ansprüche.
13. Mit der Bekanntmachung des Erteilungshinweises durch das EPA hat ein europäisches Patent, das in der DVR Laos validiert ist, dieselben Wirkungen wie ein nationales Patent (Abschnitt II, Artikel 4 (1) der Weisung zur Validierung europäischer Patente in der DVR Laos). Voraussetzung ist allerdings, dass der Patentinhaber innerhalb von drei Monaten nach Bekanntmachung des Erteilungshinweises beim DIP eine Übersetzung der Patentansprüche in laotischer Sprache einreicht und die vorgeschriebene Veröffentlichungsgebühr entrichtet (Abschnitt II, Artikel 4 (2) der Weisung zur Validierung europäischer Patente in der DVR Laos). Die Übersetzung kann noch innerhalb einer Nachfrist von drei Monaten eingereicht werden, sofern innerhalb dieser Nachfrist eine Zuschlagsgebühr in Höhe von 100 % der Veröffentlichungsgebühr entrichtet wird (Abschnitt II, Artikel 4 (6) der Weisung zur Validierung europäischer Patente in der DVR Laos).
14. Gemäß Abschnitt II, Artikel 5 (1) und (2) der Weisung zur Validierung europäischer Patente in der DVR Laos stellt der Wortlaut einer europäischen Patentanmeldung oder eines europäischen Patents in der Sprache des Verfahrens vor dem EPA in Verfahren in der DVR Laos die verbindliche Fassung dar. Die beim DIP eingereichte laotische Übersetzung gilt jedoch – außer im Nichtigkeitsverfahren – als maßgebend, wenn der Schutzbereich der europäischen Patentanmeldung oder des europäischen Patents in der Sprache der Übersetzung enger ist als der Schutzbereich in der Sprache des Verfahrens vor dem EPA. Der Anmelder oder Patentinhaber kann eine berichtigte Übersetzung einreichen, die, nachdem sie der Öffentlichkeit zugänglich gemacht worden ist, rechtliche Wirkung hat.
15. Abschnitt II, Artikel 6 der Weisung zur Validierung europäischer Patente in der DVR Laos regelt die Kollision zwischen europäischen und nationalen Patentanmeldungen oder Patenten. Die Bestimmung entspricht Artikel 139 (1) und (2) EPÜ und stellt klar, dass eine ältere in der DVR Laos validierte europäische Patentanmeldung in Bezug auf eine jüngere laotische Anmeldung in gleicher Weise als Stand der Technik zu berücksichtigen ist wie eine nationale Anmeldung. Die Wirkung als älteres Recht tritt jedoch nur ein, wenn für die Anmeldung die Validierungsgebühr entrichtet wurde. Damit wird sichergestellt, dass nicht jede europäische Anmeldung als älteres Recht in Betracht kommt. Entsprechendes gilt, wenn eine ältere nationale Anmeldung oder ein älteres nationales Patent einem jüngeren europäischen Patent entgegensteht, das in der DVR Laos validiert ist.
16. Wird ein in der DVR Laos validiertes Patent nachträglich in einem Einspruchs- oder Beschränkungsverfahren vor dem EPA geändert, so hat der Patentinhaber innerhalb von drei Monaten nach Veröffentlichung der Entscheidung über die Aufrechterhaltung des europäischen Patents in geändertem Umfang oder über dessen Beschränkung beim DIP eine Übersetzung der geänderten Ansprüche in laotischer Sprache einzureichen und die vorgeschriebene Veröffentlichungsgebühr zu entrichten (Abschnitt II, Artikel 4 (3) der Weisung zur Validierung europäischer Patente in der DVR Laos). Die Übersetzung kann noch innerhalb einer Nachfrist von drei Monaten nach Ablauf der Grundfrist wirksam eingereicht werden, sofern innerhalb dieser Nachfrist eine Zuschlagsgebühr in Höhe von 100 % der Veröffentlichungsgebühr entrichtet wird (Abschnitt II, Artikel 4 (6) der Weisung zur Validierung europäischer Patente in der DVR Laos).
17. Die Wirkungen des validierten europäischen Patents und der validierten europäischen Patentanmeldung können rückwirkend entfallen. So gilt der einstweilige Schutz, den die in der DVR Laos veröffentlichte Übersetzung der Ansprüche der europäischen Patentanmeldung gewährt, als von Anfang an nicht eingetreten, wenn der Validierungsantrag nachträglich wegfällt (Abschnitt II, Artikel 3 (3) der Weisung zur Validierung europäischer Patente in der DVR Laos). Wird das auf die Anmeldung erteilte Patent im Einspruchs- oder Widerrufsverfahren vor dem EPA widerrufen oder im Beschränkungsverfahren vor dem EPA beschränkt, so gelten der einstweilige Schutz aus der Anmeldung und die Wirkungen des Patents im Umfang des Widerrufs bzw. der Beschränkung als von Anfang an nicht eingetreten (Abschnitt II, Artikel 4 (7) der Weisung zur Validierung europäischer Patente in der DVR Laos).
18. Jahresgebühren für validierte europäische Patente sind nach den für nationale Patente geltenden Bestimmungen an das DIP (nicht an das EPA) für die Jahre zu entrichten, die auf das Jahr folgen, in dem auf die Erteilung des europäischen Patents hingewiesen wurde (Abschnitt III, Artikel 2 (1) der Weisung zur Validierung europäischer Patente in der DVR Laos).
19. Die laotischen Vorschriften über die Nichtigkeit nationaler Patente finden auf validierte europäische Patente Anwendung.
IV. Unterrichtung der Öffentlichkeit
20. Das Europäische Patentregister enthält auch Angaben über die Validierung europäischer Patentanmeldungen und Patente. Angegeben werden die Staaten, für die ein Validierungsantrag gestellt und die Validierungsgebühr entrichtet wurde. Entfällt ein im Register bereits eingetragener Validierungsantrag, so wird auch dies bekannt gemacht. Das Europäische Patentblatt und die vom EPA veröffentlichten Patentschriften weisen auf die Validierung der europäischen Patentanmeldungen und Patente hin.
21. Das EPA teilt dem DIP nach Eingang der Validierungsgebühr die europäischen Patentanmeldungen mit, für die ein Validierungsantrag wirksam ist. Das DIP veröffentlicht diese Angaben so bald wie möglich, jedoch nicht vor Ablauf von 18 Monaten nach dem maßgeblichen Prioritätstag (Abschnitt II, Artikel 2 (2) der Weisung zur Validierung europäischer Patente in der DVR Laos). Auf den Wegfall des Validierungsantrags wird hingewiesen, falls Angaben über die Validierung bereits veröffentlicht wurden.
22. Das DIP veröffentlicht ferner die vom Anmelder gemäß Abschnitt II, Artikel 4 (2) und (5) der Weisung zur Validierung europäischer Patente in der DVR Laos eingereichten Übersetzungen der Ansprüche validierter europäischer Patente und die vom Anmelder gemäß Abschnitt II, Artikel 4 (3) und (5) der Weisung zur Validierung europäischer Patente in der DVR Laos eingereichten Übersetzungen geänderter Ansprüche europäischer Patente und informiert über ihr weiteres Schicksal entsprechend den für nationale Patente geltenden Bestimmungen.
V. Anwendbarkeit des nationalen Gesetzes
23. Das EPA wird im Rahmen des Validierungsverfahrens ausschließlich auf der Grundlage des mit der DVR Laos abgeschlossenen Validierungsabkommens tätig. Das Verfahren selbst und die rechtlichen Wirkungen der Validierung bestimmen sich allein nach dem nationalen Recht der DVR Laos.
24. Demnach finden die Bestimmungen des EPÜ über Rechtsbehelfe und Beschwerden keine Anwendung im Rahmen des Validierungsverfahrens. Das EPA handelt hier nach nationalem Recht und nicht nach den Bestimmungen des EPÜ.
VI. Gesetz und Vorschriften zur Validierung7
Gesetz Nr. 50/NA der Demokratischen Volksrepublik Laos über geistiges Eigentum in der am 20. November 2023 erlassenen und seit 24. Januar 2024 geltenden Fassung,
geändert und ergänzt durch die Weisung Nr. 0153/MOIC zur Validierung europäischer Patente in der DVR Laos nach dem am 21. Februar 2025 veröffentlichten Validierungsabkommen
sowie durch die Zusätzliche Empfehlung Nr. 0153/DIP vom 13. Februar 2025:
Demokratische Volksrepublik Laos
Frieden Unabhängigkeit Demokratie Einheit Wohlstand
Ministerium für Industrie und Handel
Department of Intellectual Property
Nr. 0153/MOIC
Vientiane, am 31. Januar 2025
WEISUNG
ZUR VALIDIERUNG EUROPÄISCHER PATENTE IN DER DVR LAOS
IM RAHMEN DES VALIDIERUNGSABKOMMENS
- Gestützt auf das Gesetz Nr. 50/NA über geistiges Eigentum vom 20. November 2023,
- gestützt auf das Dekret Nr. 275/PM über die Organisation und die Tätigkeit des Ministeriums für Industrie und Handel vom 1. September 2023,
- gestützt auf den Antrag Nr. 083/DIP des Department of Intellectual Property vom 23. Januar 2025,
mit dem Ziel der Einführung der Validierung europäischer Patente in der DVR Laos nach dem Validierungsabkommen zwischen der Regierung der Demokratischen Volksrepublik Laos und der Europäischen Patentorganisation vom 13. Mai 2024 zur Anerkennung vom Europäischen Patentamt erteilter Patente zum Zwecke der Unterstützung und Förderung der Validierung europäischer Patente in der DVR Laos sowie der Distribution der nationalen sozioökonomischen Entwicklung,
erlässt der Minister für Industrie und Handel die folgende Weisung:
I. VALIDIERUNG EUROPÄISCHER PATENTE NACH DEM VALIDIERUNGSABKOMMEN IN DER DVR LAOS
Die Validierung europäischer Patente nach dem Validierungsabkommen in der DVR Laos ist die Anerkennung vom Europäischen Patentamt erteilter europäischer Patente und deren amtliche Anerkennung durch das Department of Intellectual Property in der DVR Laos.
II. VERFAHREN ZUR VALIDIERUNG EUROPÄISCHER PATENTE
1. Validierung europäischer Patente
Eine europäische Patentanmeldung und ein europäisches Patent, die in der DVR Laos validiert worden sind, haben vorbehaltlich der nachstehenden Vorschriften dieselbe Wirkung und unterliegen denselben Bedingungen wie eine nationale Patentanmeldung und ein nationales Patent nach dem Patentgesetz.
2. Validierungsantrag
Der Validierungsantrag ist wie folgt zu stellen:
1) Eine europäische Patentanmeldung und ein auf diese Anmeldung erteiltes europäisches Patent werden auf Antrag des Anmelders in der DVR Laos validiert. Der Validierungsantrag gilt für jede europäische Patentanmeldung als gestellt, die an oder nach dem Tag eingereicht wird, an dem das Validierungsabkommen zwischen der Regierung der Demokratischen Volksrepublik Laos und der Europäischen Patentorganisation in Kraft tritt.
2) Das DIP veröffentlicht den Validierungsantrag so bald wie möglich, nachdem es vom EPA über die Zahlung der vorgeschriebenen Validierungsgebühr unterrichtet worden ist, jedoch nicht vor Ablauf von 18 Monaten nach dem Anmeldetag oder, wenn eine Priorität in Anspruch genommen worden ist, nach dem frühesten Prioritätstag.
3) Der Validierungsantrag kann jederzeit zurückgenommen werden. Er gilt als zurückgenommen, wenn die vorgeschriebene Validierungsgebühr nicht rechtzeitig entrichtet oder wenn die europäische Patentanmeldung rechtskräftig zurückgewiesen oder zurückgenommen worden ist oder als zurückgenommen gilt. Das DIP macht dies unverzüglich bekannt, falls es nach Absatz 2 dieses Artikels den Validierungsantrag bereits veröffentlicht hat.
3. Wirkungen einer europäischen Patentanmeldung
Die europäische Patentanmeldung hat folgende Wirkungen:
1) Eine europäische Patentanmeldung, deren Anmeldetag feststeht, hat unabhängig von ihrem späteren Schicksal die Wirkung einer vorschriftsmäßigen nationalen Patentanmeldung, gegebenenfalls mit der für die europäische Patentanmeldung in Anspruch genommenen Priorität.
2) Eine veröffentlichte europäische Patentanmeldung gewährt von dem Tag an denselben einstweiligen Schutz wie eine veröffentlichte nationale Patentanmeldung, an dem eine Übersetzung der Ansprüche der veröffentlichten europäischen Patentanmeldung in laotischer und englischer Sprache vom DIP der Öffentlichkeit zugänglich gemacht worden ist.
3) Die in Absatz 2 dieses Artikels genannten Wirkungen einer europäischen Patentanmeldung gelten als von Anfang an nicht eingetreten, wenn der Validierungsantrag zurückgenommen worden ist oder als zurückgenommen gilt.
4. Wirkungen eines europäischen Patents
Das europäische Patent hat folgende Wirkungen:
1) Vorbehaltlich der Absätze 2 bis 7 dieses Artikels gewährt ein validiertes europäisches Patent von dem Tag der Bekanntmachung des Hinweises auf seine Erteilung durch das EPA an dieselben Rechte, die ein nationales Patent nach dem Patentgesetz gewähren würde.
2) Innerhalb von drei Monaten nach Bekanntmachung des Hinweises auf die Erteilung des europäischen Patents hat der Patentinhaber beim DIP eine Übersetzung der Ansprüche in laotischer und englischer Sprache einzureichen und die vorgeschriebene Veröffentlichungsgebühr zu entrichten.
3) Wird das europäische Patent infolge eines beim EPA eingelegten Einspruchs oder Antrags auf Beschränkung in geänderter Fassung aufrechterhalten, so hat der Patentinhaber innerhalb von drei Monaten nach Veröffentlichung der Entscheidung über die Aufrechterhaltung des europäischen Patents in geändertem Umfang oder über dessen Beschränkung beim DIP eine Übersetzung der geänderten Ansprüche in laotischer und englischer Sprache einzureichen und die vorgeschriebene Veröffentlichungsgebühr zu entrichten.
4) Enthält der Wortlaut der Ansprüche Bezugszeichen, die in den Zeichnungen verwendet werden, so sind die Zeichnungen der Übersetzung nach Absatz 2 oder 3 dieses Artikels anzufügen.
5) Das DIP veröffentlicht so bald wie möglich jede nach Absatz 2 oder 3 dieses Artikels ordnungsgemäß eingereichte Übersetzung.
6) Wird die Übersetzung nach Absatz 2 oder 3 dieses Artikels nicht rechtzeitig eingereicht oder die Veröffentlichungsgebühr nicht rechtzeitig entrichtet, so gelten die Wirkungen des validierten europäischen Patents als von Anfang an nicht eingetreten. Die Übersetzung kann noch innerhalb einer Nachfrist von drei Monaten nach Ablauf der in Absatz 2 und 3 dieses Artikels genannten maßgeblichen Fristen wirksam eingereicht werden, sofern innerhalb dieser Nachfrist eine Zuschlagsgebühr in Höhe von 100 % der Veröffentlichungsgebühr entrichtet wird.
7) Die in Absatz 1 dieses Artikels und Artikel 7 Absatz 2 genannten Wirkungen eines validierten europäischen Patents und der ihm zugrunde liegenden europäischen Patentanmeldung gelten in dem Umfang, in dem das Patent im Einspruchsverfahren oder Widerrufsverfahren vor dem EPA widerrufen oder im Beschränkungsverfahren vor dem EPA beschränkt worden ist, als von Anfang an nicht eingetreten.
5. Verbindliche Fassung einer europäischen Patentanmeldung oder eines europäischen Patents
1) Der Wortlaut einer europäischen Patentanmeldung oder eines europäischen Patents in der Sprache des Verfahrens vor dem EPA stellt in Verfahren in der DVR Laos die verbindliche Fassung dar.
2) Die Übersetzung nach Artikel 8 und Artikel 9 gilt jedoch – außer im Nichtigkeitsverfahren – als maßgebend, wenn der Schutzbereich der Anmeldung oder des Patents in der Sprache der Übersetzung enger ist als der Schutzbereich in der Verfahrenssprache.
3) Der Anmelder eines europäischen Patents oder der Inhaber eines validierten europäischen Patents kann jederzeit eine berichtigte Übersetzung einreichen. Die berichtigte Übersetzung der Ansprüche einer veröffentlichten europäischen Patentanmeldung hat erst dann rechtliche Wirkung, wenn sie vom DIP der Öffentlichkeit zugänglich gemacht wurde. Die berichtigte Übersetzung der Ansprüche eines validierten europäischen Patents hat erst dann rechtliche Wirkung, wenn sie vom DIP der Öffentlichkeit zugänglich gemacht wurde.
4) Wer in gutem Glauben eine Erfindung in Benutzung genommen oder wirkliche und ernsthafte Veranstaltungen zur Benutzung einer Erfindung getroffen hat, deren Benutzung keine Verletzung der Anmeldung oder des Patents in der Fassung der ursprünglichen Übersetzung darstellen würde, kann nach Eintritt der rechtlichen Wirkung der berichtigten Übersetzung die Benutzung in seinem Betrieb oder für die Bedürfnisse seines Betriebs unentgeltlich fortsetzen.
6. Ältere Rechte
1) Eine europäische Patentanmeldung, für die die Validierungsgebühr entrichtet worden ist, und ein validiertes europäisches Patent haben gegenüber einer nationalen Patentanmeldung und einem nationalen Patent die gleiche Wirkung als älteres Recht wie eine nationale Patentanmeldung und ein nationales Patent.
2) Eine nationale Patentanmeldung und ein nationales Patent haben gegenüber einem validierten europäischen Patent die gleiche Wirkung als älteres Recht wie gegenüber einem nationalen Patent.
7. Verbot von Doppelschutz
Sind ein und derselben Person oder ihrem Rechtsnachfolger ein validiertes europäisches Patent und ein nationales Patent mit gleichem Anmeldetag oder, wenn eine Priorität in Anspruch genommen worden ist, mit gleichem Prioritätstag erteilt worden, so hat das nationale Patent in dem Umfang, in dem es dieselbe Erfindung wie das validierte europäische Patent schützt, von dem Zeitpunkt an keine Wirkung mehr, zu dem die Frist für die Einlegung eines Einspruchs gegen das europäische Patent abgelaufen ist, ohne dass Einspruch eingelegt worden ist, oder zu dem eine rechtskräftige Entscheidung über die Aufrechterhaltung des europäischen Patents ergangen ist.
8. Anwendbarkeit des EPÜ
Soweit sich aus diesen Vorschriften nichts anderes ergibt, kommen das EPÜ und seine Ausführungsordnung nicht zur Anwendung.
III. GEBÜHREN UND SONSTIGE DIENSTLEISTUNGEN
1. Validierungsgebühr
Die Validierungsgebühr für die Validierung europäischer Patente ist wie folgt geregelt:
1) Die Validierungsgebühr nach Artikel 6 Absatz 2 ist nach dem Tag, an dem im Europäischen Patentblatt auf die Veröffentlichung des europäischen Recherchenberichts hingewiesen worden ist, spätestens jedoch sechs Monate nach diesem Tag oder gegebenenfalls innerhalb der Frist an das EPA zu entrichten, in der die für den Eintritt einer internationalen Anmeldung im Sinne von Artikel 4 Absatz 2 in die europäische Phase erforderlichen Handlungen vorzunehmen sind.
2) Die Validierungsgebühr kann noch innerhalb einer Nachfrist von zwei Monaten nach Ablauf der in Absatz 1 dieses Artikels genannten maßgeblichen Frist wirksam entrichtet werden, sofern innerhalb dieser Nachfrist eine Zuschlagsgebühr von 50 % entrichtet wird.
3) Für die Zahlung der Validierungsgebühren gilt die Gebührenordnung des EPA entsprechend. Wirksam entrichtete Validierungsgebühren werden nicht zurückerstattet.
2. Jahresgebühren für validierte europäische Patente
1) Für ein validiertes europäisches Patent sind für die Jahre, die auf das Jahr folgen, in dem der Hinweis auf die Erteilung des europäischen Patents bekannt gemacht worden ist, Jahresgebühren an das DIP zu entrichten.
2) Werden Jahresgebühren für das validierte europäische Patent innerhalb von zwei Monaten nach der Bekanntmachung des Hinweises auf die Erteilung des Patents im Europäischen Patentblatt fällig, so gelten diese Jahresgebühren als wirksam entrichtet, wenn sie innerhalb der genannten Frist an das DIP gezahlt werden. Eine nach dem nationalen Recht vorgesehene Zuschlagsgebühr wird nicht erhoben.
3. Zahlung der amtlichen Gebühren in der DVR Laos
Für die Zahlung der amtlichen und sonstigen im Zusammenhang mit der Validierung europäischer Patente anfallenden Gebühren in der DVR Laos gilt das Dekret über Gebühren der DVR Laos.
IV. Ausführende Behörden
Das Department of Intellectual Property ist dafür zuständig, die für die Förderung und Ausführung dieser Weisung verantwortlichen Bereiche zu kontaktieren.
V. Inkrafttreten
Diese Weisung tritt 45 Tage nach ihrer Unterzeichnung und nach ihrer Veröffentlichung im Amtsblatt der DVR Laos in Kraft.
Diese Weisung gilt auch für validierte europäische Patentanmeldungen und Patente, die vor dem Tag des Inkrafttretens des Validierungsabkommens zwischen der Regierung der DVR Laos und der Europäischen Patentorganisation vom 13. Mai 2024 eingereicht bzw. erteilt worden sind.
Der Minister
Malaithong KOMMASITH
Demokratische Volksrepublik Laos
Frieden Unabhängigkeit Demokratie Einheit Wohlstand
Department of Intellectual Property
Nr. 0153/DIP
Vientiane, am 13. Februar 2025
ZUSÄTZLICHE EMPFEHLUNG
An: die zuständigen Stellen
Betreff: Zusätzliche Empfehlung zur Umsetzung des Validierungsabkommens in der DVR Laos
- Gestützt auf den Beschluss Nr. 2082/MOIC über die Organisation und die Tätigkeit des Department of Intellectual Property vom 15. November 2023,
- gestützt auf die Weisung Nr. 0153/MOIC für die Validierung europäischer Patente nach dem Validierungsabkommen vom 31. Januar 2025,
beehrt sich das Department of Intellectual Property, im Interesse einer einheitlichen Umsetzung der Weisung des Ministers Nr. 0153/MOIC für die Validierung europäischer Patente nach dem Validierungsabkommen vom 31. Januar 2025 festzulegen, dass die dort verwendeten Begriffe Folgendes bedeuten:
(1) "europäische Patentanmeldung" eine nach dem Europäischen Patentübereinkommen (nachstehend "EPÜ" genannt) eingereichte europäische Patentanmeldung sowie eine nach dem Vertrag über die internationale Zusammenarbeit auf dem Gebiet des Patentwesens (nachstehend "PCT" genannt) eingereichte internationale Anmeldung, für die das Europäische Patentamt (nachstehend "EPA" genannt) Bestimmungsamt oder ausgewähltes Amt ist und der ein internationaler Anmeldetag zuerkannt worden ist und in der die DVR Laos bestimmt ist;
(2) "validiertes europäisches Patent" ein europäisches Patent, das vom EPA auf eine europäische Patentanmeldung erteilt worden ist, für die die Validierung in der DVR Laos beantragt wurde;
(3) "nationale Patentanmeldung" eine nach dem Patentgesetz beim Department of Intellectual Property (nachstehend "DIP" genannt) eingereichte Patentanmeldung;
(4) "nationales Patent" ein auf eine nationale Patentanmeldung erteiltes Patent.
Diese Zusätzliche Empfehlung wird zur Umsetzung durch die zuständigen Stellen erlassen.
Der Generaldirektor
Xaysomphet NORASINGH
VII. Flussdiagramme
[siehe Annex]
Anlage


2 Gesetz Nr. 50/NA der Demokratischen Volksrepublik Laos über geistiges Eigentum in der am 20. November 2023 erlassenen und seit 24. Januar 2024 geltenden Fassung, geändert und ergänzt durch die am 31. Januar 2025 erlassene und am 21. Februar 2025 veröffentlichte Weisung Nr. 0153/MOIC für die Validierung europäischer Patente nach dem Validierungsabkommen in der DVR Laos sowie die Zusätzliche Empfehlung Nr. 0153/DIP vom 13. Februar 2025.
4 Siehe Abschnitt III, Artikel 1 (2) der Weisung zur Validierung europäischer Patente in der DVR Laos und Nummer 2 der Mitteilung des EPA vom 5. Februar 2015 über die Fristen zur Zahlung von Validierungsgebühren (ABl. EPA 2015, A19).
5 my.epoline.org/epoline-portal/classic/epoline.Scheduleoffees?language=de.
6 Der Anmelder soll dort angeben, ob er die Entrichtung der Validierungsgebühr beabsichtigt.
7 Rechtsverbindlich ist nur die laotische Fassung des Patentgesetzes der Demokratischen Volksrepublik Laos.