Article 23
Référence : JO OEB 2025, A23
Date de publication en ligne: 31.3.2025
OFFICE EUROPÉEN DES BREVETS
Communications de l'OEB
Validation des brevets européens en République démocratique populaire lao
I. Fondements
Le système de validation des brevets européens en République démocratique populaire lao (RDP lao) mis en place dans le cadre de l'accord de validation conclu entre l'Organisation européenne des brevets et le ministère de l'Industrie et du Commerce de la RDP lao entre en vigueur le 1er avril 2025.1
Le système de validation fournit aux demandeurs de brevets européens un moyen simple et économique d'obtenir une protection par brevet en RDP lao. Sur requête du demandeur et moyennant le paiement de la taxe prescrite, les demandes de brevet européen (demandes directes et euro-PCT) et les brevets européens pourront être validés en RDP lao. Les effets y seront les mêmes que ceux des demandes nationales et des brevets nationaux. La procédure de validation repose toutefois non pas sur l'application directe de la CBE, mais exclusivement sur le droit national.
Les règles relatives au système de validation en RDP lao sont énoncées dans les parties I à V de l'instruction relative à la validation des brevets européens en RDP lao et dans la recommandation supplémentaire associée, conformément à la loi sur les brevets de la RDP lao.2
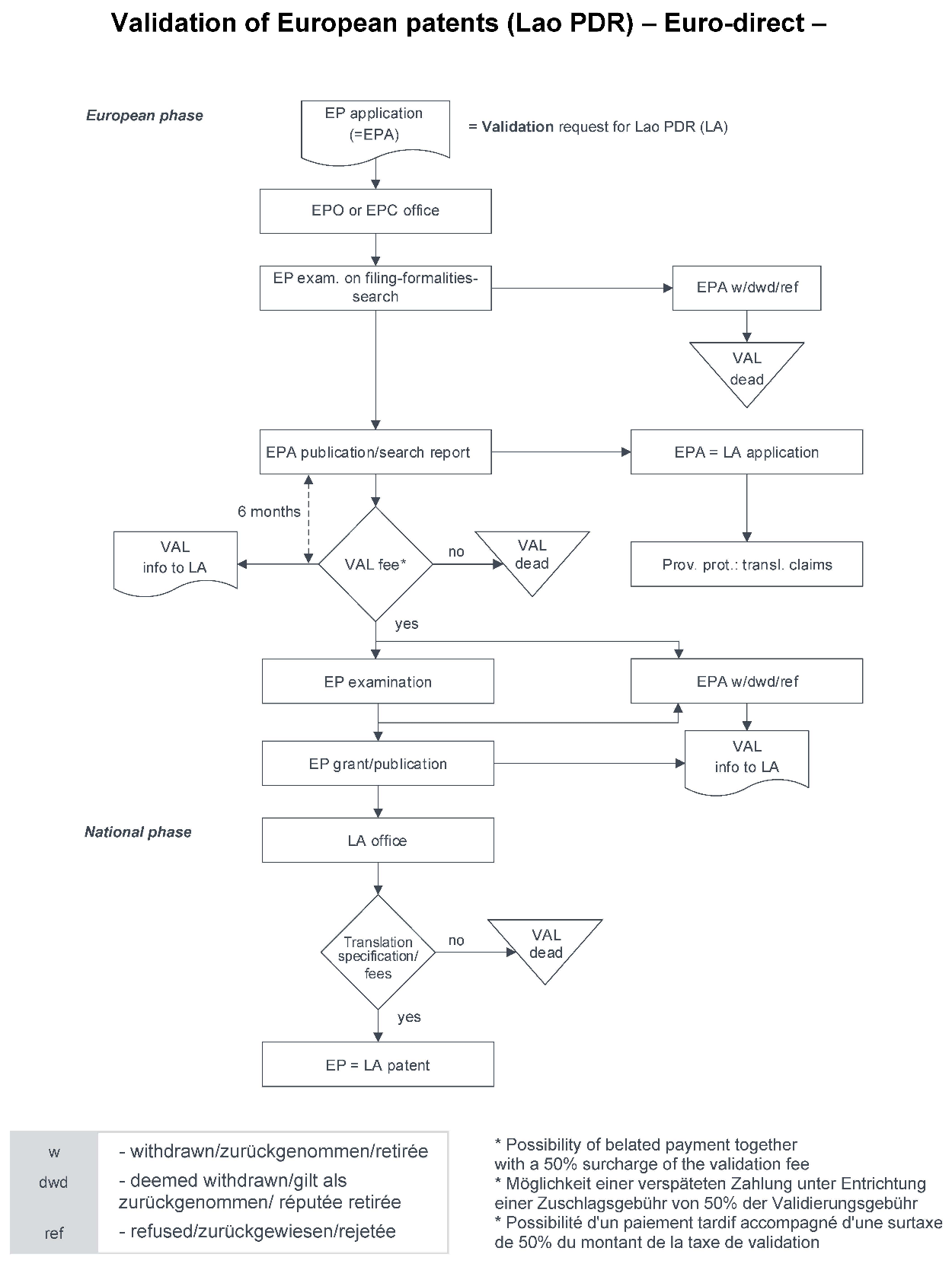
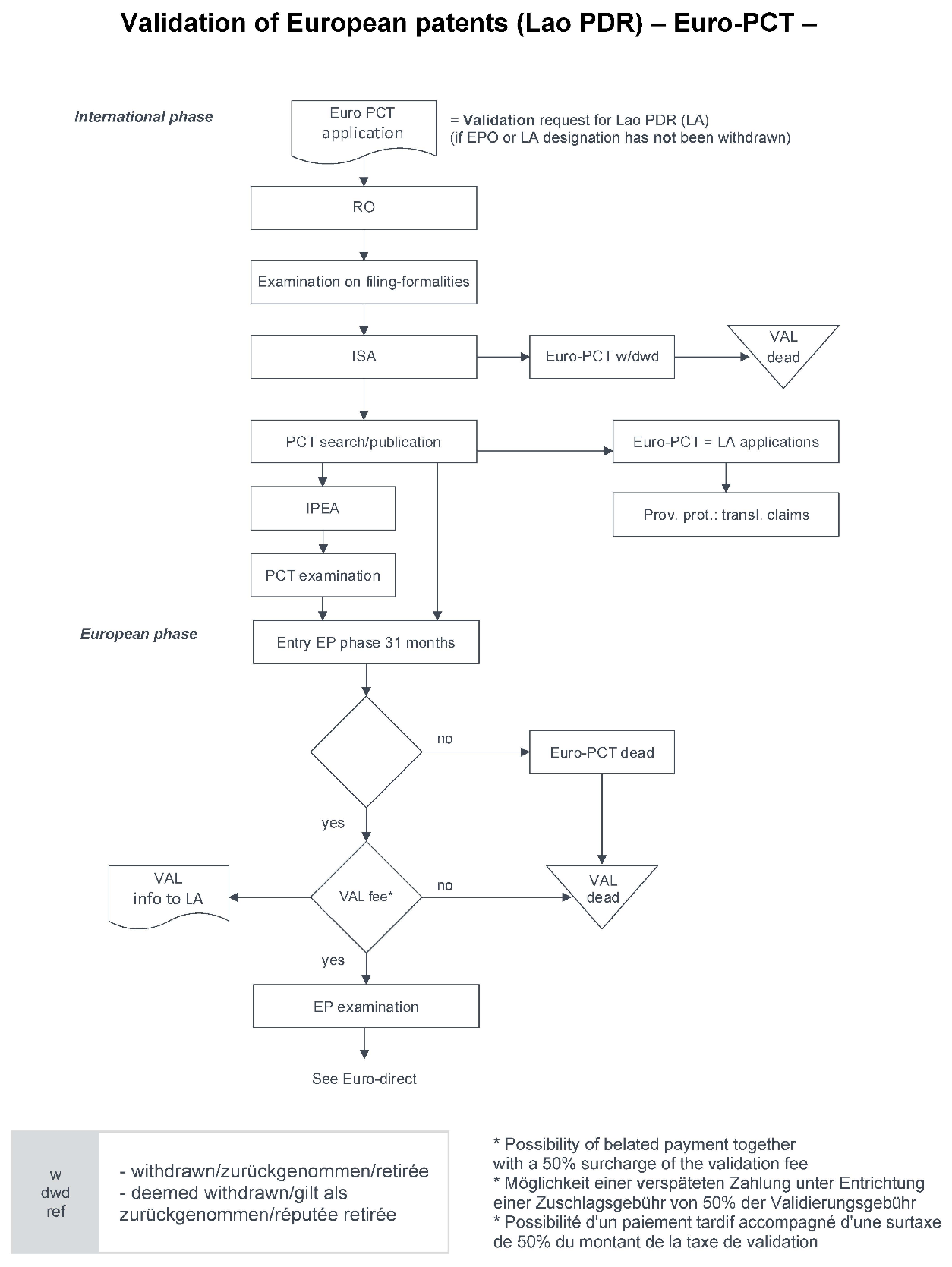
Lesdites dispositions sont reproduites ci-après au point VI. Deux diagrammes illustrent le déroulement de la procédure de validation selon la voie de dépôt et permettent de mieux la comprendre (cf. point VII).
II. Procédure de validation
Validation d'une demande de brevet européen
1. La validation a lieu sur requête du demandeur. La requête en validation est réputée présentée pour toute demande de brevet européen déposée à compter du 1er avril 2025 (partie II, article 2(1) de l'instruction relative à la validation des brevets européens en RDP lao). Cette possibilité de validation n'existe pas pour les demandes déposées avant cette date ni pour les brevets européens délivrés sur la base de ces demandes.
2. L'OEB et le ministère de l'Industrie et du Commerce, Département de la propriété intellectuelle de la RDP lao (DPI) ont fixé d'un commun accord la taxe de validation pour la RDP lao à 180 EUR, comme publié dans la décision du Président de l'OEB en date du 19 février 2025.3 Cette taxe doit être acquittée à l'OEB (et non pas au DPI) dans un délai de six mois à compter de la date à laquelle le Bulletin européen des brevets a mentionné la publication du rapport de recherche européenne (partie III, article premier(1) de l'instruction relative à la validation des brevets européens en RDP lao).
3. À l'expiration du délai de base, le demandeur peut encore acquitter la taxe de validation moyennant le paiement d'une surtaxe de 50 % du montant de la taxe de validation,4
a) dans un délai de deux mois ("délai supplémentaire") à compter de l'expiration du délai de base ou
b) parallèlement à la poursuite de la procédure concernant la taxe de désignation : dans un délai de deux mois à compter de la signification d'une notification constatant la perte d'un droit due au défaut de paiement de la taxe de désignation conformément à la règle 112(1) CBE.
4. Aucune notification n'est établie pour signaler la non-observation du délai de base ou l'expiration du délai supplémentaire. La restitutio in integrum quant aux délais de paiement de la taxe de validation n'est pas possible.
5. Les dispositions du règlement relatif aux taxes de l'OEB s'appliquent par analogie au paiement de la taxe de validation (partie III, article premier(3) de l'instruction relative à la validation des brevets européens en RDP lao). La taxe est indiquée dans le barème des taxes et redevances publié dans le barème interactif de l'OEB de toutes les taxes.5
6. Si la taxe de validation n'est pas acquittée dans les délais précités, la requête en validation est réputée retirée (partie II, article 2(3) de l'instruction relative à la validation des brevets européens en RDP lao). En acquittant la taxe de validation, le demandeur conserve la possibilité de valider la demande de brevet européen ou le brevet européen en RDP lao. La déclaration prévue à la rubrique 33.26 du formulaire de requête en délivrance d'un brevet européen (formulaire 1001 de l'OEB, disponible à compter du 1er avril 2025 dans les outils de dépôt en ligne de l'OEB et pour téléchargement sur epo.org) n'exprime que l'intention des demandeurs.
7. Le demandeur peut à tout moment retirer la requête en validation par une déclaration en ce sens auprès de l'OEB. La requête en validation est réputée retirée si la demande de brevet européen a été définitivement rejetée (partie II, article 2(3) de l'instruction relative à la validation des brevets européens en RDP lao). Les taxes de validation valablement acquittées ne sont pas remboursées (partie III, article premier(3) de ''l'instruction relative à la validation des brevets européens en RDP lao).
8. Si les effets d'une demande de brevet européen s'étendent à la RDP lao, une demande divisionnaire européenne issue de cette demande peut également faire l'objet d'une validation.
Validation d'une demande euro-PCT
9. Le système de validation s'applique également aux demandes internationales au titre du PCT (numéro (1) de la recommandation supplémentaire) qui ont été déposées à compter du 1er avril 2025, à condition que la désignation de l'OEB et/ou de la RDP lao n'ait pas été retirée.
10. La procédure décrite pour la validation des demandes de brevet européen s'applique aux demandes euro-PCT, sous réserve que la taxe de validation, lors de l'entrée dans la phase européenne, soit versée à l'OEB dans un délai de 31 mois à compter de la date de dépôt (ou de la date de priorité la plus ancienne), ou de six mois à compter de la date de publication du rapport de recherche internationale (ISR), le délai applicable étant celui qui expire le plus tard (partie III, article premier(1) de l'instruction relative à la validation des brevets européens en RDP lao).
11. En cas d'entrée anticipée dans la phase européenne avant l'expiration du délai de 31 mois prévu à la règle 159(1) CBE, le déposant doit se conformer aux exigences relatives à l'entrée dans la phase européenne comme si ce délai expirait à la date à laquelle il requiert le traitement anticipé. Par conséquent, le paiement de la taxe de validation dépend de la date de la requête en traitement anticipé. Il s'agit donc de savoir si le délai de paiement de cette taxe a déjà expiré à la date de la requête en traitement anticipé. Si, à cette date, l'ISR n'a pas encore été publié, la taxe de validation peut encore être payée dans un délai de six mois à compter de la date de publication de l'ISR.
lll. Effets de la validation
12. En vertu de la partie II, article 3(1) de l'instruction relative à la validation des brevets européens en RDP lao, une demande de brevet européen ayant fait l'objet d'une requête en validation a la valeur d'une demande nationale régulière. Après sa publication, elle confère une protection provisoire conformément à la partie II, article 3(2) de l'instruction relative à la validation des brevets européens en RDP lao, pour autant que le demandeur dépose les revendications auprès du DPI en laotien et acquitte la taxe prescrite. Le DPI publie ces revendications.
13. Après la publication par l'OEB de la mention de la délivrance, un brevet européen validé en RDP lao produit les mêmes effets qu'un brevet national (partie II, article 4(1) de l'instruction relative à la validation des brevets européens en RDP lao), à condition toutefois que dans un délai de trois mois à compter de la publication de cette mention, le titulaire dépose auprès du DPI une traduction des revendications en laotien et acquitte la taxe de publication prescrite (partie II, article 4(2) de l'instruction relative à la validation des brevets européens en RDP lao). Le titulaire dispose de trois mois supplémentaires pour déposer cette traduction moyennant le paiement, dans ce délai supplémentaire, d'une surtaxe de 100 % du montant de la taxe de publication prescrite (partie II, article 4(6) de l'instruction relative à la validation des brevets européens en RDP lao).
14. La partie II, article 5(1) et (2) de l'instruction relative à la validation des brevets européens en RDP lao prévoit que le texte d'une demande de brevet européen ou d'un brevet européen dans la langue de la procédure devant l'OEB fait foi dans toute procédure en RDP lao. Toutefois, la traduction en laotien déposée auprès du DPI est considérée comme faisant foi, sauf dans une procédure de révocation, si la demande de brevet européen ou le brevet européen dans la langue de la traduction confère une protection plus étroite que celle conférée dans la langue de la procédure devant l'OEB. Le demandeur ou le titulaire du brevet peut déposer une traduction corrigée, qui prendra effet après avoir été mise à la disposition du public.
15. La partie II, article 6 de l'instruction relative à la validation des brevets européens en RDP lao traite des cas de conflit entre des demandes ou brevets européens et des demandes ou brevets nationaux. Cette disposition correspond à l'article 139(1) et (2) CBE et précise que, par rapport à une demande laotienne plus récente, une demande de brevet européen antérieure validée en RDP lao est traitée, du point de vue des droits antérieurs, de la même manière qu'une demande nationale. Toutefois, pour qu'il puisse y avoir droit antérieur, la taxe de validation doit avoir été acquittée pour cette demande, ce qui garantit qu'il ne sera pas possible de considérer n'importe quelle demande européenne comme droit antérieur. Il en va de même pour une demande nationale antérieure ou un brevet national antérieur par rapport à un brevet européen plus récent validé en RDP lao.
16. Si le brevet européen validé en RDP lao est modifié par la suite lors d'une procédure d'opposition ou de limitation devant l'OEB, le titulaire du brevet fournira au DPI une traduction en laotien des revendications modifiées et acquittera la taxe de publication prescrite dans un délai de trois mois à compter de la date de publication de la décision de maintenir le brevet européen tel que modifié ou de le limiter (partie II, article 4(3) de l'instruction relative à la validation des brevets européens en RDP lao). La traduction peut encore être valablement produite dans un délai supplémentaire de trois mois à compter de l'expiration du délai de base, moyennant le versement, dans ce délai supplémentaire, d'une surtaxe d'un montant égal à 100 % de la taxe de publication (partie II, article 4(6) de l'instruction relative à la validation des brevets européens en RDP lao).
17. Les effets résultant de la validation d'un brevet européen ou d'une demande de brevet européen peuvent cesser rétroactivement. Ainsi la protection provisoire conférée par la traduction des revendications d'une demande de brevet européen publiée en RDP lao est réputée ne pas avoir existé dès l'origine, si la requête en validation est abandonnée ultérieurement (partie II, article 3(3) de l'instruction relative à la validation des brevets européens en RDP lao). De même, si le brevet délivré sur la base d'une demande est révoqué au cours de la procédure d'opposition ou de révocation devant l'OEB ou est limité au cours d'une procédure de limitation devant l'OEB, la protection provisoire conférée par la demande et les effets du brevet seront réputés ne pas avoir existé dès l'origine (partie II, article 4(7) de l'instruction relative à la validation des brevets européens en RDP lao).
18. Concernant les brevets européens validés, des taxes annuelles doivent être acquittées, conformément aux dispositions en vigueur pour les brevets nationaux, au DPI (et non pas à l'OEB) pour les années qui suivent celle au cours de laquelle la mention de la délivrance du brevet européen a été publiée (partie III, article 2(1) de l'instruction relative à la validation des brevets européens en RDP lao).
19. Les dispositions laotiennes relatives à la nullité des brevets nationaux s'appliquent aux brevets européens validés.
IV. Information du public
20. Le Registre européen des brevets contient également des informations sur la validation des demandes de brevet européen et des brevets européens. Sont indiqués les États pour lesquels une requête en validation a été présentée et la taxe de validation acquittée, ainsi que l'abandon de toute requête en validation déjà publiée dans le registre. Le Bulletin européen des brevets ainsi que les documents de brevet publiés par l'OEB font également mention de la validation des demandes de brevet européen et des brevets européens.
21. Dès paiement de la taxe de validation, l'OEB indique au DPI les demandes de brevet européen pour lesquelles une requête en validation a été valablement présentée. Le DPI publiera ces informations le plus tôt possible, mais pas avant l'expiration d'un délai de 18 mois à compter de la date de priorité pertinente (partie II, article 2(2) de l'instruction relative à la validation des brevets européens en RDP lao). L'abandon de la requête en validation sera publié si les informations relatives à la validation ont déjà été publiées.
22. Le DPI publiera en outre les traductions des revendications de brevets européens validés, produites par le demandeur conformément à la partie II, article 4(2) et (5) de l'instruction relative à la validation des brevets européens en RDP lao, ainsi que les traductions des revendications modifiées des brevets européens, produites par le demandeur conformément à la partie II, article 4(3) et (5) de l'instruction relative à la validation des brevets européens en RDP lao, et informera du sort que connaîtront ces brevets conformément aux dispositions en vigueur pour les brevets nationaux.
V. Applicabilité du droit national
23. Pour les besoins de la validation, l'OEB agira exclusivement sur la base de l'accord de validation conclu avec la RDP lao. La procédure proprement dite et les effets juridiques de la validation sont régis uniquement par le droit national de la RDP lao.
24. Par conséquent, les actions menées par l'OEB en matière de validation ne sont pas soumises à la CBE, mais au droit national. Les dispositions de la CBE relatives aux voies de recours ne s'appliquent donc pas.
VI. Lois et textes réglementaires relatifs à la validation7
Loi n° 50/NA de la République démocratique populaire lao relative à la propriété intellectuelle, adoptée le 20 novembre 2023 et en vigueur depuis le 24 janvier 2024,
telle que modifiée et complétée par l'instruction relative à la validation des brevets européens en RDP lao en vertu de l'accord de validation n° 0153/MOIC, publiée le 21 février 2025,
et par la recommandation supplémentaire n° 0153/DIP datée du 13 février 2025 :
République démocratique populaire lao
Paix Indépendance Démocratie Unité Prospérité
Ministère de l'Industrie et du Commerce
Département de la propriété intellectuelle
n° 0153/MOIC
Vientiane, le 31/01/2025
INSTRUCTION
RELATIVE À LA VALIDATION DES BREVETS EUROPÉENS EN RDP LAO
EN VERTU DE L'ACCORD DE VALIDATION
- Conformément à la loi n° 50/NA du 20 novembre 2023 relative à la propriété intellectuelle,
- conformément au décret n° 275/PM du 1er septembre 2023 relatif à l'organisation et à l'activité du ministère de l'Industrie et du Commerce,
- conformément à la requête n° 083/DIP du 23 janvier 2025 du Département de la propriété intellectuelle,
afin de mettre en œuvre la validation des brevets européens en RDP lao conformément à l'accord de validation conclu entre le Gouvernement de la République démocratique populaire lao et l'Organisation européenne des brevets en date du 13 mai 2024, de reconnaître les brevets européens délivrés par l'Office européen des brevets, de soutenir et promouvoir la validation des brevets européens en RDP lao, et de contribuer au développement socio-économique du pays,
le Ministre de l'Industrie et du Commerce émet l'instruction suivante :
I. VALIDATION DES BREVETS EUROPÉENS EN RDP LAO EN VERTU DE L'ACCORD DE VALIDATION
La validation des brevets européens en RDP lao en vertu de l'accord de validation est une reconnaissance des brevets européens délivrés par l'Office européen des brevets et reconnus officiellement en RDP lao par le Département de la propriété intellectuelle.
II. PROCÉDURES RELATIVES À LA VALIDATION DES BREVETS EUROPÉENS
1. Validation des brevets européens
Sous réserve des dispositions qui suivent, une demande de brevet européen et un brevet européen validés en RDP lao produisent les mêmes effets et sont soumis aux mêmes conditions qu'une demande de brevet national ou un brevet national régis par la loi de PI.
2. Requête en validation
La requête en validation doit être présentée comme suit :
1) Sur requête du demandeur, une demande de brevet européen et un brevet européen délivré sur la base d'une telle demande sont validés en RDP lao. La requête en validation est réputée présentée pour toute demande de brevet européen déposée à compter de la date d'entrée en vigueur de l'accord relatif à la validation de brevets européens conclu entre le Gouvernement de la République démocratique populaire lao et l'Organisation européenne des brevets.
2) Le DPI publie la requête en validation le plus tôt possible après avoir été avisé par l'OEB du paiement de la taxe de validation prescrite, mais pas avant l'expiration d'un délai de dix-huit mois à compter de la date de dépôt ou, si une priorité a été revendiquée, à compter de la date de priorité la plus ancienne.
3) La requête en validation peut être retirée à tout moment. Elle est réputée retirée lorsque la taxe de validation prescrite n'a pas été acquittée dans les délais, ou lorsque la demande de brevet européen a été définitivement rejetée, a été retirée ou est réputée retirée. Le DPI publie le plus tôt possible ces informations s'il a déjà publié la requête en validation conformément au paragraphe 2 du présent article.
3. Effets produits par une demande de brevet européen
Une demande de brevet européen a les effets suivants :
1) Une demande de brevet européen à laquelle une date de dépôt a été accordée a la valeur d'une demande de brevet national régulière compte tenu, le cas échéant, du droit de priorité invoqué à l'appui de la demande de brevet européen, quel que soit le sort qui lui sera réservé.
2) Une demande de brevet européen publiée confère provisoirement la même protection que celle conférée par une demande de brevet national publiée, à compter de la date à laquelle une traduction en laotien et en anglais des revendications de la demande de brevet européen publiée a été rendue accessible au public par le DPI.
3) Lorsque la requête en validation a été retirée ou est réputée retirée, la demande de brevet européen est réputée n'avoir pas eu, dès l'origine, les effets visés au paragraphe 2 du présent article.
4. Effets produits par les brevets européens
Les brevets européens ont les effets suivants :
1) Sous réserve des paragraphes 2 à 7 du présent article, un brevet européen validé confère, à compter de la date à laquelle la mention de sa délivrance est publiée par l'OEB, les mêmes droits que conférerait un brevet national délivré au titre de la loi de PI.
2) Dans un délai de trois mois à compter de la date à laquelle la mention de la délivrance du brevet européen a été publiée, le titulaire du brevet fournit au DPI une traduction en laotien et en anglais des revendications et acquitte la taxe de publication prescrite.
3) Si, à la suite d'une opposition ou d'une requête en limitation formée auprès de l'OEB, le brevet européen est maintenu sous une forme modifiée, le titulaire du brevet fournit au DPI une traduction des revendications modifiées en laotien et en anglais et acquitte la taxe de publication prescrite dans un délai de trois mois à compter de la date à laquelle a été publiée la décision de maintenir le brevet européen tel que modifié ou de le limiter.
4) Lorsque le texte des revendications contient des signes de référence utilisés dans les dessins, ces dessins sont joints à la traduction visée au paragraphe 2 ou 3 du présent article.
5) Le DPI publie dès que possible les traductions dûment produites en application du paragraphe 2 ou 3 du présent article.
6) Si la traduction visée au paragraphe 2 ou 3 du présent article n'est pas produite dans les délais ou si la taxe de publication n'est pas acquittée dans les délais, le brevet européen validé est, dès l'origine, réputé sans effet. La traduction peut encore être valablement produite dans un délai supplémentaire de trois mois à compter de l'expiration des délais applicables visés aux paragraphes 2 et 3 du présent article, moyennant le versement, dans ce délai supplémentaire, d'une surtaxe d'un montant égal à 100 % de la taxe de publication.
7) Un brevet européen validé et la demande de brevet européen sur la base de laquelle il a été délivré sont réputés n'avoir pas eu, dès l'origine, les effets prévus au paragraphe 1 du présent article et à l'article 7, paragraphe 2, dans toute la mesure où le brevet a été révoqué lors d'une procédure d'opposition ou de révocation centralisée devant l'OEB, ou encore limité lors d'une procédure de limitation devant l'OEB.
5. Texte de la demande de brevet européen ou du brevet européen faisant foi
1) Le texte de la demande de brevet européen ou du brevet européen rédigé dans la langue de la procédure devant l'OEB est le texte qui fait foi dans toutes les procédures en RDP lao.
2) Toutefois, la traduction prévue aux articles 8 et 9 est considérée comme étant le texte qui fait foi, hormis les cas d'actions en nullité, si la demande ou le brevet dans la langue de la traduction confère une protection moins étendue que celle conférée par ladite demande ou par ledit brevet dans la langue de la procédure.
3) Le demandeur d'un brevet européen ou le titulaire d'un brevet européen validé peut produire à tout moment une traduction corrigée. La traduction corrigée des revendications d'une demande de brevet européen publiée n'a pas d'effet juridique tant qu'elle n'a pas été rendue accessible au public par le DPI. La traduction corrigée des revendications d'un brevet européen validé n'a pas d'effet juridique tant qu'elle n'a pas été rendue accessible au public par le DPI.
4) Quiconque a, de bonne foi, commencé à exploiter une invention ou a fait des préparatifs effectifs et sérieux à cette fin, sans que cette exploitation constitue une contrefaçon de la demande ou du brevet dans le texte de la traduction initiale, peut, après que la traduction corrigée a pris effet, poursuivre à titre gratuit son exploitation dans son entreprise ou pour les besoins de celle-ci.
6. Droits antérieurs
1) Une demande de brevet européen pour laquelle la taxe de validation a été acquittée, ou un brevet européen validé sont traités du point de vue des droits antérieurs, par rapport à une demande de brevet national ou à un brevet national, de la même manière que s'il s'agissait d'une demande de brevet national ou d'un brevet national.
2) Une demande de brevet national ou un brevet national sont traités du point de vue des droits antérieurs, par rapport à un brevet européen validé, de la même manière qu'ils le seraient par rapport à un brevet national.
7. Interdiction de la protection cumulée
Si un brevet européen validé et un brevet national ayant la même date de dépôt ou, lorsqu'une priorité a été revendiquée, la même date de priorité, ont été délivrés à la même personne ou à son ayant cause, le brevet national, dans la mesure où il couvre la même invention que le brevet européen validé, cesse de produire ses effets à compter de la date à laquelle le délai prévu pour faire opposition au brevet européen est arrivé à expiration sans qu'une opposition ait été formée, ou à compter de la date à laquelle une décision définitive de maintien du brevet européen est intervenue.
8. Applicabilité de la CBE
La CBE et son règlement d'exécution ne sont pas applicables, sauf indication contraire dans les présentes dispositions.
lll. TAXES ET AUTRES SERVICES
1. Taxe de validation
La taxe de validation des brevets européens est définie comme suit :
1) La taxe de validation prévue à l'article 6, paragraphe 2, doit être payée à l'OEB après la date à laquelle le Bulletin européen des brevets a mentionné la publication du rapport de recherche européenne et, au plus tard, dans un délai de six mois après cette date, ou, le cas échéant, dans le délai prévu pour accomplir les actes requis pour l'entrée dans la phase européenne d'une demande internationale au sens de l'article 4, paragraphe 2.
2) La taxe de validation peut encore être valablement acquittée dans un délai supplémentaire de deux mois après l'expiration du délai applicable visé au paragraphe 1 du présent article, moyennant versement, dans ce délai supplémentaire, d'une surtaxe de 50 %.
3) Le règlement relatif aux taxes de l'OEB est applicable au paiement des taxes de validation. Les taxes de validation valablement acquittées ne sont pas remboursées.
2. Taxes annuelles pour les brevets européens validés
1) Les taxes annuelles pour un brevet européen validé sont payées au DPI pour les années qui suivent celle au cours de laquelle la mention de la délivrance du brevet européen a été publiée.
2) Si des taxes annuelles dues au titre du brevet européen validé viennent à échéance dans les deux mois à compter de la date à laquelle la mention de la délivrance du brevet a été publiée au Bulletin européen des brevets, lesdites taxes annuelles sont réputées avoir été valablement acquittées sous réserve d'être payées au DPI dans le délai mentionné. Il n'est perçu aucune surtaxe prévue au titre de la législation nationale.
3. Versement des taxes officielles en RDP lao
Pour le paiement des taxes officielles et des autres taxes en RDP lao concernant la validation des brevets européens, le décret sur les taxes de la RDP lao s'applique.
IV. Autorités de mise en œuvre
Le Département de la propriété intellectuelle est chargé de prendre contact avec les secteurs concernés pour promouvoir et mettre en œuvre la présente instruction.
V. Entrée en vigueur
La présente instruction entre en vigueur 45 jours après la date de sa signature et après sa publication au Journal officiel du Laos.
La présente instruction s'applique aux demandes de brevet européen et aux brevets européens validés qui ont été déposées et délivrés avant la date d'entrée en vigueur de l'accord de validation entre le Gouvernement de la RDP lao et l'Organisation européenne des brevets, en date du 13 mai 2024.
Le ministre
Malaithong KOMMASITH
République démocratique populaire lao
Paix Indépendance Démocratie Unité Prospérité
Département de la propriété intellectuelle
n° 0153/DIP
Vientiane, le 13/02/2025
RECOMMANDATION SUPPLÉMENTAIRE
Destinataire : À qui de droit
Objet : Recommandation supplémentaire concernant la mise en œuvre de l'accord de validation en RDP lao
- Conformément à la décision n° 2082/MOIC relative à l'organisation et à l'activité du Département de la propriété intellectuelle, en date du 15 novembre 2023,
- conformément à l'instruction relative à la validation des brevets européens en vertu de l'accord de validation n° 0153/MOIC, en date du 31 janvier 2025,
le Département de la propriété intellectuelle a l'honneur de préciser que pour mettre en œuvre uniformément l'instruction du ministre relative à la validation des brevets européens en vertu de l'accord de validation n° 0153/MOIC, en date du 31 janvier 2025, les termes figurant dans l'instruction sont définis comme suit :
(1) "demande de brevet européen" désigne toute demande déposée en vertu de la Convention sur le brevet européen (ci-après dénommée la "CBE") en vue d'obtenir un brevet européen, ainsi que toute demande internationale déposée au titre du Traité de coopération en matière de brevets (ci-après dénommé le "PCT"), pour laquelle l'Office européen des brevets (ci-après dénommé l'"OEB") est office désigné ou élu, et à laquelle une date de dépôt internationale a été attribuée, et dans laquelle la RDP lao est désignée ;
(2) "brevet européen validé" désigne tout brevet européen délivré par l'OEB sur la base d'une demande de brevet européen ayant donné lieu au dépôt d'une requête en validation en RDP lao ;
(3) "demande de brevet national" désigne toute demande de brevet déposée au titre de la loi de PI auprès du Département de la propriété intellectuelle (ci-après dénommé le "DPI") ;
(4) "brevet national" désigne tout brevet délivré sur la base d'une demande de brevet national.
La présente recommandation supplémentaire est émise pour que les parties concernées la mettent en œuvre.
Le Directeur général
Xaysomphet NORASINGH
VII. Diagrammes
[voir l'annexe]
Annexe


2 Loi n° 50/NA de la République démocratique populaire lao relative à la propriété intellectuelle, adoptée le 20 novembre 2023 et en vigueur depuis le 24 janvier 2024, telle que modifiée et complétée par l'instruction relative à la validation des brevets européens en RDP lao en vertu de l'accord de validation n° 0153/MOIC, adoptée le 31 janvier 2025 et publiée le 21 février 2025, et par la recommandation supplémentaire n° 0153/DIP datée du 13 février 2025.
4 Voir partie III, article premier(2) de l'instruction relative à la validation des brevets européens en RDP lao et point 2 du Communiqué de l'Office européen des brevets, en date du 5 février 2015, relatif aux délais pour le paiement des taxes de validation (JO OEB 2015, A19).
5 my.epoline.org/epoline-portal/classic/epoline.Scheduleoffees?language=fr.
6 Le demandeur peut y indiquer s'il envisage d'acquitter la taxe de validation.
7 Seule la version laotienne de la loi sur les brevets de la République démocratique populaire lao est contraignante juridiquement.